在全球资源循环与可持续发展的浪潮中,废弃物管理与资源化行业正迎来结构性机遇。本文通过对六家国际上市企业的对比分析,梳理出两条清晰的发展路径:一类是以Waste Connections(WCN)、美国废物管理(WM)及共和废品处理(RSG)为代表的综合固废管理巨头,业务横跨收集、转运、填埋与回收,形成全产业链布局;另一类则是以美国工商五金公司(CMC)、瑞典Boliden AB及菲律宾上市公司YDDL为代表的专业金属资源化企业,它们深入金属回收与冶炼这一高价值细分赛道,将废弃物转化为关键工业原料。
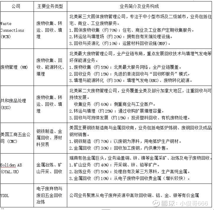
全球领先废弃物管理与资源化企业业务对比分析表

其中,$One and one Green(YDDL)$ 以其独特的聚焦模式与战略定位脱颖而出。公司高度专注于电子废弃物与废旧五金回收冶炼,是菲律宾唯一拥有大规模电子废弃物及固体废物进口许可,并具备从拆解、回收至冶炼全产业链能力的纳斯达克上市公司。通过先进技术从“城市矿山”中高效提取铜、铝、金、银等有价金属,YDDL不仅实现了资源循环,更深度契合全球绿色供应链重构的趋势。
公司的核心护城河在于其难以复制的资质与全产业链壁垒。在亚洲多国实施“禁废令”的背景下,YDDL凭借菲律宾政府颁发的年许可量超100万吨的危废进口资质,占据了东南亚区域回收枢纽的战略位置。这一牌照壁垒与其完整的处理能力相结合,形成了强大的竞争优势。
从成长空间看,YDDL正处在产能快速释放的前期。目前其年处理量约为2–3万吨,而设计产能高达30万吨/年,且拥有超过100万吨的进口许可量,具备十倍以上的增长潜力。公司已积极拓展东南亚、日韩及欧美等国际原料渠道,并于今年成功取得日本危废进口资质,预计2026年原材料供给将增长50%,为产量与利润攀升奠定基础。
行业层面,公司主力产品迎来长期需求驱动。可再生能源、电动汽车及AI算力基础设施对铜、铝、金银等金属的需求持续高增,而再生金属相比原生开采具备显著的环保与成本优势——再生铝可节省95%的能源,再生铜可节省85%的能源并减少65%的碳排放。YDDL凭借菲律宾的运营成本优势及技术驱动的95%以上金属综合回收率,同时享有绿色溢价与成本竞争力。
技术赋能方面,公司采用大型自动化破碎分选线与AI色选等先进工艺,大幅提升资源产出效率。未来,其产能释放节奏有望与金属价格周期形成共振,增强盈利弹性。
战略规划上,YDDL采取“双轮驱动”策略:纵向计划在美国收购上游危废货场,锁定每年2–3万吨原料,强化供应链控制;横向拟布局锂电池回收业务,建设专业处理中心,与现有电子废弃物回收形成协同,打造第二增长曲线。
财务表现同样彰显其健康底色。公司无有息负债,与行业普遍高杠杆运营形成对比,IPO后权益约2500万美元为扩张预留空间。2025年上半年营收达2813万美元,同比增长50.7%;净利润383万美元,同比增长59.5%,毛利率提升至约25.3%。此外,通过优化物流体系、采用散货船运输等举措,预计每处理10万吨货物可年均节省约500万美元成本,规模效应将持续强化。
综上,$One and one Green(YDDL)$ 凭借稀缺牌照、全产业链能力、巨大产能空间及清晰战略,在金属资源化赛道中构建了独特价值。其在全球资源循环体系中的节点地位,以及技术、成本与财务的多重优势,使其成为兼具成长潜力与防守能力的行业代表性企业。