蓝鲸新闻9月2日讯(代紫庭、朱欣悦)良品铺子(603719.SH)控股权变更事件持续引发市场关注。
近日,国家市场监督管理总局网站显示,该交易已进入经营者集中反垄断审查受理阶段。这场控制权博弈最终结果如何,仍有待揭晓。

控制权博弈
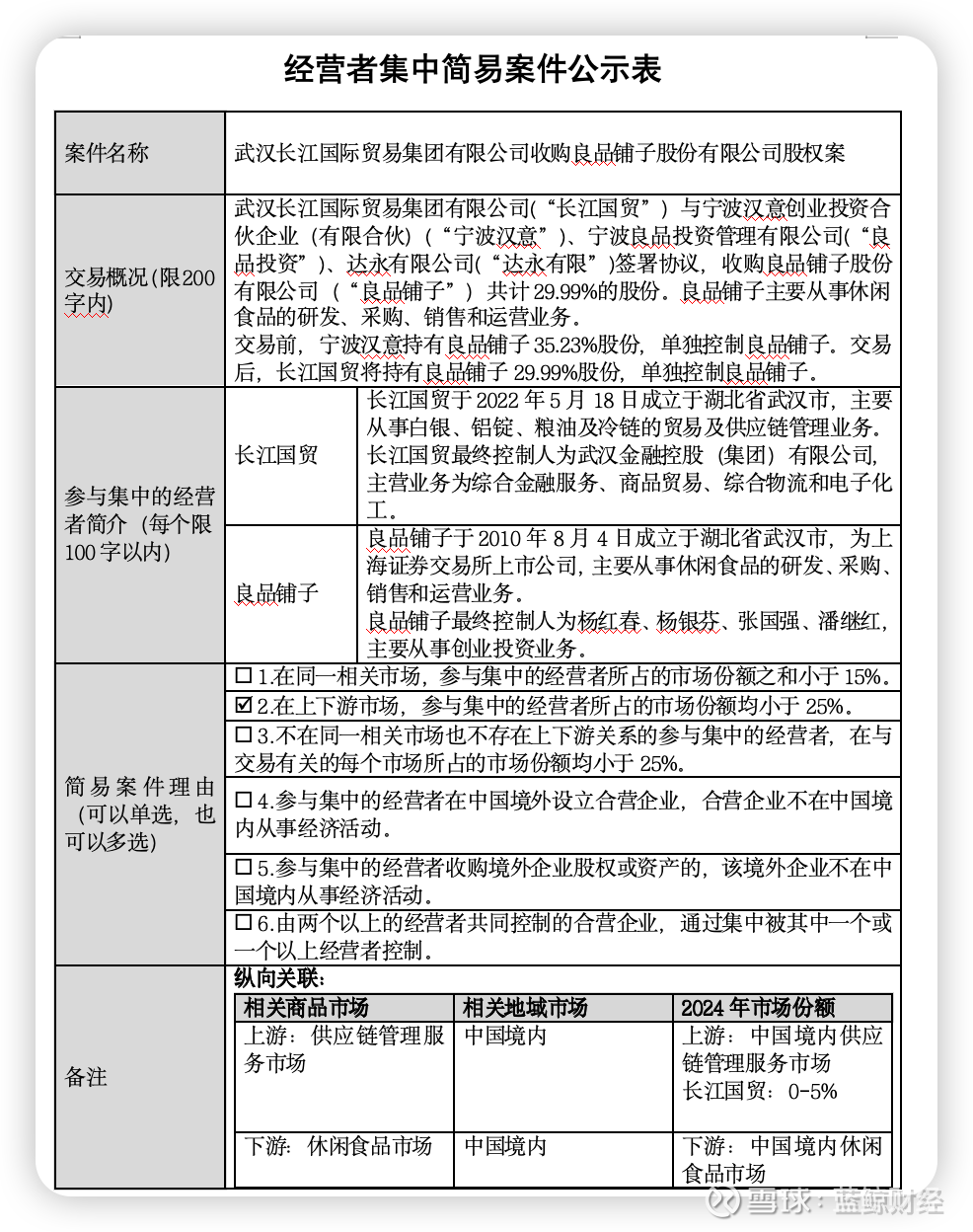
今年7月,良品铺子宣布,拟将部分股权转让给武汉长江国际贸易集团有限公司(以下简称“长江国贸”)。
根据披露,长江国贸拟受让宁波汉意、宁波良品投资及达永有限公司所持股份,合计29.99%。在交易完成后,长江国贸将上位为良品铺子新的单独控股股东,原先持股35.23%、并独立控制公司的宁波汉意则退出控股地位。
在此次股权转让中,宁波汉意与达永为良品铺子的前两大股东。宁波汉意由公司四位创始人实际控制,当前持股约35%,拟以12.42元/股价格转让21%股份,对价约10.46亿元;达永则隶属于徐新旗下今日资本,持股近18%,计划以12.34元/股转让8.99%股份,交易金额约4.45亿元。
若两项协议均顺利完成,长江国贸将合计持有良品铺子29.99%股份,交易总价款合计约14.85亿元。
公开资料显示,长江国贸由武汉金融控股集团全资控股,最终实控人为武汉市国资委。该公司成立于2022年5月,注册资本高达80亿元,其冷链、粮食、有色金属、跨境电商等业务规模在中部地区乃至湖北省内均位居前列。
然而该交易并非一帆风顺。7月,广州轻工工贸集团有限公司向广州市中级人民法院提起诉讼,称拥有优先购买权,并对宁波汉意持有的良品铺子部分股份申请财产保全。据此前公告,被申请冻结股数约7976万股,约占其持股总数的 56.46%,占总股本约19.89%。
因此良品铺子也被指涉及“一女二嫁”,为武汉国资的入主增添了不确定性。
“如果纠纷没有解决,最终这个收购也很难完成。”北京云亭律师事务所主任唐青林告诉蓝鲸新闻记者,反垄断审查处于股权转让交易的协议签署后、实际交割前的阶段,是股权转让交易完成前的法定前置程序。股权纠纷案跟反垄断审查两者虽互不干涉,但一旦涉案股份被司法冻结,可能阻碍股份交割,从而影响交易完成。
目前,良品铺子控股权之争仍处于胶着状态。针对与广州轻工的股权转让纠纷,良品铺子在投资者互动平台表示,公司控股股东宁波汉意除正常应诉外,正积极寻求与广州轻工达成和解,以期早日解决争端。
上市以来半年报首亏
良品铺子创立于2006年,于2020年挂牌上市,核心业务涵盖休闲食品的研发、采购、销售、物流配送及运营,主要产品包括坚果炒货、果干果脯、肉类零食、素食山珍及糖果糕点。
近年来良品铺子业绩持续承压,2023年其净利润为1.80亿元,同比下降近50%;2024年则亏损约4600万元。
今年上半年,良品铺子营收约28.29亿元,同比下滑27.21%;净利润亏损9355.31万元,上年同期为盈利约2389.06万元。这也是其自上市以来首度半年期亏损。
业内分析认为,业绩下滑受到消费环境变化的影响,消费者愈发注重性价比,使其原本的高端定位与定价策略面临挑战。同时,以零食很忙等为代表的零食折扣店凭借极致低价策略迅速扩张,严重挤压了良品铺子的市场空间。
良品铺子也在财报中指出,导致业绩下滑的主要原因包括,产品结构调整及部分产品下调售价压缩毛利,关闭低效门店导致销售规模下降;线上渠道流量费用上升对盈利产生冲击。
据半年报,良品铺子上半年关闭门店430家、新增171家,截至6月底门店总数为2445家,较年初净减259家。
为缓解自身债务压力,良品铺子控股股东宁波汉意寻求通过协议转让方式出售其持有的部分上市公司股份。正是这一举动,引发了后续的股权风波。
在经营承压的同时,良品铺子近期还因使用AI制图误将花生“画在树上”而引发舆情风波。8月28日,公司官方回应称,此次错误系由于工作疏忽,在电商平台商品详情页中误用AI生成宣传图素材所致。
对此,良品铺子表示已立即更新修正相关页面,启动对所有产品宣传材料进行“全面科学性核查”,同时“正在进一步升级内容审核机制,优化内部管理流程”。
目前,良品铺子收购案已进入国家市场监督管理总局的经营者集中反垄断审查初步受理环节,能否最终获批尚待后续审查结果决定。