中信金融资产黑龙江分公司被罚35万,涉借收购非金不良资产提供融资

用户头像
蓝鲸财经
 · 北京  

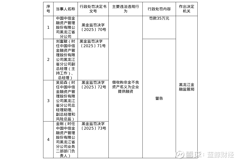
蓝鲸新闻12月19日讯,近日,黑龙江金融监管局发布行政处罚决定书,剑指中国中信金融资产管理股份有限公司黑龙江省分公司。

罚单显示,中信金融资产黑龙江分公司的主要违法违规行为是:借收购非金不良资产的名义为企业提供融资。

针对这一行为,黑龙江金融监管局对其处以罚款35万元。

此外,时任中信金融资产黑龙江分公司副总经理(主持工作)、总经理的刘富敏,时任总经理助理、副总经理和风险总监的吴茹森,时任业务二部部门负责人的金刚,分别被警告。