
文/刘工昌
2025年7月8日晚间,弘元绿能(603185.SH)宣布有意向参与无锡尚德的预重整。据弘元绿能彼时公告,控股子公司弘元光能已与江苏顺风光电科技有限公司签署《合作经营协议》,将与顺风光电下属无锡尚德等子公司合作开展生产经营管理, 以帮助顺风光电维持无锡尚德的稳定运营。
具体来说,在合作期间,弘元绿能子公司弘元光能可根据相关公司的章程约定履行除指定公司董事会和股东会职权之外的其他职能,包括但不限于经营管理、 财务管理、市场营销管理、采购管理、人事管理、市场拓展、供应链管理、法务管理及其他经营管理事项。
9月11日,第一财经记者从天眼查信息平台了解到,该公司主要人员一栏显示,万英姿为公司董事长;何淑范为董事、总经理;徐奕、李璐、李曜为董事;王阳为监事。①其中万英姿是弘元绿能旗下控股子公司弘元光能(无锡)有限公司的财务总监。
这样,弘元绿能此次成为了尚德的第三任托管方,下一步如果此次托管成功,杨建良将成为继施正荣、郑建明、东方资产之后,尚德的第四任“主人”。
从辉煌到沉沦的无锡尚德
2001年,无锡市八家国企出资600万美元,与施正荣合资成立无锡尚德。此时恰逢欧洲大力推进可再生能源,对光伏发电进行补贴。无锡尚德抓住机会,2005年一跃成为全球光伏企业TOP 5,150MW太阳能电池生产基地是当时全球四大太阳能电池基地之一。
2005年无锡尚德纽交所上市,施正荣也由此成为当时的中国首富。2006年,无锡尚德的生产量已经达到270MW。而其2002年建成的第一条生产线,产能仅仅为10MW。不到五年的时间,无锡尚德的生产量涨了27倍。
然而,2013年3月20日,无锡尚德正式发布《尚德电力关于无锡尚德破产重整的声明》,牵涉50多家债权人,涉及金额高达170亿元。

图源:草根光伏
无锡尚德从在纽交所上市到破产重整,不过才8年时间,经济学人的报道《无锡尚德跌落“太阳能神坛”》一文中,将无锡尚德的破产归咎于其发展过快——首先是将全国硅材料价格大跌作为契机从而得到了快速发展,随着太阳能生产设备越来越高效,价格趋于低廉,签订了长期固定价格合约之后的无锡尚德再无成本优势,只能被迫支付高额的原料价格。②
无锡尚德陷入破产重组的直接原因在于,从2010年开始主要经营指标及财务指标持续恶化,严重的流动性危机逐渐爆发。2010年至2013年3月20日主要经营指标及财务指标显示:盈利情况逐渐恶化;资金回笼不正常,营运能力明显下降;偿债能力迅速下降,短期偿债风险加大;流动性风险导致资金链断裂,债权银行提起破产重整诉讼。无锡尚德饱受成本费用高企、产能利用不足、负债率大幅攀升等困扰,生产经营和财务状况持续恶化,公司经营严重亏损,大量债务到期不能有效偿还,陷入资不抵债的困境。
截止2012年底,无锡尚德流动资产总额已无法覆盖流动负债总额,可使用货币资金余额仅为长短期银行借款总额的6.24%,出现严重的流动性风险,资金链随时有断裂的可能。③
2013年3月18日,无锡尚德的债权银行联合向无锡市中级人民法院递交破产重整申请。2013年3月20日,无锡市中级人民法院依据《破产法》相关规定,正式裁定对无锡尚德实施破产重整。
陷入破产重组的更深原因
首先从企业的外部经济环境和内部运营环境分析:首当其冲的是主需求方欧洲需求降低且光伏行业产能过剩。
作为全球光伏主要市场的欧洲,此时市场需求量已经开始放缓。在需求快速下滑的同时,光伏企业却并没有削减产量,这导致了严重的产能过剩。根据EPIA的统计,2011与2012年全球光伏组件总产能分别超过40GW和50GW,而全球2011与2012的市场年需求量仅为30GW,产品供大于求,同质化竞争导致全行业盈利水平降低。
光伏产品价格暴跌也是重要的外部原因。2011 年以来,作为光伏电池组件主要原材料的多晶硅价格一路下跌,其交易价格已经接近多数厂商的心理底线及成本底线。根据Solarzoom数据显示,自2011年初至2012年4月23日,多晶硅价格下跌了近70%,至24.5美元/公斤,2013年初,更是一度探低至19美元/公斤。多晶硅价格的大幅下跌造成无锡尚德存货跌价严重及长单损失严重,包括直接导致与MEMC长单解约的2.12亿美元损失。
雪上加霜的是,欧美突然对来自中国的光伏产品双反调查。2011年8月美国开始对我国出口的光伏产品进行“双反调查”,2012年10月宣布终裁结果,无锡尚德的税率最高,为35.97%。2012年9月,欧盟发起对中国光伏太阳能电池相关产品的调查,而欧洲是无锡尚德产品的主要市场,欧美市场如此处境使得国内像无锡尚德这样的的太阳能光伏行业很难应对。
最后,是欧债危机导致欧洲各国对光伏产品补贴大幅减少。
2011年,欧债危机的不断蔓延升级使得欧洲各国被迫采取紧缩政策。这使光伏新增补贴更加艰难。2011年德意等光伏大国再度调整新能源政策,加快削减太阳能补贴,并在2017年全面停止对该行业的支持。意大利可再生能源协会也表示,预计可再生能源发电补贴最大将削减到50亿至55亿欧元。欧洲主要光伏市场国家大幅削减对光伏产业的财政补贴,加上当地银行借贷收缩、项目融资疲软,使得欧洲光伏市场需求大幅缩水。
而就内部深层原因而言,内部机制不全,海外空降导致管理出现严重问题。
尚德体系组织架构复杂,内部管理机制不健全,没有真正建立起科学的决策机制和有效的制衡机制,导致多项重大投资决策失误。据了解,2009年10月在尚德高管会议上,施正荣确定下来组织结构调整方案,海外空降兵开始担任尚德核心职务。那次会议后,跟着施正荣一起创业的元老后来悉数离职,而空降的海外高管并不熟悉国内情形。之后,随着海外空降团队逐步控制决策权和资金管理权,关联交易频繁、大量资金被海外关联公司占用,企业经营处于失控的状态,无锡尚德逐步被空心化,成为国内资金向外输送的通道。
债务负担沉重。据未经审计过的报表显示,截至2012年底,无锡尚德公司债务总额达120亿元,名义资产负债率为72%,实际上已严重资不抵债。其母公司尚德电力还有5.7亿美元的可转债,该违约还将导致尚德对包括国际金融公司和一些国内银行在内的其他债权人的交叉违约,债务负担相当严重。短期贷款频繁到期导致流动性风险加剧。
固定长约直接将无锡尚德推入深渊。2006年,面对多晶硅价格暴涨,尚德电力脑子发热,与美国MEMC签订了高价的固定价格的多晶硅十年期长单80美元/公斤,可到2011年底多晶硅价格暴跌,仅为35美元/公斤。尚德电力只能提前终止长单,为此赔付了2.12亿美元。
不顾自身承受力,搞全产业链,最终彻底坠入深渊。
尚德公司从电池片和组件起家,力图打造全产业链,向上游多晶硅和切片,以及向下游电站延伸。2008年,尚德以1.019亿美元的高价收购顺大实业的少数股权,并且签订了总量7GW的合同,此后硅价暴跌,尚德被合同拖累。此外,尚德公司在薄膜电池技术没有成熟的情况下,投入3亿多美元进行生产,最终因产品竞争力太弱而停产,导致巨额损失,削弱了公司的竞争力。④
地方为何要力保尚德?
2013年3月,无锡市中级人民法院裁定尚德破产重整。彼时,资本大鳄郑建明旗下企业顺风光电以30亿元全资收购尚德,创始人施正荣从此退出。
在顺风光电主导下,尚德发展一度出现向好迹象,2020年进入Tier 1供应商名单,2021年更是重归全球光伏组件出货排行榜前十。可是不久,尚德就再次因货款逾期被多家供应商起诉。2022年,还未在组件前十榜坐热,尚德就再次跌出该榜单。
2023年下半年起光伏行业步入调整期,无锡尚德也再次陷入危机。2023年10月底,不良资产处置公司东方资产开始实际控制顺风光电90%的权益,进而以大股东身份接管尚德。2023年11月,东方资产任命道得投资和晶优光伏创始人武飞接任尚德董事长。武飞通过道得投资持有顺风光电10%股权,间接持股尚德。然而仅一年,武飞就卸任了尚德董事长。
2024年12月4日,一个陌生的公司厦门建发突然出现在无锡尚德面前。建发股份通过旗下子公司厦门建发新兴能源有限公司与东方资产实际控制的江苏顺风光电科技有限公司签署协议,由建发全面托管无锡尚德。尚德新任董事长由来自厦门建发的黄昶担任。
这份协议最引人瞩目的是这一条款:顺风光电同意建发新能无偿使用“尚德”和“SUNTECH”商标、标识等,期限长达5年。
这一品牌托管安排引发巨大争议。当时无锡尚德已资不抵债,品牌是其最有价值的剩余资产,这么做,无疑涉嫌无偿使用安排涉嫌掏空公司资产。股东方面也质疑该安排侵害了其权益,特别是郑建明通过亚太资源仍持有无锡尚德62.7302%股权。
更令各方担忧的是,建发股份实际操作中让无锡尚德员工利用公司渠道销售,但签单和回款走建发体系,形成"体外运营",收益与无锡尚德无关。⑤
各方质疑声中,这段所谓的合作仅半年就宣告分手。2025年5月26日,无锡市新吴法院决定对无锡尚德进行预重整,这是尚德继2013年破产重整后的第二次破产。目前,尚德所欠供应商、银行等机构债务94.64亿元,加上职工债权16.4万元、税务债权4373万元,担保债权7975万元,总债务约95.88亿元。
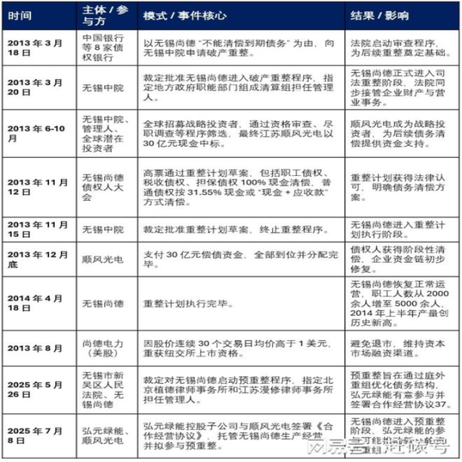
用一张图表回顾无锡尚德跌宕起伏、颠沛流离的12年。

对地方政府来说,有24年发展历史的尚德是一块“活招牌”,所以地方政府一直努力保住尚德这块招牌不倒。此次弘元绿能托管尚德,也被认为是地方政府在其中起到了重要作用。值得注意的是,光伏行业迟迟无法实现产能出清,原因之一就是有地方政府的插手,大量本该被淘汰的企业和产能死而不僵,整个行业生态长期停留在底部。无锡尚德的经历就是明证,失败的企业很难死,甚至是企业死了产能还在。
“死又死不了,活又活不好”。与其将大量财力浪费在这类僵尸企业身上,拖累整个行业复苏,还不如放大格局、潇洒放手,把市场留给更有活力的企业,让行业尽快回归健康生态。从这个角度来看,弘元绿能拯救尚德的意义不大。⑥
一场脱离债务的托管
弘元绿能是“无锡首富”杨建良实控的企业,原名上机数控,从设备制造转型进入硅片领域,2021年之后又将产业链向上下游延伸,前后砸下500多亿巨资打造一体化产能。
自2023年第四季度开始,弘元绿能连续亏损,至今已连亏六个季度,合计亏损额33.37亿元。2024年报显示,弘元绿能太阳能组件电池营收39.46亿元,占到总营收的54%,毛利率却是-12.42%。另外截至2025年一季报,弘元绿能的资产负债率为58.15%.
弘元绿能这次接管期间,不用承担尚德的任何债务。
弘元在公告中说:“在合作期限内甲方和/或指定公司因经营产生的责任和义务以及有关经济和法律纠纷仍应由甲方和/或指定公司独立承担和处理。”
也就是说,除了旧债,新债也和弘元没关系。“除指定公司董事会和股东会职权之外的其他职能,包括但不限于经营管理、财务管理、市场营销管理、采购管理、人事管理、市场拓展、供应链管理、法务管理及其他经营管理事项。”⑦
而尚德的债务还有将近100个亿,接盘方弘元绿能不管,也不知道这么多债务最后究竟如何处置。

此外,无锡尚德还有职工债权16.4万元、税务债权4374万元、担保的债权 7975万元。
此时我们现在面对的,更像是一个 “带病” 的企业,被要求去接管一个 “病危” 的企业。
弘元绿能看中了尚德什么?
弘元相关人事向媒体表示,尚德的产能都关停了,就是一块牌子。弘元拓展海外市场,自然需要“尚德”这块金字招牌。弘元看重的,除了品牌以外,还有尚德的市场渠道和销售体系。
基于这些新信息,我们可以得出以下结论:
实际上,由于尚德目前仅有几百名销售员工,其核心价值在于海外品牌影响力,也就是仅剩品牌残值。无锡尚德对弘元绿能的价值,大概率仅是其海外渠道和品牌认知。这是一个单一的、且会随时间流逝不断贬值的资产。为了获取这个资产,弘元需要付出可能远超其真实价值的代价。
而“白衣骑士”弘元绿能本身连续亏损六个季度,总额超33亿元,是个自身难保的泥菩萨,说明其主营业务模式存在严重问题。另外其核心业务太阳能组件电池业务毛利率为 -12.42% ,这是一个灾难性的信号。这通常意味着其技术落后、成本控制极差,或是在进行绝望的“价格战”以清理库存。
另外,弘元绿能高达 58.15%的资产负债率也令人担心,在连续巨额亏损背景下,其真实的偿债能力和现金流状况极其令人担忧。由此可见,弘元绿能本身就是一个需要被拯救的对象,它根本没有能力去拯救别人。而就这样子,还要跑来当白衣骑士。
在这样的数据下,所谓的重组已经不再是“弱弱组合”,而更像是一场 “负负得正”的赌博,但经济规律告诉我们,负负几乎不可能得正。
弘元希望利用尚德的品牌出海。但一个背着负毛利率的产品,即使贴上尚德的牌子,在海外市场就有竞争力了吗?海外市场同样竞争激烈,客户看中的是性价比和可靠性。一个财务濒危、技术落后的企业生产的产品,很难凭借一个过气的品牌重生。
要知道,将两个亏损实体合并,并不会自动产生利润。反而可能因为管理整合、文化冲突、遗留问题处理等,产生额外的成本和负担,进而产生财务黑洞,加速双方的衰败。
这种拉郎配导致的最危险结局是,尚德这个“ICU病人”没救活,反而把弘元这个“重症病人”彻底拖垮,最终形成更大的烂摊子,让地方政府和金融机构面临更棘手的局面。
那么目前可行的方法究竟是什么呢?对于尚德: 最体面且对市场伤害最小的方式,就是进行彻底的破产清算。将其尚有价值的海外品牌和销售渠道进行公开拍卖,价高者得。这样,这部分资产还能被健康的企业有效利用,并且还能在一定程度上解决其庞大的债务问题,尤其是事关员工的工资福利。
对于弘元绿能,地方政府和银行应该做的,不是把它推向另一个火坑,而是要求其进行深刻的内部重组和战略调整,解决其核心业务亏损的根本问题。如果无法自救,那么它也应该接受市场的裁决。
我们最后来看这场所谓的重组,它并非基于商业逻辑的拯救,而更像是一场由地方政府主导的、为了避免短期政治和社会阵痛的风险转移和延迟危机的行为。
从企业运营的基本规律来看,无锡尚德已经完成了它的历史使命,其品牌残值最好的归宿是被市场化的强者收购。强行让其“续命”,不仅浪费社会资源,更会扭曲市场信号,最终损害整个中国光伏产业的健康发展。
此时放手,不是失败,而是止损与新生的开始。
[引用]
①(无锡尚德年内两次换董事长,两个月前弘元绿能有意参与预重整 第一财经2025-09-11 )
②(二次破产!昔日全球第一光伏巨头,彻底歇了? 原创 杨乐多 苏商会 2025年6月24日 )
③(从无锡尚德破产重整案看政府与市场的关系 中共江苏省无锡市委党校 周及真 2016年08月02日 来源:人民网-理论频道)
④(从无锡尚德破产重整案看政府与市场的关系 中共江苏省无锡市委党校 周及真2016年08月02日 来源:人民网-理论频道(案例提供:中国浦东干部学院))
⑤(发布于 2025-03-31时隔12年,无锡尚德第二次破产!新浪财经2025-06-20 作者|深水财经社 小强)
⑥(两度易主、三任托管,这一次弘元能“拯救”尚德吗?华夏能源网 作者 |田思 发布于 2025-10-24)
⑦(无锡尚德,三婚了 2025-07-10 来源: 赶碳号 )