
山有信/文
从央视广告打响“杉杉”品牌,到战略转型成为新能源巨头,杉杉集团的发展轨迹曾是中国企业转型升级的典范。但多元化布局的失利、创始人离世后的内部动荡等原因,让这家企业深陷危机,不得不进入破产重整程序……
然而,“瘦死的骆驼比马大”。其核心资产的巨大吸引力,让方大炭素、湖南盐业集团、中国宝安(携贝特瑞)等势力纷纷入局。

图源:界面新闻
这场重整之战早已超越单纯的债务化解,成为产业资源重新分配的关键棋局。
杉杉集团深陷困境已久
2025年2月25日,浙江省宁波市鄞州区人民法院裁定受理杉杉集团破产重整一案。
第二天晚间,即2025年2月26日,杉杉股份发布公告称,公司收到了控股股东杉杉集团有限公司转发的《民事裁定书》。
2025年3月20日,鄞州法院进一步裁定杉杉集团与其全资子公司宁波朋泽进行实质合并重整。
据相关报道称,杉杉集团的困境由来已久,且其债务危机是在创始人郑永刚离世后爆发的。
公开信息显示,郑永刚于1989年接手亏损逾千万元的宁波甬港服装厂,创立“杉杉”品牌,通过央视广告打响知名度。
1996年推动杉杉股份成为中国服装业首家上市公司,1998年市场占有率居行业首位。
1999年战略转型新能源,创立国内首家锂电负极材料企业,2007年辞去杉杉股份董事长职务后仍主导战略方向,2020年再度出任董事长。
带领杉杉成为全球最大锂电材料供应商,2021年主导收购LG化学偏光片业务,打破国外技术垄断。有观察者认为,如果仅看锂电池和偏光片这两个业务,杉杉的转型无疑是成功的,但近年来杉杉集团从融资租赁、商业保理到创业投资,再到商业地产、文化娱乐、大宗商品贸易,新能源汽车电池系统集成等的尝试,有着许多失败案例,为集团埋下了隐患。
2023年2月,郑永刚突然离世,使得公司内部治理陷入混乱,家族成员间的权力斗争和股权纠纷不断,导致公司战略决策受阻,业务发展受到严重影响。
2025年1月,杉杉集团发布的最新信用债公告显示,集团超95%债务需1年内偿清。且截至公告发布日,杉杉集团合并口径(除上市公司杉杉股份外)有息负债总额为126.21亿元,其中1年内到期的短期债务为120.37亿元。
因债务还款逾期问题,自2024年6月起,杉杉集团已先后被十余家银行和债权人告上法庭。其间,杉杉集团及相关债券还被评级机构下调了债券信用评级,评级展望为“负面”。
因此,2025年1月,杉杉集团就收到了法院的通知书,因无力偿还相关债务,建行宁波分行、鄞州农商行宁穿支行、兴业银行宁波分行3家银行联合申请对其进行重整。
杉杉集团重整历程
据悉,目前杉杉集团的主要资产包括持有的杉杉股份股权、徽商银行股权、锦州永杉锂业股权以及各类不动产和应收款项等。其中,杉杉股份控制权在各家参选投资者中最受欢迎。
此前,2025年2月,杉杉集团相关负责人在接受澎湃新闻采访时表示,本次重整范围聚焦集团自身债务与资产,不涉及上市公司杉杉股份。
2025年6月6日,杉杉集团首次发布了意向投资人招募公告,并依照《中华人民共和国企业破产法》及相关法律规定公开招募和遴选重整投资人。
2025年9月,杉杉集团、宁波朋泽、杉杉集团管理人与江苏新扬子商贸有限公司、江苏新扬船投资有限公司、厦门TCL科技产业投资合伙企业(有限合伙)和中国东方资产管理股份有限公司深圳市分公司等重整投资人组成的联合体,签署了《重整投资协议》。
但据悉,虽然职工债权组和税收债权组表决通过了草案,但有财产担保债权组、普通债权组和出资人组均投出反对票,导致扬子江金控主导的重整方案出局。重整计划草案未能获得表决通过。
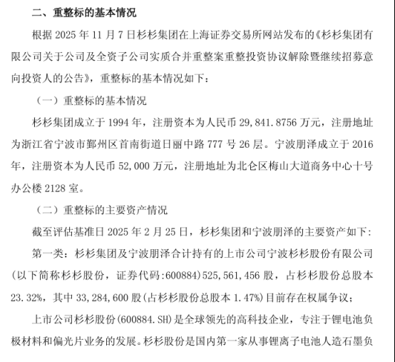
于是,2025年11月7日,杉杉集团又重启了投资人招募。

图为杉杉集团重整标基本情况 截自《方大炭素新材料科技股份有限公司 关于拟参与杉杉集团及其全资子公司 实质合并重整投资人招募的公告》

图为杉杉集团重整标基本情况 截自《方大炭素新材料科技股份有限公司 关于拟参与杉杉集团及其全资子公司 实质合并重整投资人招募的公告》
招募重启后,方大炭素于11月24日宣布拟参与竞逐。方大炭素是辽宁方大集团旗下企业,是辽宁方大集团实业有限公司(“方大集团”)控股的五家A股上市公司之一。其称,本次参与杉杉集团及其全资子公司朋泽贸易的实质合并重整符合公司产业布局和战略发展。预计对公司未来经营发展产生积极影响。
此外,湖南省省属国有大型一级企业湖南盐业集团,控股有“中国盐改第一股”之称的上市公司雪天盐业(600929.SH)也于12月3日宣布加入。其官宣称,近日,湖南盐业集团以意向重整投资人身份,正式报名参与杉杉集团有限公司的破产重整,并已完成5000万元保证金缴纳。并表示,此举旨在加速布局新能源新材料领域,夯实“盐+新能源”产业布局,培育第二增长曲线。
近日,中国宝安发布的公告又引发了许多网友的关注和热议。公告称,董事会审议通过了《关于参与杉杉集团及其全资子公司实质合并重整投资人招募的议案》,同意公司作为重整投资联合体牵头人,联合下属子公司贝特瑞新材料集团股份有限公司及其他潜在投资人参与杉杉集团及其全资子公司宁波朋泽贸易有限公司的实质合并重整投资人招募。
据悉,目前中国宝安已提交了报名材料,缴纳了尽职调查保证金5000万元,并委托了中介机构开展尽职调查。公司董事局授权公司管理层拟定和提交重整投资方案,参与现场述标以及可能的竞争性谈判的工作。
据有关报道称,贝特瑞与杉杉股份仅2025年上半年的营收规模已远超《国务院关于经营者集中申报标准的规定》中的申报标准(参与集中的所有经营者上一会计年度在全球范围内的营业额合计超过120亿元,且至少两个经营者在中国境内的营业额均超过8亿元,经营者应当事先向国务院反垄断执法机构申报,未申报的不得实施集中)。
若中国宝安联合体最终成为重整投资人,取得杉杉集团控制权并间接掌控杉杉股份的负极业务,或会触发经营者集中审查程序,相关审查结果将成为重整能否顺利推进的关键变量。
核心资产竞争激烈
资料显示,“杉杉系”的核心运营主体为杉杉控股、杉杉集团和杉杉股份三家公司。
2020年以来杉杉股份一直在剥离非重要业务,如剥离了起家的西装业务;2023年,杉杉股份又将正极材料、电解液和光伏等业务剥离出去,最终形成了锂电池负极材料和偏光片业务的“双主业格局”。

图为2025年中国负极材料企业发展潜力排名 图源:中商产业研究院
方大炭素主营石墨电极、块状炭砖、石墨烯材料等,2025年前三季度营收26.22亿元,归母净利润1.13亿元,截至期末货币资金52.44亿元。选择参与杉杉集团重整,其称有利于公司加快负极产业布局,实现产业链一体化和供应链长期稳定安全,充分发挥公司固态电池等新能源产业协同效应。
而就湖南盐业集团而言,在锂电板块,湖南盐业集团拥有一家下属企业美特新材,主要生产锂离子电池的钴酸锂、三元材料、锰酸锂等正极材料。
在盐业市场竞争越来越激烈的背景下,湖南盐业集团也期待能够获得杉杉集团的负极材料与偏光片资产,切入锂电核心供应链。
中国宝安号称广东省和深圳市重点发展的大型企业集团之一,除了自身是新中国第一批上市公司外,还拥有A股马应龙(600993.SH)、贝特瑞,H股国际精密(0929.HK),新三板友诚科技(873087.OC)、ST绿金高(870415.OC)等多家登陆资本市场的公司。
据悉,2025年前三季度,中国宝安实现营业收入168.12亿元,归母净利润2.83亿元。
此次与宝安联合体的搭档之一贝特瑞,是锂电池负极材料领域的龙头企业之一,主营业务包括锂离子电池负极材料、正极材料及石墨烯材料三大业务板块,在负极材料领域出货量位居行业前列。
据中商产业研究院发布的《2025-2030年中国锂电池负极材料行业市场深度分析及发展趋势预测报告》显示,2024年中国锂电负极材料出货量208万吨,同比增长26%。
2025年上半年中国负极材料出货量129万吨,同比增长37%。受益于国内外新能源汽车等终端市场增长拉动,我国锂电池相关行业发展快速,负极材料市场需求增大。
另一方面,据中研网分析,近年来,全球偏光片市场规模持续增长,中国偏光片行业市场规模同样呈现增长态势。
近年来,随着国内液晶显示产业的快速崛起,偏光片市场需求激增。中国已成为全球偏光片产业的重要力量,拥有较为完整的产业链。2020年中国偏光片市场规模占全球比达到40.2%。
中研普华产业研究院的《2024—2029年中国偏光片行业市场分析及发展前景预测报告》显示,2021年全球偏光片出货面积约6.1亿平方米,同比增长约5%;同时,全球面板用偏光片市场规模达102亿美金,同比增长6%,首次超过百亿美金关卡。
因此,有网友猜测,“谁能拿到杉杉,谁就同时握住了负极材料全球第一、偏光片世界第一的两张门票。”
[引用]
① 杉杉集团进入破产重整,杉杉股份:不涉及上市公司,当地政府将支持稳定经营.澎湃新闻.2025-02-27
② 中国宝安携贝特瑞参与杉杉集团重整 负极材料双龙头整合或触发反垄断.每日经济新闻.2025-12-13
③ 中国宝安入局杉杉集团重整.21经济网.2025-12-14
④ 杉杉股份,陷入“至暗时刻”.侃见财经.2025-02-15
⑤ 杉杉集团重整争夺战升级:负极龙头贝特瑞联合中国宝安加入竞逐.新京报.2025.12.15
⑥ 2025年中国负极材料产业链图谱及投资布局分析(附产业链全景图).中商产业研究院.2025-08-15
⑦ 2025年偏光片行业现状与发展趋势分析.中研网.2025-02-13