报告摘要
核心观点:一是信贷动能稳健:上海银行扎根上海,深耕长三角等国家重点战略区域,区域景气度高;新领导班子恰逢“十五五”开局,投放积极性提升。二是历史包袱卸下:对公地产+零售网贷,风险暴露早、处置早,加速化解,轻装上阵。三是稀有存量转债标的:中小银行资本补充渠道十分有限,存量优质转债转股动力强。四是资本优势显著,业绩好转,股息率稳定性强:当前相较同业已具备资本优势,转债转股后优势更为凸显,预计26E-27E营收利润增速均有回暖,分红率高且持续,股息率稳定性强。
公司概览:国资主导、牌照齐全的城商行,业绩回归稳健,经营向高质量发展迈进。公司质地:上海银行立足上海、深耕长三角(长三角资产占比近8成)、覆盖全国重点战略区位。国资主导,牌照最齐全的城商行之一;高管迭代:2025 年迎来高管团队重要迭代,高管年富力强,深耕本地银行体系;业绩复盘:在2018-2019年互联网金融+地产上行期,上海银行业绩显著占优,2023年业绩达到低点以后,业绩逐步回归稳健增长,自4Q24以来,营收增速与上市城商行平均增速几乎持平。自上海银行上市以来,除2020疫情影响以外,上海银行净利润累积增速一直维持正增长,业绩增长稳健,后续随着资产质量的不断优化,利润增速有望打开空间。
对公动能复盘与展望:地产包袱逐渐化解,长三角基本盘提供稳定动能,其他区域轻装上阵。1、对公资产过往压力:上银地产风险暴露早于行业,处置也快于行业。2017-2019:上银地产加速发展期;2020:上银地产风险开始暴露,暴露早于行业;2021:上银地产风险持续暴露,同业加速暴露;2022-2024:上银地产风险化解显著,同业小幅改善;1H25:行业整体风险有阶段性回升,上银地产风险也因个案回弹,但较峰值已显著优化。2、对公资产现状与方向:聚焦“五篇大文章”、长三角一体化及上海“五个中心”建设。(1)五篇大文章:仍有较大空间:上海国际科创中心由“建框架”迈向“强功能”,上银科技贷款余额自2022年以来维持20%左右高增长,科技贷款占比总贷款12.8%、绿色贷款占8.8%,占比并不高,在长三角科创、制造信贷动能强劲的基础上,仍有较大发展空间。(2)区域机遇:长三角基本盘提供稳定动能,占全行比重不断提升;其他区域风险出清,有望轻装上阵。一是长三角大本营方面,上海银行长三角贷款占比近8成,长三角信贷旺盛,基本盘将提供稳定动能,在支持上海“五个中心”、长三角一体化的过程中,地产贷款占比持续压降,泛政信类、实体类信贷占比持续提升;且上银江浙沪分支机构发展有分化,浙江区域网均产能显著低于江苏,具备较大提升空间。二是其他区域方面,环渤海、珠三角近年来风险逐年出清,不良率已稳定低位且规模增速均呈现向好趋势,下阶段有望轻装上阵提供新的增长点。
零售动能复盘与展望:互联网金融压降周期结束,零售重回多资产稳步发展态势。1、零售资产过往压力:网贷“双刃剑”属性凸显,高收益后带来风险和压降阵痛。(1)上银是最早尝鲜互联网贷款业务的银行之一,16-19年互联网贷款突飞猛进,2019年消费贷规模达峰值。(2)18-19年高收益消费贷助推上海银行贷款收益率、营收增速相较同业较快回升。(3)2020年以来网贷监管趋严,风险伴随余额压降开始暴露。2、零售资产现状与方向:网贷压降周期结束,场景类投放领先,重回多资产稳步发展态势,按揭取代消费贷成为核心资产。(1)网贷压降周期结束(1H25平台类互联网消费贷款投放同比增加3%),聚焦头部互联网平台、审慎发展互联网业务。(2)加大线下优质客户拓展,以新能源为重点加大汽车消费投放,新能源消费贷由2021年的7.8亿增至1H25的146.3亿,占总消费贷规模的14%,消费贷结构显著优化。(3)上海房市支撑强,按揭占比稳步提升,2021年取代消费贷成为零售核心资产。
息差:负债成本优势显著,息差有望触底回升。1、银政资源丰富,对公活期优势显著,上海银行负债成本率位列上市城商行最低。上银对公活期存款占计息负债比重为16.6%,位列上市城商行第5高。25年11月协定存款(口径纳入对公活期)整改完成,对26年负债成本有支撑,上海银行对公活期占比高,其中协定存款整改对负债成本的支撑力度或将大于同业。2、上海资产定价竞争激烈,上海银行资产收益率已位于低位,下行空间小。
非息:养老金融领先,财富管理带动代理业务增速回升。1、上海银行各项财富管理指标位列城商行前列,财富管理带动代理业务增速回升。上市城商行中,上银AUM排名第4,个人存款位列第3,非保本理财规模位列第6,非货保有量位列第2,零售客户数位列第3。1H25财富管理带动代理收入同比+8.7%。2、上海银行持续保持上海地区养老金客户市场份额第一,养老金融市场巨大。上银养老金客户AUM占全行总零售AUM比重近5成,近年来稳步提升,持续保持上海地区养老金客户市场份额第一。3、债权投资:AC类占比高,TPL占比低,其他非息增长稳健。
资产质量:不良率、拨备稳定,主要风险暴露已过峰值。1、自22年以来不良率稳步下降,3Q25稳定在1.18%的水平。3Q25拨备覆盖率在250%以上,拨备仍较为充足。对公延续下降趋势,零售不良率受行业影响有所上升,但消费贷不良率稳步下降。(地产和消费贷风险拆解详见本文第二、三部分)。2、三阶段贷款与不良贷款缺口收窄,三阶段贷款规模、占比均下降。
资本:转债转股动力强,转股后资本优势更为显著,为分红提升、稳步扩表打开空间。1、转股动力与资本优势:当前中小银行资本补充渠道有限,存量银行转债有较大动力推动转股。截至3Q25,上银核心一级资本充足率10.52%,位列上市城商行第三高,未来若转债转股后,静态提升近1个点至11.4%,资本优势更为显著,打开长期增长空间。2、2025中期分红率32.2%,资本补充到位后,为分红进一步提升打开空间。按照强赎价11.14元,若转债全部转股,摊薄后股息仍能在4.4%左右。看好未来利润稳健增长,分红率稳中有升,股息率仍有较好配置价值。
业绩预测:预计25E-27E营收增速分别为3.6%/4.1%/4.2%,其中净利息收入增速分别为1.8%/6.5%/6.6%,净手续费增速分别为-5%/2%/2%,净其他非息收入增速分别为9%/0%/0%。净利润增速分别为3.1%/4.0%/4.0%,不良率有望在1.18%的基础上稳中有降,拨备覆盖率维持在240%以上。
投资建议:基本面稳健、高股息可持续。公司2025E、2026E 、2027E PB 0.58X/0.53X/0.49X;PE 5.88X/5.65/X/5.43X。上海银行扎根上海,深耕长三角等国家战略区域经济发展,区域经济景气度高,信贷动能稳健;对公零售风险加速化解,历史包袱卸下轻装上阵;稀有存量转债标的,转债转股后,资本优势更为显著,分红率高且持续,股息率稳定性强,调整为“买入”评级。
风险提示:经济下滑超预期、公司经营不及预期、研报使用信息更新不及时。

一、公司质地
1.1 国资主导,牌照齐全,长三角资产占比近8成
上海银行立足上海、辐射全国,长三角资产占比近8成。发展历程:上海银行 1995 年由上海 99 家城市信用社组建而成;1998年正式更名为 “上海银行股份有限公司”;1999和2001年,引入上海商业银行等境外战投;2013年成立上银香港布局境外业务,同年成立基金子公司上银基金;2016 年于上交所上市;2017年设立上银国际、尚诚消金;2021年发行 200 亿元可转债,将于 2027年1月25日到期;2022年成立理财子公司上银理财。经营概况:上海银行以上海为主阵地,深耕长三角区域(目前长三角资产规模占比80%,基本盘稳健),并逐步在京津冀、粤港澳大湾区及中西部重点城市设立分支机构,同时在香港设立子公司,布局境外业务,形成了覆盖全国、辐射海外的网络布局,在城市商业银行中综合实力位居前列。

上海银行股权国资主导、结构多元,股东实力强。其中,国资股东主要包括:第一大股东上海联合投资有限公司,由上海市国资委 100% 控股,持股 14.72%;第二大股东上港集团,控股8.3%;还包括中银建投(中央汇金全资控股)、中船国际贸易(中国船舶全资控股)、静安财政局、黄浦国资委等。另外,公司还引入西班牙桑坦德银行(西班牙最大银行,全球系统性重要银行)、TCL 科技等境外和民营资本股东。前十大股东中的国资共计控股35.9%,形成了国有资本主导、多元主体参与的均衡治理格局。

2025 年迎来高管团队重要迭代,高管年富力强,深耕本地银行体系。顾建忠董事长曾任上海银行公司金融部总经理、上海银行人力资源总监、上海国际集团副总经理、上海农商银行行长(任职期间沪农商于2021年上市),2025年8月正式回归上海银行担任董事长。现有高管团队平均年龄 53岁左右,均深耕上海区域多年,覆盖公司金融、金融市场、风险管理、信息科技等关键领域。

1.2 经营转向高质量发展阶段,业绩回归稳健
在2018-2019年互联网金融+地产上行期,上海银行业绩显著占优,2023年业绩达到低点以后,业绩逐步回归稳健增长。1~3Q25营收同比+4%(位列上市城商行第8位),自4Q24以来,营收增速与上市城商行平均增速几乎持平。1~3Q25净利润同比+2.8%,自上海银行上市以来,除3Q20以外,上海银行净利润累积增速一直维持正增长,业绩增长稳健,后续随着资产质量的不断优化,利润增速有望打开空间。



二、对公动能复盘与展望:地产包袱逐渐化解,长三角基本盘提供稳定动能,其他区域轻装上阵
1、 对公资产过往压力:
上银地产风险暴露早于行业,
处置也快于行业
(1)2017-2019:上银地产加速发展期。
策略:2016年实施房地产授信业务限额管理,加大政信类投放,2016年对公地产形成低基数。2017-2019年加速发展:加大对租购并举下的房地产及城市更新改造支持,坚持“总体从紧、严格准入、好中选优”的授信原则,主要投向经济发展程度较高、人口持续流入的一线和优质二线城市。
规模:对公地产余额连续三年维持两位数增速。
风险:不良率显著优于同业,2019年上银地产不良率0.1%,上市城商行平均0.45%,上市银行平均0.83%。
(2)2020:上银地产风险开始暴露,暴露早于行业
策略:2020年受房地产调控政策持续加码、收紧等影响,个别项目施工和租售进度未达预期,还款能力有所下降,地产不良率上升。上银坚持“确保合规、总体从紧、严格准入、好中选优、平衡收益”二十字方针,分类管理、严格准入、定期沟通、联防联控、细化刚性标准、做实主动退出。
规模:同比微增+1.5%。
风险:行业地产风险开始暴露,但上银暴露快于同业,2020年末上银地产不良率2.39%,上市城商行平均1.65%,上市银行平均1.51%。
(3)2021:上银地产风险持续暴露,同业加速暴露
策略:主动开展房地产业务风险排查,严格落实按工程进度放款,严格审查贷款资金用途;在预售资金管理方面,规范账户开立、销售回笼款资金监测、资金划付审批,防止预售资金挪用。
规模:同比-0.4%,小幅压降敞口。
风险:上银地产风险持续暴露,但同业加速暴露。2021年末上银地产不良率3.05%,达近年来峰值,上市城商行平均2.37%,上市银行平均2.29%。
(4)2022-2024:上银地产风险化解显著,同业小幅改善
策略:2022年珠三角地区(含香港)和环渤海地区受房地产行业上下游产业链风险释放的影响,不良贷款率有所上升。但整体随着规模压降以及风险处置,上银地产不良率不良额均显著下降。
规模:连续三年压降敞口,2024对公地产占比总贷款8.4%,相较2019年峰值大幅下降7.4个点。
风险:上银地产风险压降显著,同业波动小幅改善。2024年末上银地产不良率0.98%,较2021年峰值大幅下降2个点;2024年上市城商行平均地产不良率1.89%,上市银行平均3.48%。
(5)1H25:行业整体风险有阶段性回升,上银地产风险也因个案回弹,但较峰值已显著优化
规模:同比小幅回升2.6个点。
风险:受个案影响有回弹,但对公贷款占总贷款规模较峰值下降7.3个点,地产不良额占总不良额比重较峰值下降12.3个点,地产风险已显著。1H25上银地产不良率2.59%,因个案回弹,但经过多年的风险整改和投向优化,地产贷款当前主要投向江浙沪、北京及深圳地区,具有较好的区位优势,且已落实差异化的管控政策,强化风险化解处置,充分计提减值准备,整体风险可控,仅是阶段回弹。1H25上市城商行平均地产不良率2.4%,上市银行平均3.57%,上海银行地产不良率仍显著小于上市银行平均。


2、对公资产现状与方向:聚焦“五篇大文章”、长三角一体化及上海“五个中心”建设
面对百年未有之大变局,国家“十五五”规划为上海和长三角提出了新的发展要求和重大机遇,借力上海及长三角发展东风,上海银行有望在传统风险不断出清的基础上轻装上阵。(1)一是发展“五篇大文章”具备天时地利:“十五五”规划明确提到要加快建设上海国际金融中心,另外,“十五五”规划明确:上海作为国家级国际科创中心,在“十四五”期间奠定了框架,进入“十五五”将从“建框架”迈向“强功能”的关键阶段。(2)二是长三角一体化、上海五个中心建设迈入新阶段:“十五五”规划明确提到:“十五五”规划强调,要巩固提升京津冀、长三角、粤港澳大湾区高质量发展动力源作用;作为长三角一体化的核心,上海将通过强化与江苏、浙江、安徽等周边地区的协同,加强重点城市群协调联动,持续推进长江经济带发展。2025年11月14日上海市委书记召开“十五五”规划座谈会,明确提出:上海要加快建成具有世界影响力的社会主义现代化国际大都市,“十五五”是乘势而上的全面发力期、转型升级的攻坚决胜期。


2.1:五篇大文章: “十五五”要求上海国际科创中心将由“建框架”迈向“强功能”,上银五篇大文章贷款比重提升显著但仍有较大提升空间
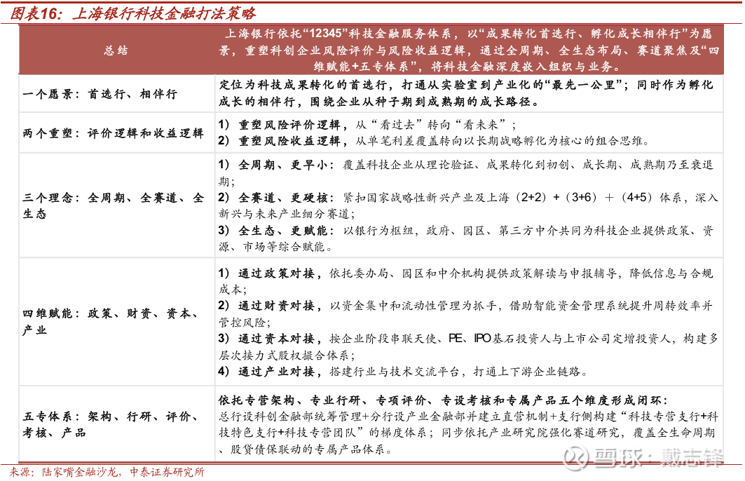
(1)上海定位:国际科创中心建设新阶段。“十五五”金融部分中,科创金融是重点,上海国际科创中心建设“十五五”期间将从“建框架”,迈向“强功能”。在我们11月10号的外发报告《“十五五”规划看金融行业方向:科技金融是重点》中,我们提到“十五五”规划关于金融的表述:科技金融是重点。政策的底层逻辑是“破局”与“托底”:破局(进攻)即全力发展新质生产力,以此突破经济增长天花板,是未来金融资源倾斜的核心方向。“十五五”规划明确:上海作为国家级国际科创中心,在“十四五”期间奠定了框架,进入“十五五”将从“建框架”迈向“强功能”的关键阶段。
(2)上海银行搭建“12345”科技金融服务体系,依靠四大业务抓手,科技金融各项指标实现显著提升,绿色及普惠也有较好发展,且后续“五篇大文章”仍有空间。
一是科技贷款企业户数增量提速,已破万户:2023-1H25分别较年初净增578、1621、4405户,增量显著提速,截至1H25户数超万户,其中高新技术企业超4500户,占比接近50%,专精特新企业近3000户。截至1H25,服务上海国资平台被投企业超800 家,提供信贷支持超120 亿元。
二是科技贷款余额维持20%左右高增长,投放额也维持高增:科技贷款余额方面,2022-1H25分别同比增19.3%、35.1%、21.1%、19.5%。投放额方面,在高基数的基础上,1H25科技贷款投放额仍有13.7%的高增长。
三是占比方面显著提升但仍有较大空间:截至1H25,科技贷款占比总贷款12.8%,较2021年提升5.7个点。绿色贷款占比总贷款8.8%,较2021年提升6.3个点。截至1H25,普惠贷款占比总贷款10.1%,较2021年提升4.2个点。上海银行“五篇大文章”占比并不算高,在“十五五”新的指导和要求下,仍有较强信贷动能和较大发展空间。






2.2:区域机遇:长三角基本盘提供稳定动能,占全行比重不断提升;其他区域风险出清,有望轻装上阵
核心点:一是长三角大本营方面,上海银行长三角贷款占比近8成,长三角信贷旺盛,基本盘将提供稳定动能,且江浙沪分支机构发展有分化,浙江区域具备较大提升空间。二是其他区域方面,环渤海、珠三角近年来风险逐年出清,不良率已稳定低位且规模增速均呈现向好趋势,下阶段有望轻装上阵提供新的增长点。
(1)区域发展现状:长三角地区贷款占比近8成,上海地区近5成,长三角占比整体不断提升,且上银整体结构不断优化,政信+实体承接地产动能。
区域分行发展现状:长三角占比不断提升。21年以来上海银行累计新设30家分支机构,其中上海12家,江浙18家,不断加强服务长三角一体化与上海“五个新城”、“五个中心”建设。1H25上海银行内部长三角贷款(含上海)占比为78.9%,较2016年提升11个点;1H25上海地区占比为48.7%,较2016年提升8个点;1H25长三角(不含上海)占比为30.2%,较2016年提升3个点。
信贷结构现状:结构不断优化,政信+实体承接地产动能。在坚持服务上海“五个中心”、长三角一体化的过程中,地产贷款占比持续压降,泛政信类信贷占比由2019年的22.4%提升到1H25的29.4%,制造业+批零+科研计算机行业占比由2019年的14.9%提升至1H25的17.8%。



(2)发展机会一:长三角动能充足,部分区域市占率提升空间较大。
长三角动能充足:江浙沪信贷需求相对较充足,主要经济大省中,江浙沪信贷体量大且增速较高。
上海大本营:2026年将向上海地区投放总额3000亿元信贷额度。2025年12月,上海银行对经营单位组织架构实施较大调整,在上海地区设16家区级支行直属总行管理,与行政区域一一对应,进一步增强区域竞争力和显示度,争当服务区域经济的主角。站在新起点,上海银行推出升级服务区域经济发展12条举措,2026年将向上海地区投放总额3000亿元信贷额度,为区域建设注入强劲金融动能。
长三角区域:基础设施互联互通+跨区域产业协同+优质民营企业。成立长三角一体化业务推进委员会,打造长三角金融服务“包邮区”,赋能长三角地区重点产业、重大项目、基础设施建设以及社会民生。1、在基础设施互联互通上,上海银行先后支持虹桥机场东片区工程、浦东机场四期扩建工程、上海东站、宝山高铁站、沪苏湖铁路、杭州时代大道南延工程等项目。2025年以来到11月底,上海银行长三角地区重大项目投放金额超270亿元。2、在产业协同上,上海银行通过跨区域授信、供应链金融等手段,打破异地融资瓶颈。比如在中新嘉善产业园,上海银行沪苏浙三地分行高效联动,不到一个月完成项目尽调审批,有效助力打造智能传感产业集群。3、优质民营企业:上海银行2025年以来密集与长三角商会签约,扩大长三角民营覆盖面,后续有望持续释放潜能:包括2025年6月为上海市浙江商会成员企业提供500亿元专项信贷资源意向性额度支持;2025年8月为上海潮汕联谊会提供200亿元专项赋能;2025年8月为上海市江苏商会会员企业提供300亿元授信额度;2025年9月为上海市绍兴商会提供200亿元专项授信额度等。参考上海银行顾董事长于沪农商行任职期间的商会合作成果,预计商会优质企业能为上海银行继续带来丰厚的信贷资源: 2021年公开信息披露沪农为在沪浙商提供授信规模超千亿,服务在沪浙商逾2000户;截至2024年6月末,沪农商行服务在沪苏商近万户,在沪苏商整体授信规模超1400亿元,可见商会优质企业曾为沪农商行带来丰厚的信贷资源,预计随着2025年上海银行与商会的密集签约,后续有望持续释放潜能。
分行发展有分化:从1H25时点数据来看,上海银行浙江地区分行网均资产规模是江苏地区分行的1/2,提升空间较大。浙江地区分行的网均资产相较北京、深圳、江苏地区有一定差距,杭州分行网均规模60亿,宁波分行42亿,而北京分行116亿,深圳分行104亿,南京分行103亿,苏州分行85亿,综合来看,江苏地区网均95亿,浙江地区网均53亿,浙江网均是江苏网均的约1/2,这预计与江苏浙江客户结构有关,但从数据角度看发展潜力较大。



(3)发展机会二:长三角外部区域风险出清,有望因地制宜实现轻装上阵
过去受风险出清承压:珠三角、环渤海分行资产行内占比整体呈下降趋势,预计主要受两地过去存量风险处置相关。1H25趋势向好:珠三角规模降幅收窄,环渤海地区则扭转下降趋势、呈现较好增长。展望未来:珠三角、环渤海、成都均是信贷需求较盛、经济较发达区域,在过去几年风险出清的基础上,在长三角外部区域有望实现轻装上阵,成为新的增长点。
(1)珠三角方面,深圳分行与宝能的诉讼为公开事项,涉及资产均已进行充分计提,珠三角区域不良率在21-23年达到峰值后逐年下降,截至1H25已下降至0.73%。1H25珠三角规模同比降幅已收窄。
(2)环渤海方面,2022年不良率达到峰值,后逐年下降,截至1H25已下降至0.84%。20-24年规模增长承压,1H25实现企稳回升,同比增长10.7%,实现较快增长。
(3)中西部方面,2017年不良率达到峰值,后不断出清,自2019年以来维持在低位平稳,截至1H25在0.4%的低位。
上市银行:消费贷款6.34万亿,占狭义消费贷(剔除房贷+信用卡)的51.5%。以上市银行消费贷款数据来看,2024年末消费贷总规模6.34万亿,同比+13.7%,弱于2023年19.5%的增速。






三、零售动能复盘与展望:
互联网金融压降周期结束,
零售重回多资产稳步发展态势
1、零售资产过往压力:
网贷“双刃剑”属性凸显,
高收益后带来风险和压降阵痛
1、上银是最早尝鲜互联网贷款业务的银行之一,16-19年互联网贷款突飞猛进,2019年消费贷规模达峰值。作为最早开展互联网贷款业务的银行之一,上海银行2016-2018年互联网贷款规模实现快速增长,2017/2018分别同比增长125%、268%,2018年互联网贷款规模达1095亿。在互联网贷款助推下,上海银行整体消费贷规模在2019年达到峰值 1751亿。


2、18-19年高收益消费贷助推上海银行贷款收益率、营收增速相较同业较快回升:2018年上海银行、城商行平均贷款收益率分别提升82bp和35bp,而2019年分别变化+35bp和-4bp,上海银行显著跑赢同业。营收增速方面,上海银行2018年营收同比+32.5%,远高于同业平均。

3、2020年以来网贷监管趋严,风险伴随余额压降开始暴露。(1)监管趋严:2020年7月和11月,监管接连发布《商业银行互联网贷款管理暂行办法》、《网络小额贷款业务管理暂行办法(征求意见稿)》,就互联网贷款业务开展诸多限制。(2)行内压降:上海银行消费贷自2020年开始压降,在20-22三年期间,每年平均压降超200亿,2022年单年度压降314亿。(3)规模压降下不良抬升:消费贷不良率自2018年的0.52%提升至2019的1.15%,2020年不良额、不良率均达峰值,峰值不良率1.87%。

2、零售资产现状与方向:
网贷压降周期结束,场景类投放领先,
重回多资产稳步发展态势
现阶段:消费贷不良稳步处置,压降周期结束,投放向场景+抵押倾斜,零售重回多资产稳步发展态势。2021年开始,伴随着互联网消费贷的压降,上海银行同步开启资产结构调整。
(1)一是网贷压降周期结束,聚焦头部互联网平台、审慎发展互联网业务,压降周期结束,1H25平台类互联网消费贷款投放同比增加3%。
(2)二是加大线下优质客户消费信贷拓展,以新能源为重点加大汽车消费场景投放:新能源汽车消费贷由2021年的7.8亿增至1H25的146.3亿,占总消费贷规模的14%,消费贷结构显著优化。
(3)三是个人按揭占比稳步提升,逐步超过消费贷成为零售最核心资产。 2019-2021年上海银行个人按揭贷款维持20%+增速,2022年房市转向+提前还款潮的大环境下略有承压,在1H25终于止跌回升,1H25住房按揭贷款投放金额同比增长6.44%,余额同比增长1.9%。
截至1H25,零售资产中,按揭、消费贷、经营贷、信用卡分别占总贷款比重为11.2%、7.2%、6.7%、2.1%,零售资产结构健康,上海楼市支撑下,核心资产增长稳健。


四、息差:负债成本优势显著,息差有望触底回升
1、银政资源丰富,对公活期优势显著,上海银行负债成本率位列上市城商行最低
上海银行银政资源丰富,对公活期占比高,计息负债成本率为上市城商行最低。得益于银政资源丰富, 1H25上海银行对公活期存款占计息负债比重为16.6%,位列上市城商行第5高,带动上海银行整体活期存款占比计息负债20.9%,位列上市城商行第7高。计息负债成本率为上市城商行最低,3Q25累积年化计息负债成本率低于上市城商行平均水平18bp,2023年以来优势有小幅扩大(较2023年优势扩大4bp)。
25年11月协定存款(纳入对公活期)整改完成,对26年负债成本有支撑,上海银行对公活期占比高,其中协定存款整改对负债成本的支撑力度或将大于同业。2024年11月29日,市场利率定价自律机制《关于优化非银同业存款利率自律管理的倡议》和《关于在存款服务协议中引入“利率调整兜底条款”的自律倡议》(以下简称“利率调整兜底倡议”),其中《利率调整兜底倡议》要求:对不符合本倡议的存量协议,一年内完成新协议或补充协议的签订工作,即2025年12月1日起,未到期的大量存量协议将一次性完成调整。上海银行对公活期占比高,其中协定存款整改对负债成本的支撑力度或将大于同业。



2、上海资产定价竞争激烈,
上海银行资产收益率已位于低位,下行空间小
上海金融资源集聚,资产端定价竞争激烈,上海银行生息资产端收益率长期低于同业。3Q25累积年化生息资产收益率低于上市城商行平均水平52bp,2025年前三季度基本维持该水平,差距较2024年持平。
监管对公私贷款定价均设底线,上海银行资产端收益率已位于低位,后续下行空间小。(1)所有贷款税后利率不得低于同期限国债:央行2024年第三季度货币政策执行报告提出,将督促银行按照风险定价原则,不发放税后利率低于同期限国债收益率的贷款。(2)按揭贷款新发利率已企稳:2025年Q2以来,个人住房贷款加权平均利率连续三个季度持平在3.06%的水平。(3)零售端消费贷等非按揭利率不得低于3%左右:根据第一财经报道,预计2025年4月1日起,监管要求银行暂停审批年化利率低于3%的消费贷款产品优惠。一方面防止银行恶性无底线卷定价,另一方面3%利率与全国平均房贷利率接近,此举也将有效防范消费贷变相用于提前偿还房贷,且在5月降息后,按揭、消费贷仍然接受3%左右的底线价格指导。


五、非息:养老金融领先,
财富管理带动代理业务增速回升
1、上海银行各项财富管理指标位列城商行前列,财富管理带动代理业务增速回升
上市城商行中,上海银行AUM排名第4,个人存款位列第3,非保本理财规模位列第6,非货保有量位列第2,零售客户数位列第3,各项指标均位居前列,财富管理基础较好。
3Q25上海银行手续费同比-7%,整体降幅较2024年已显著收窄。根据半年度财报披露的手续费细项,1H25代理业务收入同比增长8.69%,主要是财富管理规模增长驱动收入增长,预计随着财富管理的持续回暖,上海银行手续费也将延续回暖势头。


2、上海银行持续保持上海地区养老金客户市场份额第一,养老金融市场巨大
上海银行持续保持上海地区养老金客户市场份额第一:养老金客户AUM占全行总零售AUM比重近5成,近年来稳步提升,截至1H25为48.3%,养老金客户AUM达5128亿。
上海老龄化程度高,养老金融市场巨大。截至2024年末,上海户籍60岁及以上老年人口577.62万人,占总人口的37.6%;80岁及以上高龄老年人口86.00万人,占总人口的5.6%。2025年6月27日由人民银行上海市分行等十部门联合印发《上海养老金融服务银发经济高质量发展工作方案》,围绕金融服务老年群体、银发经济经营主体和产业集群,提出14条具体措施,构建起"供给—保障—服务"的三维政策框架,特别提出要扩大信贷投放、单列银发经济信贷额度、激活养老财富储备等政策,上海银行在养老金融领域有望取得先机。


3、债权投资:AC类占比高,
TPL占比低,其他非息增长稳健
上海银行债券投资1H25账户分布: AC占比55.8%,占比较高,且高于上市城商行平均水平14个点。TPL占比21.6%,占比较低,且低于上市城商行平均水平1.9个点。得益于账户结构以及市场操作,上海银行其他非息收入波动小,维持稳定正增长趋势。


六、资产质量:不良率、拨备稳定,
主要风险暴露已过峰值
1、不良率、拨备稳定,主要风险暴露已过峰值
不良率、拨备覆盖率较为稳定。17家上市城商行中,上海银行不良率位于上市城商行第11(由低到高排序),自22年以来不良率稳步下降,3Q25稳定在1.18%的水平。3Q25拨备覆盖率在250%以上,拨备仍较为充足。
细分行业不良率:对公延续下降趋势,零售不良率有所上升,主要风险暴露已过峰值。截至1H25,(1)对公:不良率延续下降趋势,较年初下降1bp至1.36%,其中不良率较年初下降10bp,房地产业(个案影响)较年初上升161bp,批发和零售业环比下降43bp。(2)零售:不良率较年初提升17bp至1.3%,其中消费贷款不良率较年初下降19bp到1.26%。
细分行业不良结构来看(1H25数据),对公:零售=70:30。前五大不良占比分别为房地产业(18.83%)、信息传输、计算机服务和软件(16.72%)、个人经营贷(11.95%)、批发和零售业(9.32%)、制造业(9.24%)。预计随着宝能等重点地产不良的后续处置,对公资产质量有望维持持续优化。
(注:关于地产和零售的风险暴露,详见本报告第二、三部分)









2、三阶段贷款与不良贷款缺口收窄,三阶段贷款规模、占比均下降
三阶段贷款与不良贷款缺口收窄。1H25上海银行三阶段贷款与不良贷款差额由2024年的115.6亿元下降至87.5亿元,三级阶段贷款与不良贷款比例下降至151.7%。三阶段贷款拨备方面,1H25减值准备金额约149.3亿元,计提比例为58.1%。
1H25上海银行三阶段贷款规模、占比均下降,改善幅度在上市银行中领先。截至1H25,上海银行三阶段贷款余额约256.9亿元,较2024年末下降14.23%,占总贷款余额的1.79%,占比较2024末年下降21BP(2024年三阶段贷款余额281.4亿元,占总贷款余额比例2%),改善幅度在上市银行中位列第四。


七、资本:转债转股动力强,
转股后资本优势更为显著,
为分红提升、稳步扩表打开空间
1、转债转股动力强,
转股后资本优势更为显著,
打开长期增长空间
当前中小银行资本补充渠道有限,城商行、股份行资本尤其紧缺,存量银行转债有较大动力推动转债转股。截至3Q25,上海银行核心一级资本充足率10.52%,位列上市城商行第三高,高出城商行平均水平1.2个点。未来若转债转股补充资本后,静态测算将提升核心一级资本充足率近1个点至11.4%,相较同业,资本优势更为显著,打开长期增长空间。

2、2025中期分红率32.2%,
资本补充到位后,
为分红进一步提升打开空间
2025年中期分红率相较2024年进一步提升1个百分点至32.22%,资本补充到位后,分红率有进一步提升空间。
按照强赎价11.14元,若转债全部转股,摊薄后股息仍能在4.4%左右。看好未来利润稳健增长,分红率稳中有升,股息率仍有较好配置价值。

八、业绩预测
1、利息收入:信贷增速回升,
息差降幅收窄甚至有望企稳,
整体带动净利息收入回正
信贷方面:25E/26E/27E信贷增速预计分别为+1.5%、+6%、+5%,其中对公贷款分别为+0.7%、+8.5%、+6.7%,零售贷款分别为-6%、+1%、+1%,票据分别为+29.6%、+5%、+5%,以对公为主导,零售增速预计转正。息差方面:存款端支撑力度依然较强,资产端下行幅度有限,息差降幅预计显著收窄。
(1)对公主要贷款行业预测:25E低基数,26E对公发力。
政信类(国标口径中的商贸租赁、交运仓储、水利环境、电力燃气、建筑类之和):1H25同比-0.6%,25E预计形成低基数,26E-27E泛政信类贷款有望恢复较高增长。展望下阶段,得益于“十五五”开局年,上海“五个中心”建设(2026年上海银行将向上海地区投放总额3000亿元信贷额度),以及江苏、浙江区域等基建需求,上海银行预计加大优质平台投放,泛政信类贷款有望恢复较高增长。
房地产(国标口径):1H25同比+2.6%,预计25E-27E维持小幅正增长。旧城改造需求、保障房需求平稳,对公地产贷款预计维持小幅正增长。
制造业(国标口径):1H25同比+12.2%,预计25E-27E维持双位数增长。2026年1月,《上海市支持先进制造业转型升级三年行动方案(2026-2028年)》发布,目标到2028年,上海市新增年产值10亿元以上制造业企业100家,累计超过600家,带动产业链新增规上工业企业500家,规上制造业企业研发费用占营收比重显著提升。政策重视下,上海银行制造业贷款预计可延续双位数增长。
科技贷款(非国标口径,财报披露口径):1H25同比+19.5%,预计25E-27E可维持20%左右高增速。泛科技类(国标口径中的“信息传输、计算机服务和软件”+“科研、技术服务和地质勘查业”)预计可维持双位数增长。
(2)零售主要贷款行业预测:预计26E零售贷款可恢复正增长。
按揭:1H25同比+1.9%,预计25E-27E按揭有望维持小幅正增长。3Q25上海银行按揭最新数据:2025年1-9月,上海银行住房按揭贷款投放金额228.17亿元,同比增长5.47%,其中上海地区投放金额138.87亿元,同比增长6.65%。住房按揭贷款余额1,621.16亿元,较上年末增长1.47%,其中上海地区住房按揭贷款余额802.06亿元,较上年末增长5.47%,全国房贷市场份额较上年末增长0.9个基点。下阶段,上海房价有望逐步探底,上海银行按揭投放提速,按揭余额有望维持小幅正增长。
非按揭:消费贷:网贷压降周期结束,汽车消费贷加速投放、头部平台合作稳步开展、自营同步发力,消费贷预计可维持小幅正增长。经营贷、信用卡:预计维持小幅负增长。


2、非利息收入:手续费回暖,其他非息回归稳健
3Q25净手续费同比-7%,预计26年低基数基础上,手续费有望实现小幅正增长,预计26E-27E均实现2%正增长。3Q25其他非息同比+14.7%,假设26E-27E零增长。
3、预计25E-27E营收、利润有望维持稳中有升
综上,预计25E-27E营收增速分别为3.6%/4.1%/4.2%,其中净利息收入增速分别为1.8%/6.5%/6.6%,净手续费增速分别为-5%/2%/2%,净其他非息收入增速分别为9%/0%/0%。净利润增速分别为3.1%/4.0%/4.0%,不良率有望在1.18%的基础上稳中有降,拨备覆盖率维持在240%以上。

九、投资建议与风险提示
投资建议:基本面稳健、高股息可持续。公司2025E、2026E 、2027E PB 0.58X/0.53X/0.49X;PE 5.88X/5.65/X/5.43X。上海银行扎根上海,深耕长三角等国家战略区域经济发展,区域经济景气度高,信贷动能稳健;对公零售风险加速化解,历史包袱卸下轻装上阵;稀有存量转债标的,转债转股后,资本优势更为显著,分红率高且持续,股息率稳定性强,调整为“买入”评级。
风险提示:经济下滑超预期、公司经营不及预期、研报使用信息更新不及时。

证券研究报告:深度 | 上海银行深度报告:全面转向高质量发展,风险加速出清,资本优势显著,高股息可持续
正对外发布时间:2026年3月18日
报告发布机构:中泰证券研究所
参与人员信息:
戴志锋 | SAC编号:S0740517030004 | 邮箱:daizf@zts.com.cn
邓美君 | SAC编号:S0740519050002 | 邮箱:dengmj@zts.com.cn
杨超伦 | SAC编号:S0740524090004 | 邮箱:yangcl@zts.com.cn
中泰银行团队
戴志锋(执业证书编号:S0740517030004) CFA 中泰金融组负责人,国家金融与发展实验室特约研究员,获2020年新财富银行业最佳分析师第三名、2018-2019年新财富银行业最佳分析师第二名、2019-2020年水晶球银行最佳分析师第二名、2018年水晶球银行最佳分析师第一名(公募)、2018年保险资管最受欢迎银行分析师第一名。曾供职于中国人民银行、海通证券和东吴证券等,连续五年入围新财富银行业最佳分析师。中泰证券研究所所长。
邓美君(执业证书编号:S0740519050002) 银行业分析师,南开大学本科、上海交通大学硕士,2017年加入中泰证券研究所。
杨超伦(执业证书编号:S0740524090004) 银行业分析师,加州大学圣地亚哥分校金融硕士,曾就职于某商业银行总行,2022年加入中泰证券。
马志豪(执业证书编号:S0740523110002) 银行业分析师,南开大学金融学本科、南开大学金融学硕士,曾就职于东北证券,2023年加入中泰证券。
陈 程(执业证书编号:S0740525110001) 银行业分析师,复旦大学本科、新加坡国立大学应用经济学硕士,曾就职于东北证券,2025年加入中泰证券。
刘雨哲(执业证书编号:S0740125110011)银行业研究员助理,南加州大学应用与计量经济学硕士,2025年加入中泰证券。
谢谢阅读
欢迎关注我们
传统借贷VS新型金融
微信公众号免责声明:
本订阅号为中泰证券银行团队设立的。本订阅号不是中泰证券银行团队研究报告的发布平台,所载的资料均摘自中泰证券研究所已经发布的研究报告或对已经发布报告的后续解读。若因报告的摘编而产生的歧义,应以报告发布当日的完整内容为准。请注意,本资料仅代表报告发布当日的判断,相关的研究观点可根据中泰证券后续发布的研究报告在不发出通知的情形下作出更改,本订阅号不承担更新推送信息或另行通知义务,后续更新信息请以中泰证券正式发布的研究报告为准。
本订阅号所载的资料、工具、意见、信息及推测仅提供给客户作参考之用,不构成任何投资、法律、会计或税务的最终操作建议,中泰证券及相关研究团队不就本订阅号推送的内容对最终操作建议做出任何担保。任何订阅人不应凭借本订阅号推送信息进行具体操作,订阅人应自主作出投资决策并自行承担所有投资风险。在任何情况下,中泰证券及相关研究团队不对任何人因使用本订阅号推送信息所引起的任何损失承担任何责任。市场有风险,投资需谨慎。
中泰证券及相关内容提供方保留对本订阅号所载内容的一切法律权利,未经书面授权,任何人或机构不得以任何方式修改、转载或者复制本订阅号推送信息。若征得本公司同意进行引用、转发的,需在允许的范围内使用,并注明出处为“中泰证券研究所”,且不得对内容进行任何有悖原意的引用、删节和修改。
在不发出通知的情形下作出更改,本订阅号不承担更新推送信息或另行通知义务,后续更新信息请以中泰证券正式发布的研究报告为准。
本订阅号所载的资料、工具、意见、信息及推测仅提供给客户作参考之用,不构成任何投资、法律、会计或税务的最终操作建议,中泰证券及相关研究团队不就本订阅号推送的内容对最终操作建议做出任何担保。任何订阅人不应凭借本订阅号推送信息进行具体操作,订阅人应自主作出投资决策并自行承担所有投资风险。在任何情况下,中泰证券及相关研究团队不对任何人因使用本订阅号推送信息所引起的任何损失承担任何责任。市场有风险,投资需谨慎。
中泰证券及相关内容提供方保留对本订阅号所载内容的一切法律权利,未经书面授权,任何人或机构不得以任何方式修改、转载或者复制本订阅号推送信息。若征得本公司同意进行引用、转发的,需在允许的范围内使用,并注明出处为“中泰证券研究所”,且不得对内容进行任何有悖原意的引用、删节和修改。
中泰证券及相关内容提供方保留对本订阅号所载内容的一切法律权利,未经书面授权,任何人或机构不得以任何方式修改、转载或者复制本订阅号推送信息。若征得本公司同意进行引用、转发的,需在允许的范围内使用,并注明出处为“中泰证券研究所”,且不得对内容进行任何有悖原意的引用、删节和修改。