大家要养成看纪要/研报的习惯啊
;
好多小伙伴说跟不上,或者问我怎么选出来的票......其实这些都是公开信息鸭。。。
图1:3月4号纪要,美国三大区域电网运营商新获批750亿美元的超高压路线项目;
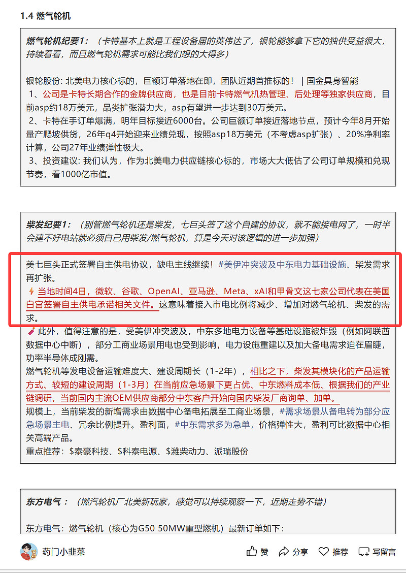
图2:3月5号纪要,美国七巨头签署自建电厂承诺,以后的云厂,数据中心厂不再接入市政电网;
图3:国家把电算一体写进了政府工作报告;
图4:推了安靠智电;
图5:推了派瑞股份;
图6:推了东方电气;
大家要学会看信息,学会思考,才能理解市场发生了什么。这个市场真的很需要努力。
而且我都已经给大家做了一遍信息筛选,把重点标注出来了,饭喂到嘴边,大家要吃嘛~~~
$东方电气(SH600875)$ $安靠智电(SZ300617)$ $潍柴动力(SZ000338)$





