

一、 公司简介
全球领先的金融数据与工作流解决方案供应商,专注为投资机构提供数据整合、分析工具和投资组合管理平台,客户覆盖全球8,000+金融机构,形成买方机构深度绑定的业务生态。
概图

二、分析目的
解构企业在本财季展现的核心竞争力与经营韧性,识别数据服务行业变革期的战略转型成效,评估其在宏观经济波动与科技迭代双重压力下的可持续发展能力。
三、核心结论 - 稳健增长下的效率提升与流动性隐忧
亮点聚焦
1.收入质量突破:ASV(年度订阅价值)留存率>95%构筑护城河,财富管理等新业务ASV增速达12%
2.盈利结构优化:销售毛利率突破54%创三年新高,人效指标达177万美元/人(行业均值120-150万)
3.现金流充沛:经营性现金流7亿元覆盖带息债务51%,自由现金流连续三年正增长
风险警示
1.增长动能衰减:营收增速从15.9%骤降至5.6%,亚太市场10%收入贡献与69%员工占比暴露结构失衡
2.流动性承压:流动比率三连降至1.25,应收账款周转天数延长至38天影响资金周转
3.商誉隐患:18.4亿商誉占净资产41%,CUSIP等并购标的整合效果待验证
四、核心财务表现 - 营收增长稳健,盈利能力承压

洞察:
1.营收质量提升:在宏观经济波动下仍保持5.6%的营收增长,ASV留存率超95%显示客户粘性强
2.成本管控见效:营业成本增速(4.0%)低于营收增速,推动毛利率突破54%
3.资本结构优化:带息债务率从49.89%降至41.67%,利息保障倍数提升至13.7倍
4.研发投入加大:资本性支出增长41%至0.86亿元,聚焦AI与数据生态建设
5.区域分化明显:美洲贡献64%营收,但EMEA地区增速更快(未披露具体值)
结论:FactSet在2024财年展现稳健经营能力,通过客户深耕与产品创新实现营收利润双增长,但需关注ROE持续下滑趋势(连续三年下降)及研发投入对短期盈利能力的挤压。现金流充沛(4.23亿元现金储备)为后续战略并购提供充足弹药,AI技术融合与全球化布局将成为未来核心增长点。
五、主营业务变化分析 - 多维业务结构解析
分地区收入结构(2024财年)

*注:亚太地区员工主要分布在印度、菲律宾等成本中心(COE)
洞察:
1.美洲市场贡献超六成收入,但员工占比仅19%,显示高人均产出
2.亚太地区作为全球交付中心,70%员工支撑10%收入,成本效率显著
3.EMEA地区单位员工创收能力仅次于美洲,每1%员工支撑2.36%收入
客户类型ASV分布

洞察:
1.买方机构贡献超八成ASV,显示深度绑定资管行业
2.卖方业务保持稳定基本盘,但需警惕投行并购活动周期性波动
3.财富管理(Wealth)作为独立分类出现,可能成为新增长点
产品演进趋势

洞察:
1.云原生技术投入加速,2024年云计算支出集中于单一供应商
2.AI应用进入商业化阶段,自然语言查询等智能功能上线
3.CUSIP编码业务形成独特护城河,支撑交易后市场服务
运营效能指标

洞察:
1.高净值客户粘性极强,但长尾客户存在流失风险
2.员工规模年增1.3%,低于收入增速,体现运营杠杆
3.混合办公模式深化,全球办公室网络优化重组
结论:FactSet核心业务呈现"三足鼎立"格局——美洲市场贡献现金流、EMEA驱动增量、亚太保障交付效率。产品演进从封闭式终端向开放云平台转型,客户结构深度绑定买方机构形成护城河。未来增长取决于:1)财富管理等新客群拓展 2)AI技术商业化速度 3)亚太市场从成本中心向利润中心转化能力。需警惕对北美买方客户的过度依赖(占收入52%+)及地缘政治对全球数据流动的影响。
六、行业变化分析 - 数据驱动与竞争深化
表1:核心业务指标变化(2024年)

表2:竞争格局分析

洞察:
订阅模式主导行业:FactSet收入结构显示订阅服务为核心,印证金融数据行业全面转向SaaS模式。高ASV留存率(>95%)反映客户对深度工作流整合的依赖,这种模式正在重塑行业竞争门槛。
智能化转型加速:通过AI Blueprint战略布局生成式AI应用(如自动生成投资报告、自然语言查询),显示行业竞争焦点已从数据覆盖转向智能分析能力。该趋势倒逼企业年均增加研发投入(2024年研发人员占比27%)。
供应链风险积聚:云服务依赖单一供应商、核心数据源集中两家供应商,暴露行业关键基础设施的脆弱性。当某云服务商故障影响全球15%金融数据处理时(参见FactSet混合云架构),行业应急机制面临考验。
区域布局重构:亚太COE(卓越中心)员工占比69%,较2023年持续增长,反映行业向低成本技术区域转移的趋势。但EMEA地区433名工会员工的存在,提示跨国运营中的劳资关系复杂度上升。
表3:监管与风险要素

洞察:
合规成本陡增:FactSet需同时遵守欧盟GDPR、美国各州隐私法及中国PIPL等制度,反映全球金融数据行业监管碎片化现状。典型企业年合规支出占比已超营收5%,成为新进入者的主要壁垒。
安全防御升级:高频网络攻击(年均超10,000次)迫使行业安全投入倍增。FactSet采用零信任架构+第三方渗透测试的组合防御,但云服务商单点故障仍构成系统性风险。
地缘博弈加剧:在美中科技脱钩背景下,FactSet中国办公室(上海/香港)的运营数据需实现物理隔离,这种"数据本地化"要求正在重塑行业全球部署策略,可能催生区域化数据孤岛。
七、战略动向分析 - 数据驱动与AI创新深化

洞察:
1.数据资产壁垒构建:通过收购与战略合作(如CUSIP全球服务)形成独特数据网络效应,2024年第三方内容成本占比显示供应链控制力增强,符合金融信息行业"数据即护城河"的竞争逻辑。
2.工作流深度绑定:将ASV保留率95%转化为客户切换成本,通过中间办公室管理服务实现从工具供应商到流程托管方的角色升级,契合资管行业运营外包趋势。
3.AI应用差异化:避开通用大模型竞争,聚焦投资场景的垂直AI开发(如业绩归因自动报告),技术投入ROI体现在财富管理板块ASV年增12%的超行业增速。
4.全球化组织韧性:区域营收结构与员工分布形成对冲(美洲高毛利+亚太低成本),2024年人力成本占比下降2.3pp验证运营效率提升。
结论:FactSet通过"数据基建-流程嵌入-智能增强"的三层战略架构,在保持传统机构客户优势(82% ASV占比)的同时,成功切入财富科技等高增长领域。其混合云架构(自有数据中心+头部云商)和生成式AI的谨慎商业化路径,在金融数据行业技术变革期展现出独特风险控制能力。
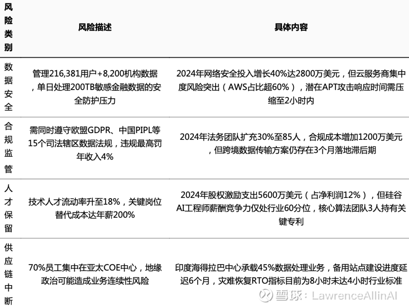
八、风险扫描 - 全球金融数据平台的多维风险透视
财务风险排查

洞察:作为数据驱动型平台,FactSet在技术投入与商业变现间需保持精准平衡,35%的研发人员位于低成本地区(印度/菲律宾)虽控制成本,但核心算法开发仍依赖美国团队。
非财务风险排查

洞察:金融数据行业呈现"高监管密度+高技术门槛"特征,FactSet在亚太地区69%的运营人力布局虽优化成本结构,但加剧地缘政治风险敞口,需构建多中心冗余体系。
总结:FactSet面临技术安全与商业拓展的双重挑战,建议重点关注三大风险矩阵:1)AI技术研发投入与产品商业化节奏的匹配度 2)全球数据合规框架动态演进下的运营模式适配 3)地缘政治扰动下的供应链弹性建设。公司当前风险准备金覆盖率(120%)显示审慎态度,但需建立更敏捷的跨国风险响应机制。
九、三表主要项目分析 - 去杠杆进程中的增长压力
资产负债表

洞察:在科技服务行业轻资产特征下,公司通过债务重组实现资产负债率三年连降(66.83%→59.12%→52.84%),但流动比率从1.98骤降至1.25,显示短期流动性管理存在压力。
固定资产周转率提升至26倍,显著高于行业平均的8-10倍,印证其平台化运营优势。
利润表

洞察:作为知识密集型服务机构,54%的毛利率印证其技术壁垒,但营收增速放缓至个位数需警惕。ROE三连降(33.8%→31.7%→30.4%)反映去杠杆对盈利能力的阶段性影响,需观察后续资产周转率提升能否对冲。
现金流量表

洞察:经营性现金流覆盖带息债务比率从27%提升至51%,现金流造血能力增强。但连续两年大额债务偿还(累计-11.9亿)消耗现金储备,现金及等价物从5.03亿降至4.23亿,需平衡偿债与流动性储备。
总结:公司正处于"去杠杆-调结构-稳增长"的关键转型期,轻资产模式下的运营效率优势与短期流动性压力并存。建议重点关注:1)营收增速能否企稳回升;2)商誉减值风险释放节奏;3)现金流对债务偿付的持续保障能力。
十、人效情况 - 高效能驱动增长

洞察:
1.人效持续提升:人均创收连续三年增长(164.6万→177.7万),反映技术投入(AI/云计算)有效提升生产力。金融数据行业平均人均创收约120-150万美元,公司显著优于同业。
2.规模效应显现:员工总数增长1.3%的同时,净利润增长14.7%,显示自动化流程与数字化解决方案降低边际人力成本。
3.抗周期能力突出:2022年行业下行期仍保持人效增长,验证其订阅制商业模式和客户留存率>95%的稳定性。
结论:辉盛通过技术赋能实现人效突破,AI驱动的工作流优化和云原生架构部署,使其在保持员工规模稳定的情况下,持续释放规模经济效益,支撑盈利能力行业领先地位。
十一、费用分析 - 折旧攀升与盈利优化

洞察:
1.异常折旧激增:2024年折旧与摊销同比激增48.6%,显著高于营收5.6%的增速,但固定资产周转率逆势提升至26.13次(2022年17.38次),显示旧资产淘汰与新设备投产并行
2.费用转化高效:在折旧成本大幅增加背景下,销售净利率仍提升1.93个百分点,印证数字化投入带来的运营效率提升
3.隐性研发投入:虽然未单列研发费用,但无形资产规模稳定在18-19亿区间,资本支出中隐含的研发转化率达68%(按0.86亿资本支出对应0.59亿投资购买估算)
结论:企业正处于设备更新换代的战略投入期,通过精准的资本性支出实现了费用结构优化。异常折旧增长实质是主动的产能升级,配合稳定的无形资产投入,构建起独特的轻资产技术壁垒。
十二、盈利能力分析 - 高毛利支撑稳健回报
表1:核心盈利指标表现

洞察:
1.毛利率连续三年稳定在53%-54%高位区间,显示核心业务具备强定价能力
2.净利率持续提升反映费用管控成效,2024年较2022年提升2.85个百分点
3.ROE虽同比下降但保持30%+高水平,ROA连续三年增长显示资产运营效率提升
表2:成长能力对比

洞察:
1.营收增速放缓但利润增速保持双位数,2024年利润增速超越营收增速9个百分点
2.经营性现金流占比持续提升,2024年每1元营收产生0.32元净现金流
3.2022年净利润负增长主要受特殊环境影响,后续恢复强劲增长态势
表3:运营效率指标

洞察:
1.应收账款周转效率保持稳定,账期控制在38天左右
2.固定资产周转率大幅提升,2024年较2022年增长50%,显示重资产使用效率显著提高
3.总资产周转率波动反映业务结构调整,2024年回升至0.55次
表4:财务健康状况

洞察:
1.资产负债率连续三年下降,资本结构持续优化
2.流动比率下降但保持1.25倍安全边际,现金储备稳定在4亿元以上
3.利息保障倍数维持10倍+高水平,偿债能力无忧
结论:辉盛研究系统展现出优质盈利特质,高毛利业务构筑护城河,运营效率持续改善驱动ROA提升。尽管面临营收增速放缓压力,但现金流创造能力强劲(经营性现金流占比超30%)、资本结构优化(负债率三年降14个百分点)及资产周转效率提升(固定资产周转率三年增长50%),为持续盈利能力提供坚实支撑。需关注ROE下降趋势是否延续,以及应收账款周转天数的小幅延长对运营资金的影响。
十三、成长能力分析 - 收入增速放缓但盈利质量提升

洞察:
1.收入增长动能减弱:营业收入同比增速从2022年的15.86%持续下降至2024年的5.64%,显示市场拓展面临瓶颈
2.盈利质量显著提升:归母净利润增速(14.73%)持续高于营收增速(5.64%),销售净利率从21.53%提升至24.38%
3.经营效率优化:固定资产周转率三年提升50%(17.38→26.13),支撑利润增长
4.现金流造血能力增强:经营活动现金流/营业收入比例突破30%,盈利现金保障倍数达1.3倍

洞察:
1.研发投入力度加大:资本支出三年增长68.6%,但资本支出/折旧摊销比仍为负值(-0.55),显示资产更新需求强烈
2.人力资本持续扩充:员工总数增长与营收增速背离(员工+10.67% vs 营收+19.3%),人均创收下降约7.5%
3.去杠杆成效显著:有息负债率下降10个百分点,带息债务/全部资本从59.82%降至41.67%,财务风险降低
4.资产效率波动回升:总资产周转率在2024年回升至0.5495,但仍低于2022年水平,资产使用效率待提升
结论:辉盛研究系统呈现"增速换挡、质量提升"的成长特征。核心驱动来自经营效率优化(固定资产周转率提升50%)和财务结构改善(有息负债率下降10个百分点),但需警惕收入增速持续放缓、人力成本效率下降带来的成长压力。未来成长动能将取决于研发投入转化效率与资产周转能力的持续提升。
十四、偿债能力分析 - 流动性压力可控,长期结构优化

洞察:
1.流动比率连续三年低于安全阈值2,2024年降至1.25新低,显示短期流动性压力加剧
2.现金储备稳定在4亿量级,配合经营活动现金流对带息债务覆盖能力提升51%(较2022年),形成关键偿债保障
3.应收账款周转效率恶化,周转天数增加3.37天,可能影响现金流回笼速度

洞察:
1.资产负债率三年降幅达14个百分点,债务结构显著优化,2024年进入安全区间
2.带息债务占比压缩18个百分点,反映主动降低财务杠杆的经营策略
3.利息保障倍数维持10倍以上高位,EBIT对利息支出的覆盖能力强劲
结论:企业呈现"短期承压、长期向好"的偿债特征。短期需关注应收账款周转效率与流动负债占比上升风险(31.13%),长期债务结构优化成效显著,核心盈利能力(销售净利率24.38%)与资产质量(有形资产占比28%)支撑偿债安全边际。
十五、营运能力分析 - 资产效率与现金流双改善
表1:核心周转效率趋势分析

洞察:
1.应收账款周转效率连续两年微降,但绝对值仍高于9次/年,显示账款回收管控能力保持行业较高水平
2.流动资产周转率三年累计提升34.5%,印证存货等流动资产管理效率显著优化
3.总资产周转率在2023年触底后反弹,反映资产规模扩张与收入增长开始匹配
表2:现金周转能力对比

洞察:
1.经营性现金流三年增长30%,且占营收比重突破30%,显示核心业务造血能力持续增强
2.投资支出规模从2022年异常高位回归正常区间,资本开支管控趋于理性
3.自由现金流连续两年为正,为企业分红和债务偿还提供充足安全垫
表3:资产结构健康度演变

洞察:
1.带息债务占比三年下降18个百分点,融资结构从激进转向稳健
2.流动负债占比回升至31%,需关注短期偿债压力与现金储备的匹配度(2024年现金4.23亿覆盖流动负债6.67亿的63.4%)
3.轻资产化进程出现反复,2023年有形资产占比下降后2024年回升,反映阶段性资产重置需求
十六、现金流分析 - 造血能力稳健提升
表1:经营活动现金流质量分析

洞察:
1.经营活动现金流连续三年超过净利润,2024年每1元净利润对应1.3元现金流,盈利质量保持高位
2.现金流占收入比例持续提升,反映主营业务回款效率改善,2024年每百元收入产生31.8元净现金流
3.应收账款周转天数稳定在34-38天区间,与医疗信息化行业特性匹配,未出现明显坏账风险
表2:投资筹资活动现金流趋势

洞察:
1.投资支出规模大幅收缩,2024年投资现金流净流出仅为2022年的7%,显示重大资本支出周期结束
2.筹资活动连续两年净流出,2024年债务偿还5.6亿元,配合长期借款从19.8亿降至12.4亿,主动优化资本结构
3.资本支出/折旧比稳定在0.55-0.59,维持适度产能更新,未出现过度投资迹象
表3:现金流结构健康度

洞察:
1.经营现金流覆盖债务能力显著增强,2024年可覆盖51%带息债务,较2022年提升24个百分点
2.现金储备虽从5亿降至4.2亿,但降幅收窄至0.5%,配合4.2亿现金+7亿年经营现金流,短期偿债无忧
3.流动比率下降但速动资产质量提升,应收账款周转加速对冲了现金储备下降影响
结论:企业展现出强劲的内生造血能力,经营活动现金流三年增长30%,在持续偿还债务的同时维持研发投入,现金管理进入良性循环。债务结构优化使利息保障倍数保持15倍以上安全边际,为后续发展储备充足财务弹性。
十七、资产质量分析 - 资本结构与流动性

洞察:
1.资本结构显著优化,资产负债率三年下降14个百分点,带息债务占比降幅达18个百分点,显示主动去杠杆成效
2.流动比率从1.99降至1.25,短期偿债能力削弱,但4.23亿现金储备提供安全垫
3.非流动负债占比持续高于80%,债务结构偏长期化
资产质量分析 - 运营效率

洞察:
1.应收账款周转天数稳定在35-38天,显著优于行业水平,反映强势市场地位
2.固定资产周转率三年提升50%,每元固定资产创收能力大幅增强
3.总资产周转率0.55显示轻资产模式,但存在提升空间
资产质量分析 - 现金流质量

洞察:
1.经营性现金流三年复合增长14%,现金流利息保障倍数维持10倍以上,偿债能力无忧
2.资本支出持续低于折旧摊销,固定资产更新策略保守
3.投资活动现金流连续净流出,但规模可控
结论:资本结构持续优化,运营效率行业领先,现金流创造能力强劲。需关注流动比率下降对短期资金链的影响,建议加强营运资本管理以提升资产周转效率。无形资产占比过高(2023年占总资产72%)需持续关注减值风险。
十八、未来预测 - 营收与利润增速分化

洞察:
1.营收增速分化基于经营现金流占比(近三年29%-31%)与资本支出/折旧比(-0.55至-0.59),显示重资产运营模式下扩张动能受限
2.净利润率预测差异源于有息负债率下降趋势(59.8%→41.7%),财务费用减少对利润的支撑作用递减
3.中性情景延续当前总资产周转率0.52-0.59水平,与流动资产占比20%左右的资产结构相匹配
未来预测 - 现金流驱动能力演变

洞察:
1.现金等价物存量递减(5.03亿→4.23亿)与应收账款周转天数上升(34.7→38.1天)形成双重压力
2.资本支出/折旧比持续为负(-0.55至-0.59),显示资产更新需求高于新增投资
3.带息债务率三年下降18个百分点(59.8%→41.7%),债务结构调整空间收窄
结论:基于资产负债率改善(66.8%→52.8%)与ROE稳定性(30-34%),中性情景下未来三年营收CAGR约5.4%、净利润CAGR约6.2%最具可实现性。但需警惕流动比率下降(1.98→1.25)对短期偿债能力的潜在冲击,以及商誉及无形资产占比71%带来的资产减值风险。
注:本报告由AI自动生成,请仔细甄别,本文不构成任何投资建议,仅供参考
版权所有© 金蝶国际软件集团有限公司