
Lumentum(LITE.US)和Coherent(COHR.US)确实是全球光通信产业链中至关重要的上游光芯片和核心元器件供应商。它们周五(11月21日)的大涨,主要驱动力来自于AI算力基础设施需求爆发下,全球高速光芯片出现的严重供应短缺。
下面这个表格可以帮您快速抓住两家公司的核心定位和近期股价表现的关键逻辑。

Lumentum(LITE.US)11月21日大涨9.58%原因 直接催化剂: 2026财年Q1业绩超预期,并给出强劲指引,CEO明确指出数据中心用磷化铟激光器芯片严重短缺 5 。
Lumentum(LITE.US)和Coherent(COHR.US)确实是全球光通信产业链中至关重要的上游光芯片和核心元器件供应商。它们周五(11月21日)的大涨,主要驱动力来自于AI算力基础设施需求爆发下,全球高速光芯片出现的严重供应短缺。 下面这个表格可以帮您快速抓住两家公司的核心定位和近期股价表现的关键逻辑。
深入解读:大涨背后的行业逻辑 您提到的“硅光技术”正是推动此次行情的深层产业趋势。其核心逻辑链条如下:
1. 根本驱动力:AI算力竞赛 AI大模型训练需要连接成千上万的GPU,导致数据中心内部数据流量激增。这推动光模块速率从400G、800G向1.6T甚至更高速率迭代,而硅光技术因其高集成度和潜在的低成本优势,被认为是实现这些高速光模块的关键路径之一 3 。
2. 核心矛盾:高端光芯片供不应求 • 需求端爆发:每升级一代光模块,对核心光源——激光器芯片的性能(如功率、速率)要求就更高。特别是硅光模块和CPO技术,需要大功率的CW激光器作为“外部灯塔” 3 5 。 • 供给端高度集中:能大规模、高良率生产用于数据中心的高速EML芯片和大功率CW激光器芯片的厂商全球寥寥无几,主要就是Lumentum、Coherent和日本的住友等几家,形成了一个典型的寡头垄断市场 5 6 。 • 产能扩张滞后:芯片产线的建设和产能扩张周期长、门槛极高,导致供给无法快速跟上需求的爆发式增长。Coherent方面也表示,其高速激光器芯片的产能已被预订至2026年 5 。
3. 投资逻辑:抢占价值链顶端 光芯片作为光模块的“心脏”,在AI算力投资浪潮中成为最具定价权的环节之一。当下游需求旺盛而上游供给紧缺时,拥有核心技术的上游芯片厂商自然能享受更高的议价能力和利润率,这成为了股价最直接的催化剂 5 。 💡 技术布局与未来看点 除了当前的短缺行情,两家公司在前沿技术上的布局也值得关注,这决定了它们的长期竞争力: • Lumentum:在用于1.6T光模块的单通道200G EML芯片上技术领先,并且其产品是CPO所需外置光源的关键解决方案 2 4 。 • Coherent:通过收购整合,形成了从原材料(如碳化硅)、光学元件到高端光芯片的垂直一体化能力,业务布局更加多元化,能更好地抵御单个行业的周期性波动 1 6 。
💎 总结 简单来说,Lumentum和Coherent是光通信领域的关键上游巨头。它们近期股价大涨,最直接的原因是财报确认了AI驱动下的高速光芯片(尤其是用于硅光和数据中心方案的激光器芯片)出现了全球性的供应短缺。这使市场意识到,在AI算力基建浪潮中,拥有核心技术壁垒的上游光芯片厂商,其业绩弹性可能最为显著 5 。
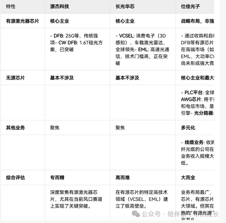
深入对比源杰科技、长光华芯和仕佳光子这三家在光芯片领域各有建树的公司。下面我结合它们最新的动态,用一个表格为您快速梳理核心信息,并补充一些关键的背景逻辑。

核心概念辨析:EML和硅光并非互斥的替代关系,而是不同层面的技术,甚至可能结合。
• EML(电吸收调制激光器):是一种高性能有源激光器芯片的类型。它主要应用于传统分立式光模块中,是目前实现800G等高速传输的主流技术方案之一。
• 硅光技术:是一种集成技术平台。它利用硅基材料,将多个光学元件(如调制器、波导、探测器等)集成在一颗芯片上,追求小型化、低功耗和低成本。硅光模块可以使用另一种激光器——CW激光器 作为外置光源。 所以,当前的市场情况是: • EML方案和硅光方案在高速光模块市场是并存和竞争的关系。
• 源杰科技和长光华芯同时布局EML和硅光所需的CW激光器,是“两手准备”的战略,旨在无论哪种技术路线成为主流,公司都能占据有利位置。 • 您关注的200G EML是一款非常高端的芯片,它的成熟和量产本身就是在突破“卡脖子”环节,具有重要的战略价值 。
💎 总结与展望 简单来说,这三家公司走出了不同的发展路径:
• 源杰科技更像一个“尖子生”,在硅光核心的CW光源这一细分赛道建立了显著优势,故事相对聚焦,弹性较大 ,提前卡位,技术上有突破 。
• 长光华芯则像一个“全能选手”,凭借IDM平台在多个高端有源芯片领域同时发力,战略更加全面,抗风险能力更强 7 8 。
• 仕佳光子是“无源之王”,在光芯片的“基础设施”领域地位稳固,并不断向有源和集成方向延伸,致力于提供更完整的解决方案 9 11 。
高盛报告强调硅光路线的优势,这确实会重塑上游光芯片行业的竞争格局和投资逻辑。不同技术路线的上市公司受益程度将有显著差异。
以下是对利好上市公司的详细分析,按受益逻辑和直接程度排序:
硅光方案的崛起,利好的是其技术路线所依赖的上游核心元器件供应商,同时相对利空传统技术路线的参与者。主要受益方向包括:
1.硅光芯片/晶圆的制造与设计者。
2.硅光方案所需的新型光源(主要是大功率CW DFB激光器)供应商。
3.服务于高集成度硅光模块的先进封装和材料供应商。
这类公司是硅光技术生态的核心构建者,其产品是硅光模块不可或缺的一部分。
1. 仕佳光子
•受益逻辑:硅光晶圆与无源芯片核心供应商
•详细分析:
•核心产品:公司的核心优势在于PLC(平面光波导) 技术平台,这本质上就是一种基于硅基(或异质集成)的光子集成技术。
•硅光芯片:仕佳光子是国内少数能够大规模生产并供应硅光芯片基础晶圆(如SOI晶圆) 和关键无源芯片(如AWG)的企业。在硅光模块中,波导、分路器、调制器、探测器等都集成在硅光芯片上,而这些结构的基础材料正是仕佳光子所擅长的领域。
•CPO(共封装光学)趋势:高盛报告提到硅光更适合CPO,而CPO的核心是在交换芯片附近集成大量的硅光引擎和激光器。这其中需要高度集成的光无源功能,仕佳光子的AWG等产品将大有可为。
•结论:仕佳光子是硅光技术普及的“卖铲人” ,无论最终哪个模块厂胜出,只要它们采用硅光方案,都可能需要仕佳光子的基础芯片或材料。其受益非常直接和基础。
2. 源杰科技
•受益逻辑:硅光方案核心光源——大功率CW DFB激光器的国产龙头
•详细分析:
•技术路线切换:如前所述,硅光方案不再使用EML激光器,而是采用外置的连续波DFB激光器。这正是源杰科技实现突破并已通过英伟达认证的产品。
•高毛利率驱动:高盛指出硅光产品毛利率更高。模块厂要实现高毛利,必须控制核心元件成本。源杰科技的CW DFB激光器国产化,正是帮助模块厂摆脱对Lumentum等国外光源供应商依赖、降低成本的关键。
•供应链安全:在强调供应链安全的背景下,中际旭创等龙头厂商会优先采购国产成熟的CW DFB芯片,源杰科技作为国内技术领先者,订单确定性极高。
•结论:源杰科技是硅光路线切换中最具弹性的“卖水人” ,直接受益于硅光对传统EML的替代。其业绩与硅光模块的出货量将高度相关。
这类公司本身实力雄厚,但主营业务与硅光路线存在一定竞争或需要战略调整。
1. 长光华芯
•受益逻辑:技术储备与潜在转型能力
•详细分析:
•挑战:长光华芯的传统优势在于VCSEL和EML。硅光路线的崛起,尤其是对EML方案的替代,在短期内对其主营业务构成挑战。
•机遇:
1.技术同源性:DFB激光器是长光华芯的核心技术之一。虽然目前其公开信息更侧重EML,但一家拥有强大DFB技术底蕴的公司,向大功率CW DFB激光器研发和转型具备技术可行性。
2.多元化市场:其VCSEL业务在激光雷达、消费电子等领域增长强劲,可以一定程度上抵消通信市场技术路线变化的风险。
3.未来布局:如果长光华芯能迅速调整战略,利用其芯片研发能力切入硅光用CW DFB市场,它仍有可能成为重要的参与者。
•结论:长光华芯是需要密切观察其战略转向的公司。如果它能成功切入硅光光源供应链,将重获增长动力;否则,可能面临市场份额被侵蚀的风险。当前其受益程度不如源杰科技直接。
2. 光库科技
•受益逻辑:铌酸锂调制器与先进封装服务
•详细分析:
•核心产品:公司主营光纤激光器件和光通信器件,近年来重点发展铌酸锂调制器。
•技术路线竞合:硅光调制器性能在不断提升,但薄膜铌酸锂调制器在性能(带宽、 chirp)上目前仍有优势,是高速长距传输的重要方案之一。在1.6T及更高速率场景下,硅光与铌酸锂方案可能长期并存。
•封装业务:光库科技也提供光子器件封装代工服务,有望受益于光模块行业整体技术升级带来的封装需求。
•结论:光库科技在特定高性能场景下会持续受益,但其受益逻辑与主流的硅光方案不完全一致,更多是一种补充和并行的关系。

进一步详细列表

PS:1.6T光模块缺料风暴升级:谷歌TPU引爆需求,Lumentum卡脖子下国产三巨头崛起
1.6T光模块缺料风暴升级:谷歌TPU引爆需求,Lumentum卡脖子下国产三巨头崛起 当谷歌第七代TPU芯片掀起算力革命,叠加全球光芯片龙头Lumentum的产能瓶颈持续恶化,1.6T光模块的“缺芯”危机已从行业痛点升级为全球AI基建的关键制约。Lumentum最新业绩指引显示,200G EML芯片供需缺口已从20%扩大至25%-30%,且未来6-7季度难以缓解。在此背景下,提前锁定供应链的中际旭创、实现技术突破的源杰科技,以及迎来供给增量的天孚通信,正成为这场全球算力竞赛中的确定性赢家。 一、需求端:谷歌TPU+英伟达GPU,双引擎引爆1.6T需求 1.1 谷歌TPU Ironwood:算力革命催生千万级需求 谷歌第七代TPU(Ironwood)的性能跃升成为1.6T光模块需求的核心增量引擎。该芯片性能较上一代提升10倍,单Pod总算力达42.5 ExaFLOPS,远超同类产品。据行业测算,2026年谷歌TPU出货量将达400万颗,对应1.6T光模块需求规模高达1000万只,占全球总需求的三分之一以上。 与英伟达GPU侧重通用计算不同,谷歌TPU专注AI推理场景,其集群建设正进入加速期。Lumentum管理层在业绩会上明确提及,超大规模客户的AI基础设施建设是光芯片需求爆发的核心驱动力,而谷歌正是其长期协议(LTA)的核心签约客户之一,这意味着TPU相关的光模块需求将优先得到产能保障,进一步放大1.6T市场的供需矛盾。 1.2 英伟达GB300:传统龙头持续扩大需求基数 在谷歌TPU发力的同时,英伟达仍主导1.6T光模块的基础需求。其GB300芯片作为数据中心算力核心,2026年预计带动500万只1.6T光模块需求。更值得关注的是,英伟达近期上修1.6T光模块订单预期,叠加Meta、AWS等厂商的集群扩容计划,2026年全球1.6T光模块总需求预计突破3000万只,较2025年实现3倍增长,形成“TPU+GPU”的双轮驱动格局。 二、供给端:Lumentum产能告急,200G EML缺口扩大至30% 2.1 供需失衡加剧:供给增10%,缺口反扩至25%-30% 作为全球高端光芯片绝对龙头,Lumentum的200G EML芯片产能直接决定1.6T光模块的供给上限。尽管Lumentum本季度实现10%+的供给顺季提升,但需求增长速度远超供给,导致供需缺口从上季度的20%扩大至25%-30%。其CEO Michael E. Hurlston在业绩会上坦言,公司已陷入“按天分配产能”的困境,这一局面在未来6-7季度看不到明显改善。 从产能数据看,2026年Lumentum 200G EML产能仅2000-2200万颗,叠加博通、住友等厂商的产能,全球总供给约5000万颗,仅能支撑600万只1.6T模块(EML方案每模块需8颗芯片),与3000万只需求形成巨大缺口。即便其InP晶圆厂未来季度单位产能可提升40%,仍难以填补天量需求。 2.2 产能分配逻辑:绑定大客户,中小厂商出局 面对严峻的产能缺口,Lumentum选择“向头部集中”的产能分配策略。公司明确与谷歌、英伟达等超大规模客户签署长期协议(LTA),锚定未来6-8季度的产能去向,同时主动放弃小客户的订单分配。这一策略导致中小光模块厂商面临“无芯可用”的困境,而与Lumentum建立深度合作的头部国产厂商则获得稀缺产能红利。 Lumentum的产能分配优先级同样清晰:200G EML>100G EML>少量CW激光(内部自用),高毛利的200G EML芯片成为分配核心。其财务数据显示,一季度器件收入同比增长64%,其中EML激光出货再创新高,200G EML占比持续提升,预计2026年初200G激光将占组合的10%。 2.3 核心紧缺物料:200G EML成最硬约束 200G EML芯片:Lumentum占全球产能40%以上,交期已排至2026年Q4,是长距1.6T模块的“卡脖子”环节,供需缺口达30%。 100mW级CW DFB激光器:硅光方案核心物料,Lumentum与源杰科技是主要供应商,全球供给仅能满足硅光路线需求的70%。 高功率硅光芯片:Lumentum虽有布局,但产能优先供给谷歌等头部客户,第三方获取难度极大。 三、国产受益标的:三大龙头分食千亿替代市场 3.1 中际旭创:绑定头部客户+锁定产能,交付确定性第一 3.1.1 客户绑定:从谷歌800G到1.6T,份额超30% 作为谷歌800G光模块核心供应商(份额50%-60%),中际旭创的1.6T光模块已完成谷歌认证,将直接受益于谷歌1000万只1.6T需求,预计获取30%以上份额。同时,公司仍是英伟达1.6T光模块的主要供应商之一,双头部客户加持下,订单能见度超18个月。 3.1.2 供应链壁垒:锁定Lumentum 70% 200G EML产能 凭借规模优势,中际旭创通过长约锁定Lumentum 70%的200G EML产能(超800万颗),叠加多元化供应商采购,EML路线交付无忧。硅光方案方面,公司采用自研芯片,彻底摆脱对Lumentum高端硅光芯片的依赖,70%的1.6T产品采用硅光方案,大幅降低对EML芯片的需求。 3.1.3 业绩爆发力:2026年营收剑指500亿 公司2026年1.6T出货量预计突破600万只,全球市占率超20%,营收预计超500亿元,同比增长67%+,其中1.6T模块贡献营收超300亿元。自研硅光芯片使模块成本比竞品低30%,即便Lumentum芯片涨价,仍能维持25%+的高毛利率。 3.2 源杰科技:国产替代先锋,承接Lumentum缺口 3.2.1 技术突破:1.6T CW DFB通过英伟达认证 源杰科技在光芯片领域实现从25G到1.6T的跨越:25G DFB芯片国内市占率68%,已替代博通切入华为供应链;100mW非制冷CW DFB芯片通过英伟达测试,配套中际旭创1.6T硅光模块实现小批量出货,成为国内少数能打破Lumentum垄断的企业。 3.2.2 成本优势:设备自主降低30%外延片成本 公司采用日本佳能设备替代ASML,搭配中微公司定制MOCVD机型,外延片成本降低30%,在缺料环境下具备更强的定价弹性。随着Lumentum芯片价格上涨,源杰科技的国产替代性价比优势进一步凸显。 3.2.3 业绩弹性:2026年净利润或翻倍至10亿 作为中际旭创硅光模块核心CW DFB供应商,源杰科技将直接受益于其600万只1.6T出货计划,2026年1.6T相关营收预计突破15亿元,占比超60%。全球200G EML芯片市场规模超百亿元,Lumentum等国际厂商占据90%以上份额,公司的替代空间广阔,2026年净利润预计突破10亿元,同比增长100%+。 3.3 天孚通信:预期差最大,NV协调下迎供给放量 3.3.1 供需逆转:Q4起200G EML供给放量 此前制约天孚通信的光芯片紧缺问题已出现转机。在英伟达协调下,Lumentum于Q3进入天孚光引擎供应链,Q4将为其提供较大规模的200G EML增量供给,且明年供给TFC条线的200G EML非常可观。这意味着从Q4开始,天孚通信1.6T光引擎等产品交付量将大幅增加,业绩在未来6-7季度会持续环比高增。 3.3.2 硅光红利:Mellanox唯一供应商,承接NV订单增量 英伟达1.6T光模块供应主要由中际旭创和Mellanox主导,在NV上修订单后,200G EML缺口将进一步扩大,倒逼行业加速硅光方案落地。天孚通信作为Mellanox唯一硅光引擎供应商,将直接承接这部分增量需求,成为硅光路线普及的核心受益者。 3.3.3 预期差:Q3业绩压力消化,边际改善被低估 市场已充分消化天孚通信Q3因光芯片紧缺导致的业绩Miss,当前节点公司迎来“物料不缺+产能新增+订单在加”的三重利好。Lumentum的产能倾斜与硅光订单的放量,共同构成公司的业绩弹性,其边际变化远未被市场充分定价.
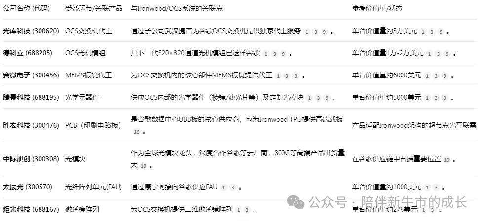
另外当下市场走的强的是谷歌产业链的OCS个股:
谷歌最新发布的第七代TPU芯片Ironwood,以及与之配套的光路交换(OCS)网络,确实为AI算力产业链带来了新的增长动力。其核心机遇主要围绕直接参与谷歌供应链和受益于技术路线扩散的公司。
下面这个表格汇总了目前信息中关联度较高的核心上市公司,可以帮助你快速了解概况。
除了表格中的基本信息,理解背后的产业趋势能帮助你更好地判断投资价值:
•OCS技术成为核心增量:Ironwood的强大性能需要高效的互联网络来支撑,传统电交换网络已成为瓶颈。谷歌采用的OCS技术通过MEMS微镜直接调度光路,能大幅提升吞吐量并降低功耗,是匹配万颗级别芯片集群组网的关键
1
3
。因此,OCS系统是Ironwood产业链中价值量最集中的新增环节,相关公司弹性可能更大。
•光模块技术持续迭代:无论OCS如何发展,作为数据中心内连接计算单元和网络的基础部件,光模块的需求将持续增长。Ironwood推动算力集群规模扩大,直接拉动了800G、1.6T等更高速率光模块的需求
10
。行业龙头公司以及能在LPO等低功耗新技术上取得突破的企业将受益。
•高端PCB需求旺盛:AI芯片本身和背后的服务器集群都需要极高规格的PCB(印制电路板)。谷歌自研芯片对PCB的层数、材料和处理工艺有严格要求,能进入其核心供应链的厂商技术壁垒高,订单价值量也更大
10
。
在关注机遇的同时,务必警惕以下风险:
•供应链依赖风险:这些公司与谷歌的绑定较深,其业绩会受到谷歌OCS网络实际落地进度以及资本开支波动的影响
1
。
•技术路径风险:OCS是新兴技术,未来是否存在更优的替代方案存在不确定性。同时,中美科技贸易摩擦可能对供应链造成潜在影响
1
。
•市场预期风险:部分公司的股价可能已经反映了市场对Ironwood和OCS的乐观预期,需注意追高风险。

(声明:本文仅为市场投研信息分享,文中个股和观点不代表本公众号立场,亦不构成任何投资建议,市场有风险,决策需谨慎)