
1.思科瑞【ST思科瑞】基本面:思科瑞【ST思科瑞】,上市日期2022年7月8日,发行价55.53元,历史最高价84.07元【前复权】,历史最低价16.26元【前复权】。收盘价【以我当时发思科瑞处女文的时间也就是26年1月6日计算】37.58元,总市值37.58亿,资产负债率7.80%。所处行业为“M74 专业技术服务业”。思科瑞的毛利率虽然不是很高,但是也不是很低,2023年年报毛利率53.97%,2024年年报毛利率36.30%,2025年三季报毛利率40.23%。
2.思科瑞【ST思科瑞】之前因为披露的年度报告财务指标存在虚假记载,然后被戴了帽子。我不是专门玩ST的,我也不是专业玩ST的,所以思科瑞【ST思科瑞】这种情况有没有退市风险,退市风险是多大等等一些问题我自己也不是很清楚。我只是分析和记录一下我自己的思路,不作为任何投资建议。我自己本来就是做投机的【在我自己目前的认知体系里,只有那些投资做生意然后为了吃分红的没有上市的那些公司老板们才叫投资,而那些为了上市然后卖公司的都叫投机,那些做企业然后为了上市卖公司的老板们他们本身就是投机。或者是那些虽然上市了但是没有卖公司而且也是为了吃分红的那种的那些公司老板们也可以叫投资。只有完全不在乎股价涨跌的那些单纯只是为了吃公司的分红的那种情况才叫严格意义上的狭义上的投资。很多自称是投资的人在我目前的认知体系里其实也是投机。其实股市里大部分人都是投机,只是很多人不承认罢了。包括我自己也是投机,因为我认为只有不在乎涨跌的那种吃公司分红的而不是吃股价差价的那种才是真正意义的投资,请问又有多少人炒股只是为了吃分红呢?还有很多做一级市场的其实也是投机,因为他们很多是为了公司上市然后减持,而不是为了吃分红。还有很多上市公司老板其实也是投机,因为他们很多也是为了减持而不是为了吃分红。如果是那种减持一点点为了改善生活的还可以理解,但是有一些上市公司在上市之后然后过了解禁期之后,然后那些公司老板和那些在上市之前的那些股东也有减持很多的,他们随便减持一点点可能就是普通打工人需要打工好久才能赚到的。如果规定上市公司上市之后,上市之前的股东都不能减持,只能吃分红,那我想这样子可能很多上市公司才会好好做企业,那我想可能也没有那么多公司想上市了,那我想那些做一级市场投资的人对被投企业的要求可能也就会更加严格了。而且,我觉得投资也不是一个褒义词,投机也不是一个贬义词,投机和投资都是中性词。只是我自己的认知,不一定正确,甚至有可能是错误的】。而且我自己有一整套完整的属于我自己的交易体系交易思维交易风格等等还有我自己有一整套属于我自己的风控体系。
3.关于思科瑞的一些帖子和文章,以及文昌航天城“1+1+8”卫星产业集群的一些帖子和文章,感兴趣的可以考古查看。【从2026年1月6日到2026年1月27日】
4.思科瑞公司简单介绍:
成都思科瑞微电子股份有限公司,成立于2014年12月,注册资金1亿元,坐落于美丽的天府之国——四川省成都市。是一家承担军用电子元器件检测筛选试验、破坏性物理分析、失效分析、电磁兼容检测、环境可靠性试验、质量可靠性分析等服务项目的国家高新技术企业。下设西安环宇芯微电子有限公司、江苏七维测试技术有限公司、陕西海测电子技术服务有限公司、海南国星飞测科技有限公司四家子公司。
公司拥有一批在电子元器件质量、可靠性、应用方面具有丰富管理和实践经验的业内专家。配备有各种规格的检测、筛选、分析和试验设备。
思科瑞广泛服务于航空、航天、兵器、电子、船舶等各大军工集团所属军工厂所及地方涉军企业,专业针对超高速、超大规模集成电路、混合集成电路、半导体分立器件、微波器件、电真空器件、机电元件等开展质量及可靠性检测试验,具备按照国家标准、国家军用标准、IEC标准、美国军用标准以及电子、航天等行业标准或定制要求开展检测筛选服务的能力。
思科瑞控股股东为成都市铨钧企业管理中心(有限合伙),实际控制人为张亚。思科瑞十大股东如下图:


6.思科瑞员工情况如下图【思科瑞2024年年报】:

7.思科瑞主营业务及主要服务【思科瑞招股说明书】:




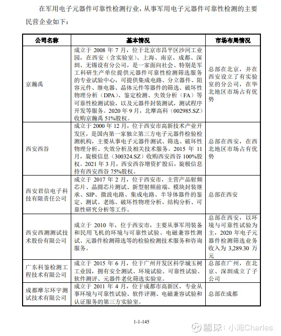
8.思科瑞行业上下游情况及行业内的主要企业【思科瑞招股说明书】:






9.思科瑞在研项目情况及研发人员情况【思科瑞25年半年报】:







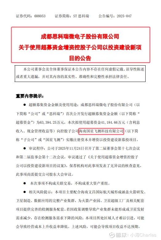
10.海南国星飞测科技有限公司【成都思科瑞微电子股份有限公司关于使用超募资金增资控股子公司以投资建设新项目的公告】:

11.思科瑞主要子公司及对公司净利润影响达 10%以上的参股公司情况【思科瑞25年半年报】:

12.思科瑞在商业航天领域【成都思科瑞微电子股份有限公司关于使用超募资金增资控股子公司以投资建设新项目的公告】:

【免责声明:本号本来就是我自己用来记录自己炒股过程的,就相当于自己的碎碎念,就相当于自己的日记,供自己以后翻阅查看,主要还是写给自己的。自己多复盘,也让自己能够得到反省。本号的所有文章不作为任何投资建议。请勿以此作为投资的任何依据,一切本文的阅读者的一切行为均与本人无关】
(免责声明:个人看法,不作为任何投资建议。所有操作行为,均和本人无关。不对任何人的市场操作和投资负任何责任。)
(免责声明:本文仅仅是本人的个人记录,不作为任何投资建议。请勿以此作为投资的任何依据,一切本文的阅读者的一切行为均与本人无关)
(免责声明:数据源于整理,本人不保证数据的正确性和完整性,本文仅限于我自己的个人整理感受,请勿以此作为投资的任何依据,一切本文的阅读者的一切行为均与本人无关)