否极泰来冲2026
2025-08-26 20:14
· 湖南
$上证指数(SH000001)$
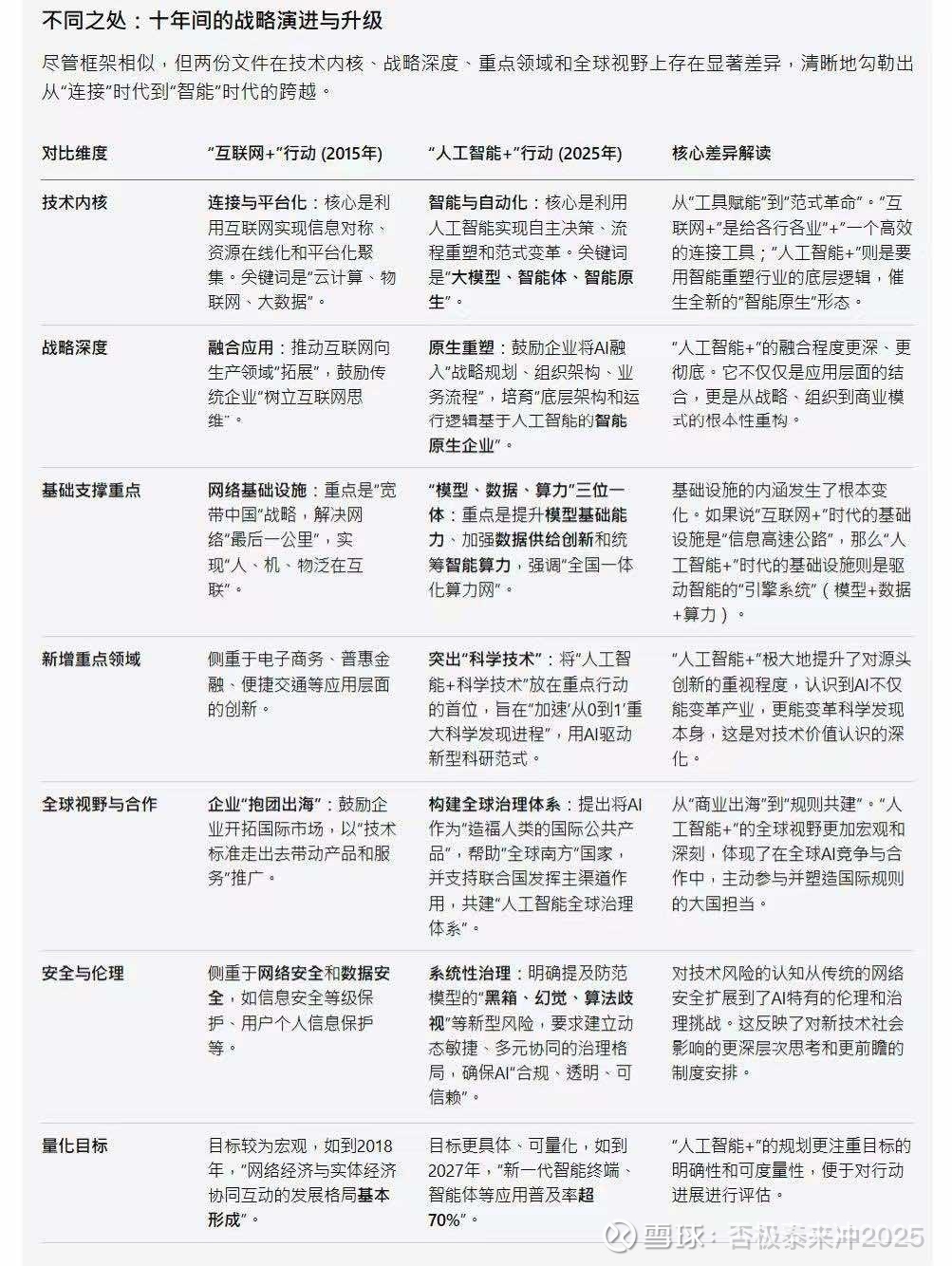
2013-2015的牛市,那会有个典型的背景是互联网+,相关公司是表现最好的。当时政府也是各种政策意见引导,这轮人工智能+应该会是类似的方向,2024-?