
最近在筛选高股息率且低市盈率的公司时,发现了梅花生物这支股票。当时看了几个财务数据(净资产收益率、销售利润率、资产负债率、净利润现金含量等),觉得挺不错的,于是就用AI研究了一番。下面我把AI的分析截图发上来,以便自己查阅,也供大家参考。由于AI幻觉,有些数据和内容可能是不准确的,请谨慎使用。
总的来说,梅花生物值得价值投资者重点关注。等我从这次中东冲突引发的大跌中缓过来后,准备买点观察仓。
【目录】
1、梅花生物投资价值分析:(1)公司最近三年的归母净利润、经营性现金流、净资产收益率、资产负债率、毛利率、净利率等财务指标;(2)公司未来3年的净利润,经营性现金流,资本开支,自由现金流;(3)公司的第二成长曲线;(4)公司未来三年的分红趋势和股息率;(5)公司的行业地位和竞争优势如何?有哪些主要亮点?(6)投资该股的风险有哪些?
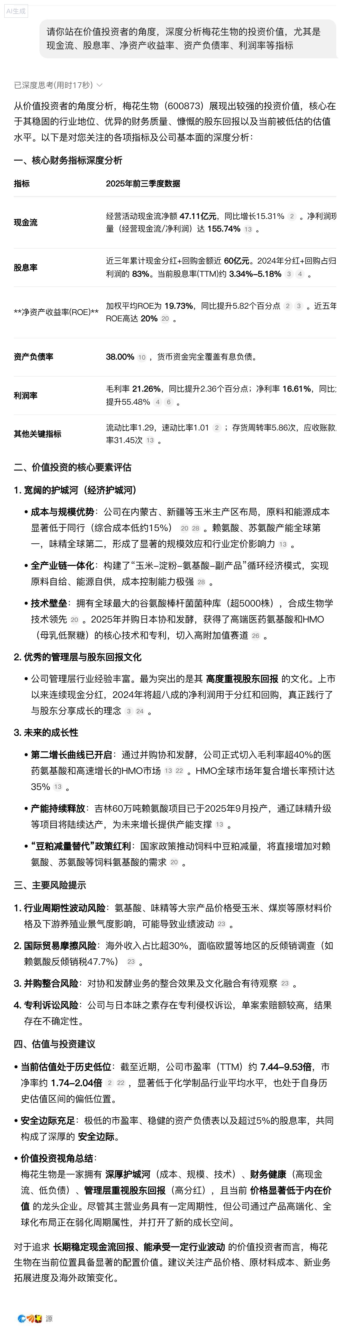
2、价值投资视角下的梅花生物:分析现金流、股息率、净资产收益率、资产负债率、利润率等指标;
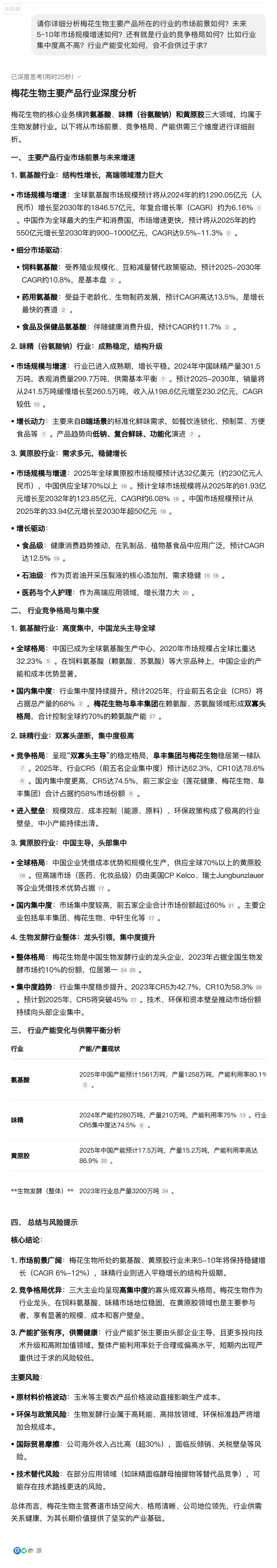
3、梅花生物主要产品所在的行业的市场前景如何?未来5-10年市场规模增速如何?还有就是行业的竞争格局如何?比如行业集中度高不高?行业产能变化如何,会不会供过于求?
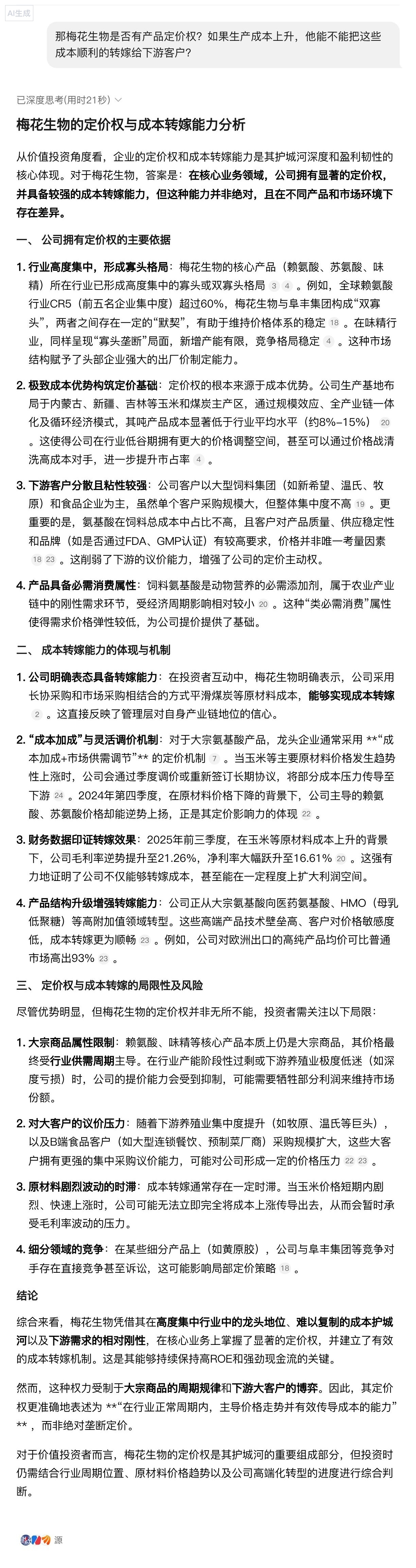
4、梅花生物是否有产品定价权?如果生产成本上升,他能不能把这些成本顺利的转嫁给下游客户?
5、梅花生物的国内和全球主要竞争对手有哪些?这些对手的全球市占率分别是多少?
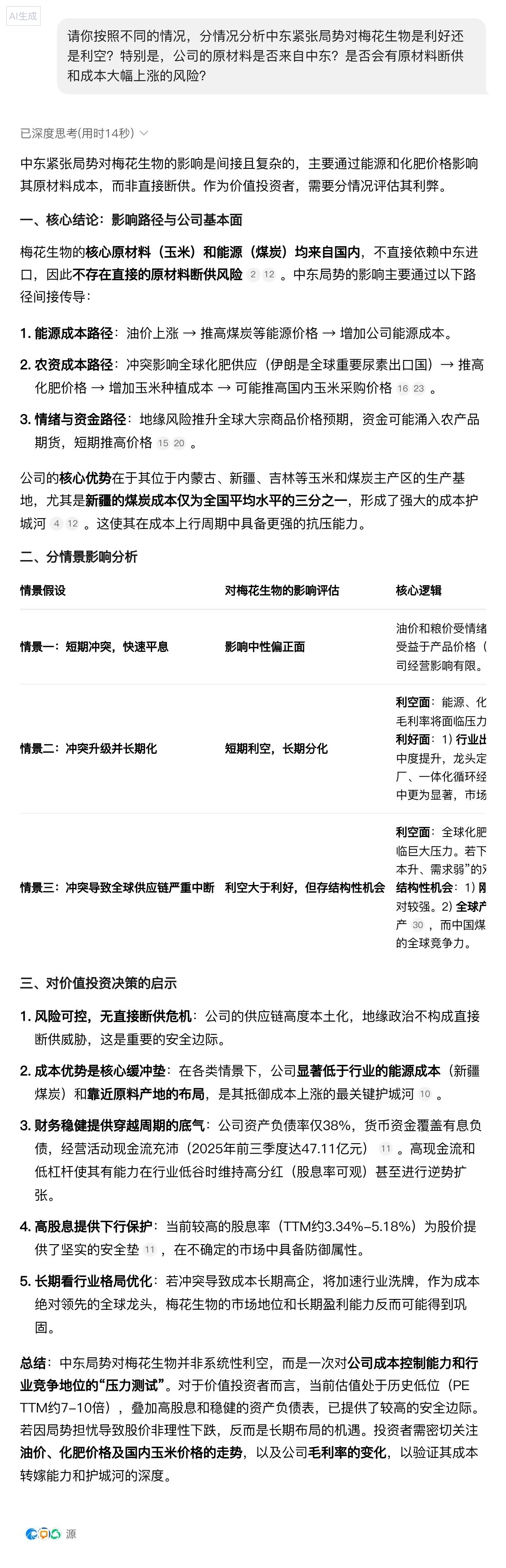
6、中东紧张局势对梅花生物是利好还是利空?公司的原材料是否来自中东?是否会有原材料断供和成本大幅上涨的风险?
7、中东局势对公司的原材料成本和产品价格的不同影响;
8、梅花生物主要产品2025年全年和2026年1-3月份每月均价;
9、梅花生物实际控制人孟庆山操纵证券市场罪事件的来龙去脉及对公司的影响。








