
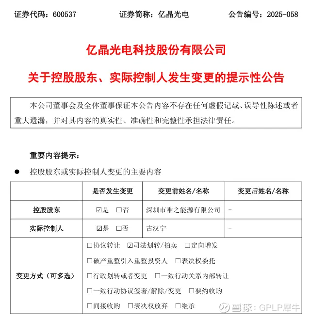
9月26日晚间,亿晶光电(600537.SH)发布公告称,原控股股东深圳市唯之能源有限公司(下称“唯之能源”)持有的1.5亿股无限售流通股已全部完成司法拍卖过户,唯之能源不再持有亿晶光电股份。

公告显示,本次变更源于唯之能源所持股份被法院强制拍卖。2025年8月,深圳市福田区人民法院将唯之能源持有的1.5亿股(拥有12.67%表决权)分割为3批,每批5000万股在京东司法拍卖平台公开拍卖,并分别由3名自然人拍得。截至9月中旬,以上股份已完成非交易过户。
随着唯之能源的彻底退出,“A股光伏第一股”亿晶光电正式进入无控股股东和实际控制人状态。公告数据显示,当前亿晶光电第一大股东深圳禾勤投资实业合伙企业持有约5469.62万股,表决权比例仅为4.62%;第二大股东持股比例也仅为4.22%,股权结构呈现碎片化,没有任何单一股东能够对股东大会决议产生决定性影响。
亿晶光电董事会共有9名成员,包括3名独立董事、1名由高级管理人员担任的董事。值得注意的是,董事会中有2名来自常州市金坛区政府下属投资平台的董事,以及3名由唯之能源提名的拥有呼和浩特市委、市政府或其下属平台任职背景的董事。
根据亿晶光电章程,董事会决议必须经全体董事的过半数通过。目前唯之能源提名的董事只能控制董事会三分之一的表决权,不足半数,无法单独控制董事会决议。
针对决策机制可能面临的挑战,亿晶光电相关负责人回应称:“将严格按照上市公司相关监管规章制度,在重大事项上严格履行审议程序和信息披露义务。目前董事会成员结构合理,董事相关履历具备较强的履职能力,能够科学决策,加强对经营管理的指导。”
亿晶光电近年来业绩持续承压。财报数据显示,2024年亿晶光电实现营收34.78亿元,同比下降57.07%;实现归母净亏损20.90亿元,同比下滑3192.48%。2025年上半年,亿晶光电实现营收11.81亿元,同比下降46.05%;实现归母净亏损1.53亿元,亏损同比有所收窄。
光伏行业近年来竞争加剧,产能过剩问题突出,产业链产品价格持续下行,以上因素叠加给亿晶光电的经营带来了巨大挑战。
对于后续改善业绩的措施,亿晶光电表示,将进一步开展降本增效提质工作,从生产制造端、供应链端、销售端、融资端、技术研发端等方面深入开展工作,并积极防范相关行业风险,努力改善经营,提高亿晶光电竞争力。