用户头像
GPLP犀牛
 · 北京  

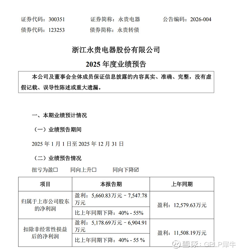
永贵电器:预计2025年净利润同比下降40%-55%】永贵电器公告,预计2025年度净利润为5660.83万元–7547.78万元,同比下降40%-55%。本报告期内,公司业绩出现下滑,主要受以下因素影响:1新能源汽车业务因客户降价压力等原因导致毛利率下降明显;2公司2025年发行可转换公司债券,相应计提的财务利息支出增加;3海外项目扩张处于投入期,阶段性影响整体盈利等。$永贵电器(SZ300351)$ @永贵电器