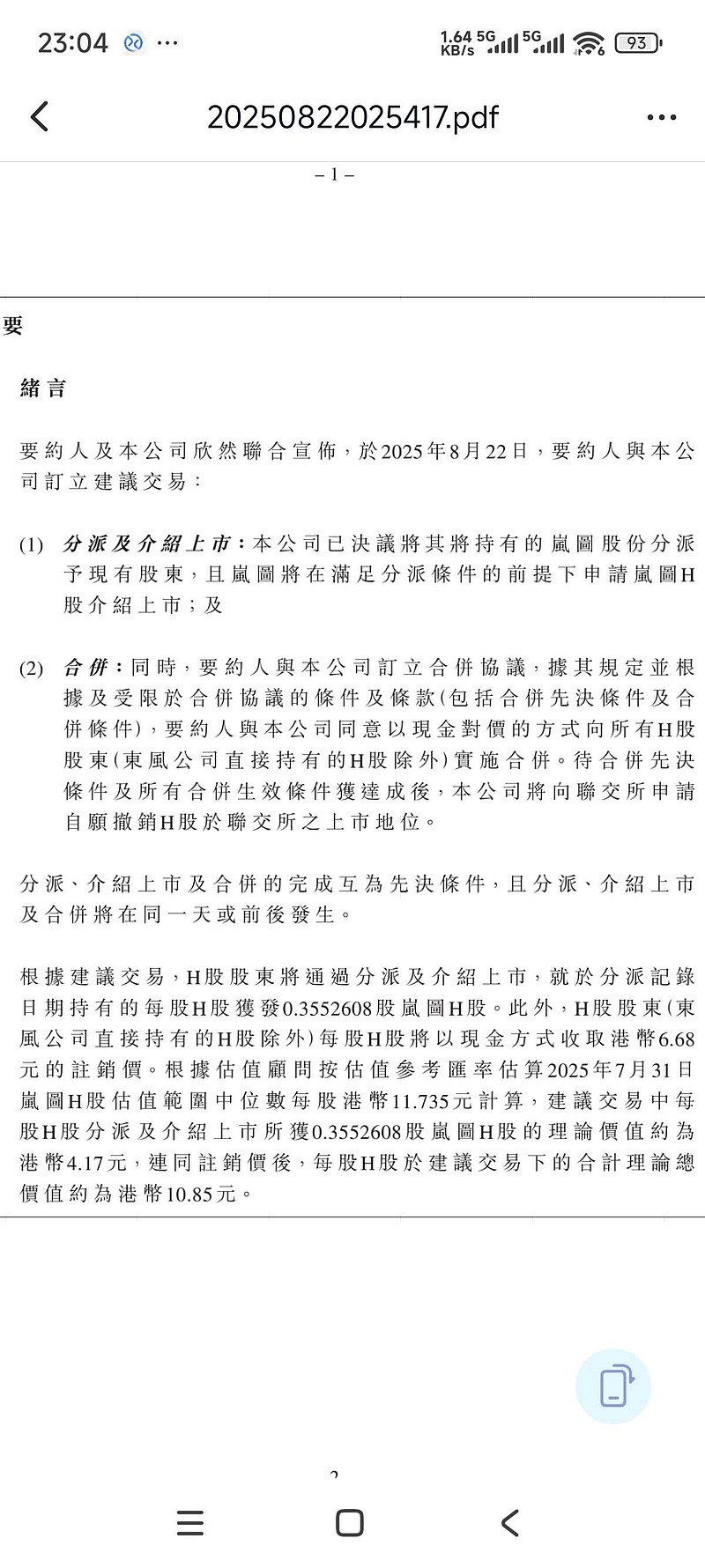
$XD东风科(SH600081)$ 8月22日,东风集团股份(0489.HK)发布公告称,子公司岚图汽车将以介绍上市方式登陆港股,东风集团股份(0489.HK)将同步完成私有化退市。
再想一下,回来的资产以后再把零部件资产注入到东风科技,然后组成零部件集团。这个在2019年就搞过了,因为疫情的话,所以取消武汉封城。
时隔九年,市场关于东风汽车有限公司(下称:东风有限)旗下东风汽车零部件(集团)有限公司(下称:东风零部件集团)整体上市的猜测,即将落地。
日前,东风科技(600081)公告称,公司股票自1月21日起停牌,原因在于公司拟通过发行股份的方式吸收合并东风零部件集团并募集配套资金。
东风科技透露,公司已于1月18日与实控人东风有限签订了吸收合并意向协议,而发行股份数量、发行价格、异议股东现金选择权等交易整体方案的具体细节,将在本次交易停牌期间进一步协商。