风与路人和我
2025-09-29 13:32
· 湖南
有人说现在的
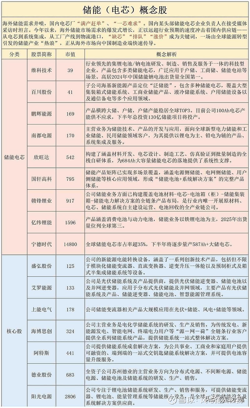
百川股份
不是主线板块
附图一张
至于为什么没有大涨
整条产业链这么长
流水线一样轮着来
榜单上面其他股已经拉冒烟了
你觉得他有没有戏?
$百川股份(SZ002455)$