合道-见性
大老师,在这么吹下去你都要出圈了。我是个机构投资从业者,已经在wind上刷到你的文章了
@大隐无言 :
热烈祝贺 荣昌生物 H股收盘价创2021年9月以来新高,今天的走势非常健康,成交量不大,收盘价轻松创四年来历史新高,惜售明显。后市,荣昌生物冲破四年半以前创下的149.8港元历史最高点已势所必然。尤为可喜的是,市场终于开始意识到荣昌生物才是新的药王,资金从其他创新药龙头流向荣昌生物的迹象...
2025-09-29 16:27
北京
18
全部回复
54
大隐无言
弱弱地问一句,这种能不能和新浪财经索要流量费呀?难道可以白嫖吗?哥其实也是开了微信公众号想靠流量赚点酒钱的,但看了一下,9月份,哥微信公众号流量收入25元
@今日话题
$荣昌生物(09995)$
$新浪(SINA)$
$腾讯控股(00700)$
弱弱地问一句,这种能不能和新浪财经索要流量费呀?难道可以白嫖吗?哥其实也是开了微信公众号想靠流量赚点酒钱的,但看了一下,9月份,哥微信公众号流量收入25元
@今日话题
$荣昌生物(09995)$
$新浪(SINA)$
$腾讯控股(00700)$
展开
2025-09-29 16:33
北京
106
常识和逻辑
感谢大隐的高质量无私分享,今日看到公众号,增加一点流量收入聊表谢意
2025-09-29 21:25
广东
5
财神爷的旺旺小仙
隐哥还是一如既往的真诚
2025-09-29 18:33
新疆
4
宽心的股指大海
隐哥不是在吹票,他在陈述事实,是为了让广大投资者明白投资荣昌价值和底层逻辑,避免广大散户小白踩坑受损,就可是积大德量呀!
@大隐无言
2025-09-29 16:41
广东
4
安意的修行
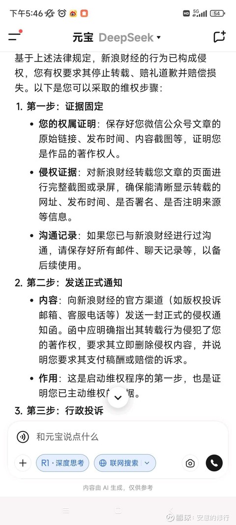
大隐哥,新浪财经未经您许可转载您的文章,构成著作权侵权,应当向您支付报酬(稿费)并承担相应的侵权责任。
2025-09-29 17:48
湖南
3
大隐无言
2025-09-30 22:27
北京
2
星旅
立马关注 “大隐无言” 公众号了。感谢大隐无言一直以来的无私的分享。
2025-09-30 22:24
福建
2
投机路
关注大隐晚了,应该在10年前就关注的
2025-09-29 20:41
山东
2
低谷价值投资
大隐兄真是大公无私,逻辑、趋势、大势、行业进程,方方面面说的清清楚楚。感谢🙏
2025-09-29 19:50
山西
2
五亿hp
大隐老师,新手买不了创业板,请问有哪个可以买的A是跟着荣昌生物的呢,能推荐一下吗
2025-09-29 18:16
山东
2
查看更多回复
打开App
大老师,在这么吹下去你都要出圈了。我是个机构投资从业者,已经在wind上刷到你的文章了![[捂脸] [捂脸]](//assets.imedao.com/ugc/images/face/emoji_33_face.png?v=1)