用户头像
神经金融学砖家
 · 贵州  

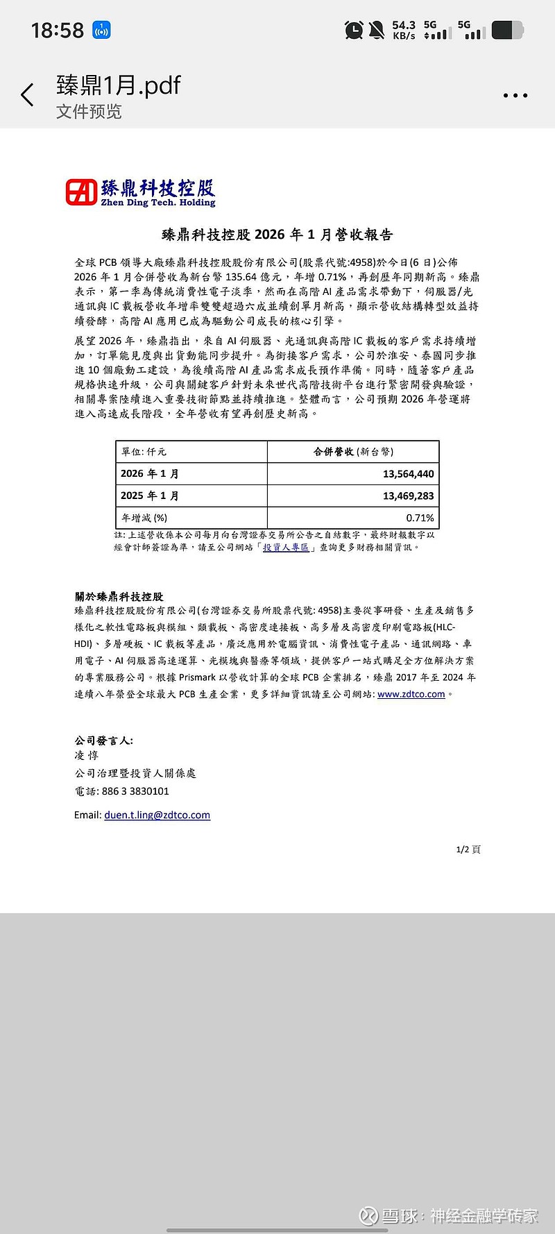
$鹏鼎控股(SZ002938)$ 再看一眼25年的吧[菜狗]

图片

图片