震有科技系列10.0
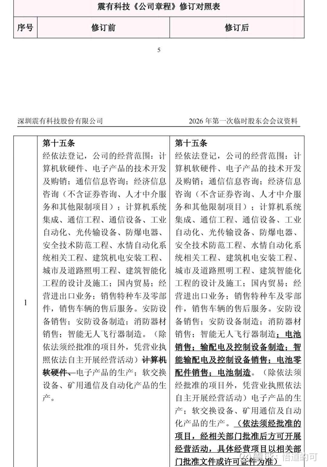
周五公告更改经营范围,增加智能电网、电池制造和销售。

我理解为对现有业务未来潜在的协同。
稳定供电+储能:卫星地面核心网的基础刚需。卫星地面核心网(含信关站、数据中心)对电力系统有极高要求,电池储能是必备基础设施,智能电网技术可显著提升供电可靠性与智能化水平。核心网需7×24小时不间断运行,UPS+储能电池是标配,防止电网 波动或中断导致业务瘫痪。
从“设备供应商”到“综合解决方案提供商”。
另一大主业光通信承接大量通信光纤网络的海外基建项目,光通信+智能电网形成解决方案打包。
周末两大火箭发射结果不太尽如人意,甚至公司还出来道歉。成功是尝试出来的,致敬商业航天的探索者!
美国SpaceX和蓝色起源可以做到一个月内频繁发射火箭。尤其是SpaceX已经完成一周内3次发射,大约80%的发射任务是部署星链。发射和部署的速度相比其他国家都快太多了,追赶星链是非常紧迫的任务。
短期内国内商业火箭公司发射失败,马上十几天到一个月内会再次组织发射,可回收火箭的掌握迫在眉睫。
打造星网、G60、北斗等星座,目标是快速组网,实现应用层面的卫星互联网,探索未来新的使用场景。
星链已经打造成为SpaceX的现金奶牛。
周末使用豆包整活,卫星互联网全产业链公司为样本,以业绩弹性、技术壁垒、政策确定性为指标。

AI给出了公司评分表。结果如下。

(内容为AI生成,不构成任何建议,不具备任何参考价值,仅供娱乐)
震有手握卫星核心网牌照,十多年打磨技术,形成高壁垒。累计367项专利(333项发明)、499项软件著作权,2024年新增52项发明专利,技术迭代能力强。
2025年新增专利数量还没出来,等待2025年年报披露。
已有的专利各个方向占比如下:

现有专利大约75%集中在核心网+卫星通信。各技术方向占比分别大约为:5G/移动通信核心网45%、卫星通信30%、低空经济/无人机10%、网络安全与监控8%、其他7%。
随着卫星互联网规模化建设,其牌照+技术+生态的复合壁垒将进一步显现。
------------------------------------------------------------------
周末重磅新闻。
央广财评:
监管层密集的问询函、监管工作函等亮明了清晰的监管立场:打击的不 是热门赛道本身,而是蹭热点却无基本面支撑的“伪龙头”。这绝非给科技创新“泼冷 水”,而恰恰是引导市场真正挖掘有核心专利的“真价值”。
-----------------------------------------------------------------
(仅个人研究记录分享,不构成任何建议)