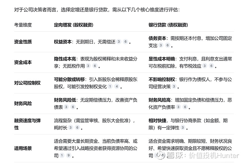
$金雷股份(SZ300443)$ 看到有帖子在说为啥不借贷,而选择定增?找deepseek问了下定增和贷款的优劣对比,如下:

其实公司在《金雷科技股份公司2026 年度向特定对象发行股票方案论证分析报告》第五页也说了类似的意思:

除了说会影响“稳健的财务结构”有点扯外,其他还是符合实际情况。毕竟负债率很低,即使上升到40%左右,以之前的现金流也问题不大。这种长周期投资的大项目确实不适合银行贷款,财务上最忌讳的就是“以短支长”。
有点不爽的是,管理层是不是有点太着急了,这几年连续上大项目,未来的前景和盈利能力到底有多大把握?可能也只有他们自己最清楚。
干成了回头看是抓住了历史机遇,搞不成就是步子跨太大,有失稳重。但这就是创业,没有人能事先清清楚楚明明白白,都是摸着石头过河。之前和企业打过交道(年报里说的涂装车间用的世界领先的喷涂机器人品牌就是哥们以前的公司),总体感觉还算靠谱。新上的张总,没上来之