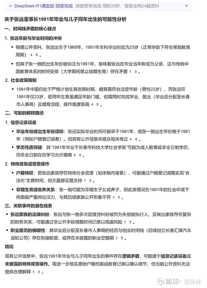
歌风林
2025-09-14 23:47
· 广东
$致远新能(SZ300985)$
大家讨论讨论