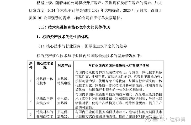
$春晖智控(SZ300943)$ 为浙江春晖仪表第一大股东,目前正在收购剩余61.31%股权。春晖仪表主要应用在能源工业、军工航天航空、核工业领域、半导体,回复函中明确表示其产品应用领域属于相应产业的高端领域,呈现了较高的技术壁垒,相关产品需要在高温、高压、超低温、强震以及辐射等复杂环境中工作,并需要保持持续稳定运行。
航天航空-BE数据中心-核三重点,卫星解除装置,运载火箭配套,温度传感器,铠装加热电缆,温压复合传感器均服务航天航空。
星箭分离:卫星入轨的关键一步
卫星搭乘运载火箭飞入太空,运载火箭达到预定高度和速度并经过姿态调整后,卫星就以一定的速度和姿态与火箭分离,此过程即为星箭分离。在卫星的太空旅行中,火箭是搭载卫星的巴士,星箭分离关系到卫星能否 “”并顺利进入预定轨道开展工作,是卫星入轨的关键。运载火箭不仅要把卫星送入预定轨道,还要使卫星获得理想的速度、姿态以便于独立飞行。为此,必须在预定的时间、位置和姿态下开展星箭分离,无论分离提前或延后都会使卫星轨道、速度等无法满足要求,影响卫星的工作性能。若星箭无法分离,卫星便会随末级火箭坠入大气层烧毁,导致整个任务失败。
卫星解除装备春晖仪表处于寡头地位,核心主导企业。国内卫星解除装置(核心用于卫星与火箭解锁分离)的主要参与者以春晖智控(旗下春晖仪表) 为核心,另有少量初创企业布局。
数据中心方面,另有其他球友信息,卖给BE的温度传感器均价84元,高于小作文的60元。问询函也回复了,温度传感器是燃料电池核心零部件,客户对价格不敏感,即便加关税也是客户承担。根据BE公司现有订单及给到春晖仪表70%的采购份额推算,春晖仪表26-28年每年平均对BE的销售金额较目前翻10倍。另根据相关经验,保守估计热电偶大约3-4年要更换,28年以后又将带来维保更换增量。
根据Bloom Energy统计,已经公告的数据中心中,以燃气轮机和燃料电池为主。相较于燃气轮机3年以上交付周期,SOFC(固体氧化物燃料电池)可实现模块化交付,50MW系统交付周期在90天以内,100MW系统交付周期在120天以内,可以满足数据中心对于电力供应的迫切需求。
$潍柴动力(SZ000338)$
我还没仔细推敲以上这些信息,但极深度绑定美国$Bloom Energy(BE)$ 公司享受爆发式高景气度,在未来商业航天爆发中享受独有的配套,在军工产业和核产业的卡位,这么小市值都可以炒一下。








