买好股得好报-老骆
2025-09-15 22:41
· 广东
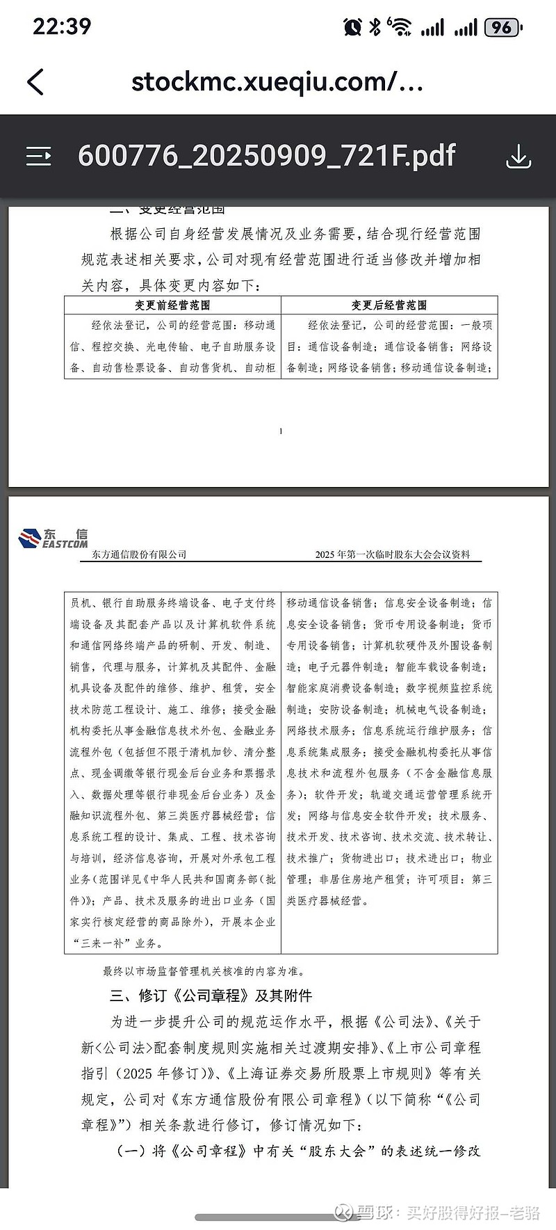
老妖这次经营范围变更,有何玄机吗?
$东方通信(SH600776)$