用户头像
三炮泯恩仇
 · 北京  

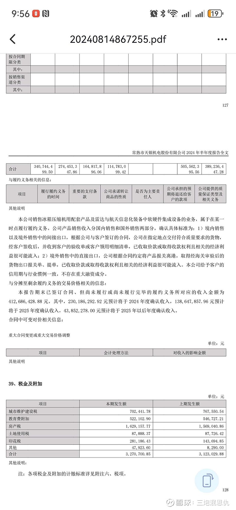
$天银机电(SZ300342)$ 2025中报隐藏的收入三季度体现?

图片

图片

图片