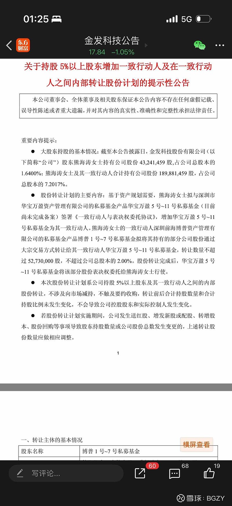
$金发科技(SH600143)$ 简单说一下这比大宗,本质上就是华宝万盈增持接盘。买的是熊23年减持的股,通过划转一致行动人的方式,当时的夏普基金按当前的大宗价格赚了一倍吧,。所以今天这个成交价格很有趣,华宝今年年初就在加仓金发。按过往风格推断它喜欢博周期反转➕热点题材。而且喜欢做这种减持接盘侠。大家可以看一下明微电子的操作一模一样。这笔交易其实926就公告过了,没必要大惊小怪,短期是否下跌要看是否买够了,目前只买了协议的25%,如果买完,华宝就是妥妥第二大股东。如果要买完,股价还要跌,但显然是中期最好买点。截图大家参考一下



