
每日一家新股快报:道生天合 601026
公司全称:道生天合材料科技(上海)股份有限公司
所属行业:塑料-合成树脂
所属地域:上海市-浦东新区
官 网:网页链接
最赚钱业务:自产产品 (利润比例:99.13%)
自主研发的聚氨酯改性环氧树脂技术,解决了超长叶片的弯曲应力、疲劳寿命等关键技术难题(如应用于金风科技GW147型全球最长海上风电叶片)
环氧树脂作为“万能胶之王”,在现代制造中具有不可替代的地位。随着新能源、航空航天等新兴产业的发展,高性能环氧树脂的需求将持续增长,产业正朝着高性能化、环保化、专用化方向转型。
主营业务:新材料的研发、生产和销售。
发行价:5.98元

公司简介:
道生天合材料科技(上海)股份有限公司成立于2015年6月,总部位于中国(上海)自由贸易试验区临港新片区,是一家专注于高性能热固性树脂材料研发、生产与销售的国家级高新技术企业。公司从风电材料领域崛起,以“技术驱动+场景拓展”为核心战略,构建了覆盖风电、新能源汽车、储能等领域的材料解决方案体系。

下面看看公司的主要产品
风电叶片用材料、新型复合材料用树脂和新能源汽车及工业胶粘剂三大系列









创始人发家史
季刚(1983年出生)与张婷(1982年出生)为夫妻关系,均为80后“创二代”。季刚的父亲季奎余曾是江苏中联电气股份有限公司的实际控制人,中联电气2009年在深交所上市(股票代码:002323),主要从事矿用防爆电气及电力变压器业务,后因煤炭行业产能调整,2015年被雅百特“借壳”上市,更名为雅博股份。
季刚毕业于东南大学,张婷毕业于南京航空航天大学,夫妇二人早年从事树脂材料相关工作(如张婷曾在弈成新材任职),敏锐捕捉到新能源产业崛起的契机——尤其是风电领域,随着全球“双碳”目标的推进,风电装机量持续增长,对高性能环氧树脂的需求激增。2012年,夫妇二人成立弈成贸易(后更名为弈成新材),从事风电叶片用环氧树脂、结构胶的贸易业务,积累了行业经验与客户资源。
2015-2017年:贸易起步,积累客户:公司成立初期,以代理进口环氧树脂为主,通过优质的服务与产品,逐步切入金风科技、明阳智能等风电龙头的供应链。
2018-2020年:自主研发,突破技术:2016年,公司开始自主研发,组建研发团队,投入资金进行环氧树脂的技术升级。2018年,随着风电行业复苏(“抢装潮”来临),公司自主研发的产品(如真空灌注工艺用快速固化环氧树脂)获得市场认可,销量快速增长。
2021-2025年:全球领先,上市扩张:2021年起,公司风电叶片用环氧树脂销量连续三年位居全球第一,成为全球风电材料领域的龙头企业。2025年9月,公司成功在上交所主板上市,募集资金用于扩大产能,进一步巩固行业地位。




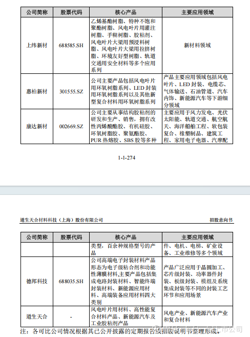
同行业对比:


募集资金运用:

近期新股上市首日最大收益表现情况:
