密切的增长小绿洲
2026-03-21 15:39
· 上海
$顺络电子(SZ002138)$
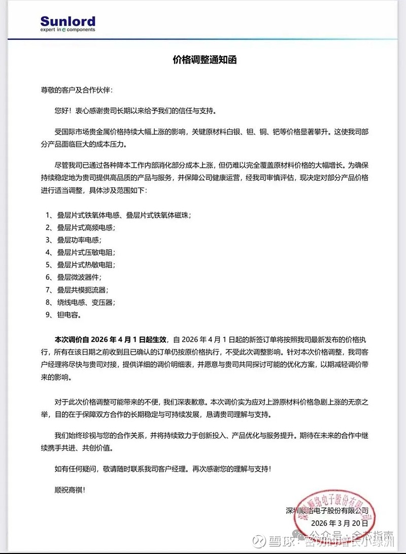
涨价了