电网自动化设备:核心六家个股对比(积成电子、国电南自、红相股份、智光电气、科林电气、科汇股份)

用户头像
ZHIZHI拿铁
 · 浙江  

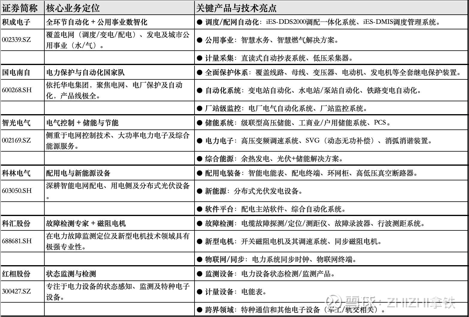
在对“电网自动化设备”板块进行最新的数据复盘后,观察到一个极其鲜裂的市场特征:板块正处于“短线资金狂欢,中线筹码拥挤”的割裂状态 。本文将对 积成电子国电南自(短线龙头),科林电气科汇股份智光电气(中线标的)进行全景式对比分析。

1. 价值的拥挤:以 国电南自(600268.SH) 为代表的“业绩压舱石”,凭借45%的稳健增长和30倍的合理PE,成为了机构抱团的避风港,但也因此缺乏了短期的爆发弹性。

2. 情绪的溢价:以 积成电子(002339.SZ) 为首的“情绪龙头”,尽管业绩出现亏损(-0.62亿),却凭借百倍PE和完美的MA多头排列,享受着资金最疯狂的流动性溢价。

一、 电网自动化设备行业概述

1. 行业发展现状

电网自动化设备行业正处于“能源革命”与“数智化转型”的共振期。据研报预测,2025年国内电网设备对应市场规模约4,383.60亿元。行业呈现显著的“网内+网外”双轮驱动特征

点击查看全文