citis前S
2026-03-27 20:22
· 上海
$沙河股份(SZ000014)$
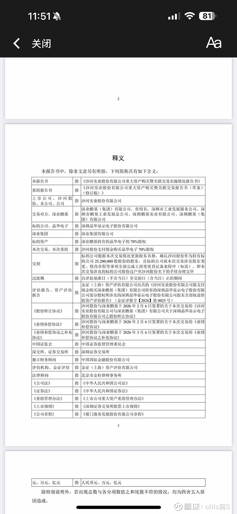
搞个重组公告,剪贴板也不好好检查一下,张冠李戴,把
沙河股份
写成
厦门港务
发展股份公司了,又要写更正公告了。
中金公司
又要道歉了