

本文约2300字,阅读时长约7分钟
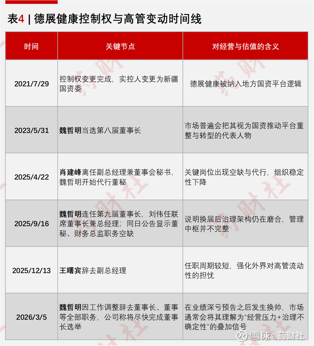
近日,德展健康公告董事长魏哲明因“工作调整”辞去全部职务,距离他在第九届董事会连任尚不足半年。
几乎同一时间,公司披露的2025年业绩预告显示,预计归母净利润亏损1.75亿至3.5亿元,创近二十年来最大亏损。
回溯近五年,德展健康仅在2023年实现约8331万元盈利,2021、2022、2024以及2025年预告全部为亏损,营收也从约4.98亿元下滑至4.66亿元并持续承压。

高额预亏叠加“少帅”提前离场,让这家新疆国资控股的医药上市公司陷入业绩与治理双重困局。
▲关注药财社 聚焦医药界▲
01
德展健康的问题,核心在于高度依赖单一仿制药品种而未能及时搭建“第二曲线”。
公司医药业务九成以上收入来自心血管领域仿制药,支柱产品是阿托伐他汀钙片,对应原研药为辉瑞的立普妥,其通用名是阿托伐他汀钙,属于他汀类降脂药物。
他汀通过抑制肝脏合成胆固醇,降低“坏胆固醇”水平,用于预防心肌梗死、脑卒中等心脑血管事件。
最新心血管疾病报告指出,中国心脑血管病患者已超过3.3亿人,相关死亡占全国总死亡的四成以上,这让他汀类药物长期保持巨大用药需求。
但国家组织药品集中带量采购常态化后,阿托伐他汀及其复方制剂被多轮纳入集采,像公司全资子公司生产的氨氯地平阿托伐他汀钙片就曾拟中标第八批全国集采,终端中标价明显下探,药企端毛利率被持续挤压,单一品种的利润天花板被迅速击穿。
从药物本身看,阿托伐他汀并不是“落后药”。
其半衰期约14小时,活性代谢物半衰期可达20~30小时,患者一天任意时间服用一次即可,进餐与否影响不大,服药依从性较好。
同属他汀家族的瑞舒伐他汀钙半衰期更长、降脂稍强,而辛伐他汀等老一代药物半衰期短,往往要求睡前服用。
从医生和患者的日常体验看,阿托伐他汀在疗效、安全性、服用便利性与价格之间形成了相对均衡的选择,一度被视为降脂治疗的“国民药”,包括德展健康在内的多家药企靠它建立起庞大的销售网络。

然而在集采规则下,同质化仿制药之间只能拼价格,“谁扛得住降价、谁成本更低”成为决定生死的关键,产品再成熟也难逃利润被持续向下重塑的命运。
02
在主业利润被不断“挤薄”的同时,德展健康尝试通过转型打开新局。
一方面,公司加码创新药与生物医药布局,切入生物多肽、医美原料等细分赛道,重点押注重组Ⅲ型胶原蛋白等新材料,希望分享“颜值经济”带来的增量市场。
另一方面,布局武汉维力康心理康复医院、海南德澄国际医康养综合体等项目,试图在精神心理康复和医养结合领域培育新的服务型收入来源。
从产业趋势看,抑郁、焦虑等心理疾病诊疗需求的快速增长,以及医美、皮肤修复产品的放量,确实代表了未来几年较为景气的方向,多肽和胶原蛋白在玻尿酸之外提供了另一条技术路径。
但就现实经营而言,这些业务大多仍处在投入期。
多肽板块半年营收仅为百万元规模,心理康复医院和医康养项目对利润贡献有限,却持续消耗研发、运营和建设成本,再叠加多项资产减值计提,最终在财务报表上体现为期间费用率攀升、“老业务下滑、新业务烧钱”的典型剪刀差。

更令市场不安的,是业务调整和管理层动荡叠加在一起。
魏哲明是典型的新疆金融投资集团体系“少壮派”干部,早年在特变电工从事法务、证券工作,随后长期任职于金融投资平台,从事股权投资和资本运作,也曾在德展健康前身天山纺织担任高管。
2023年他出任德展健康董事长时,外界普遍将其视作新疆国资整合区域医药健康资产、做强上市平台的重要一子。
然而此后一年多时间里,公司高管频繁更换。董秘、副总经理、联席董事长、财务总监等关键岗位轮番易主,有人任职不足三个月即离职。
年报还显示,他本人并未在德展健康领取薪酬,而是通过其他国资平台获取报酬,与上市公司之间的直接利益绑定并不深。
频繁的人事调整不仅削弱战略执行的连贯性,也容易在组织内部造成执行断层与文化撕裂,资本市场看到的,则是治理结构不稳定带来的估值折价。

从更宏观的角度看,德展健康只是集采时代一批中小仿制药企业的缩影。
一边是庞大的心脑血管患者群体,对降压、降脂药等慢病用药的刚性需求短期内不可能消失。
另一边是带量集采长期压低药价的政策方向,要求企业通过创新药和高端仿制药、复杂制剂来寻找新的利润空间。
对底子并不雄厚、历史包袱又较重的地方国资药企而言,转型意味着在现金流被压缩的同时保持研发投入、承受短期亏损,还要同步处理资产减值、债务结构与员工稳定等现实问题。
结语
摆在德展健康面前的问题已经很清晰:谁来接任董事长并尽快结束高管真空期。
在阿托伐他汀盈利空间被持续压缩、资产风险尚未完全出清的情况下,是否有足够耐心与资源把心理康复、医美原料、生物多肽等新业务培育成真正的利润支柱。以及如何向投资者给出一条可信的盈利修复时间表。

在这些答案浮出水面之前,德展健康大概率仍将是一只高波动、故事性强却确定性偏弱的医药股,而不是可以安心“躺平拿药”的稳定白马。
— END —
撰稿:酱林 | 编辑:Jon | 校对:木子 | 审核:金良
声明:本文数据及信息均来自公开信息,包括不限于上市公司公告、各省证监局官网、交易所官网,各大新闻媒体网站等,数据或信息如有遗漏,欢迎更正,并以公司最终披露为准。本文不构成任何的投资建议。
参考资料:
[1] 界面新闻:德展健康:董事长魏哲明辞职。
[2] 每日经济新闻:公司快评︱董事长辞职,公司去年预亏最高至3.5亿元,德展健康亟需从多方面破局。
[3] 新京报:德展健康董事长辞职,在任期间营收持续下滑。
[4] 财中社:德展健康副总经理兼董秘肖建峰辞职;每日经济新闻:德展健康:公司副总经理王曙宾辞职。
[5] Viatris 中国:阿托伐他汀钙片说明书;FDA:Lipitor(atorvastatin calcium)Label。
[6] 证券时报:德展健康:核心药物阿乐国内市占率居前,重磅产品管线赋能。