
【前言】
大家好,本期内容是鹏友圈CapitalCircle内部分享第2期,分享赛道和主题是锂电。
标题:《从需求侧展望锂电的重要发展方向及相关投资机会》。
主分享人:唐总@紫雨潇湘 ,深圳某PE投资总监、锂电工程师,参与投资多个一级市场新能源新材料、AI、电子等科技公司,资深产业投资人。
本期重点参与讨论:陈总@RC88 、罗总@强大的小小罗 、Kenny@肯尼大大 、致远@交大李云龙 等多位资深投资人。
【引言】
除AI外,新能源锂电、电气设备等细分赛道,我们整体认为26年具备中高成长性。尽管对锂电赛道26年行业整理增速有不同观点,保守者预估20-30%,乐观者预估50%+,但整体结论,该赛道26年的成长性是确定性的;
同时,也讨论到了赛道痛点和投资难点,包括竞争格局较差、供给侧门槛较低等问题,上述问题易导致行业产能提升过快,导致行业成长的持续性不足;
同时,部分细分赛道可能具备潜在价值,可能包括北美电力设备端、北美AI发展与电力设备落后的矛盾产生的需求、AI+电力设备出海等。
「合规及风险提示」本文观点仅代表各分享人、各成员的个人观点分享,不作为读者的投资建议或投资依据。内容版权归分享人、讨论者个人所有,转载须联系版权所有人。

【正文】
在能源重构的节点,解构锂电的确定性与复杂性。
在全球能源转型与智能化革命交汇的时代,锂离子电池已超越单一技术产品范畴,成为重构交通、能源、工业乃至社会基础设施的核心赋能元件。
这个行业呈现出令人着迷的双重特质:一面是如星辰大海般的成长空间,另一面则是根植于资源与化工本质的、波涛汹涌的周期性律动。
本次鹏友圈内部分享会,唐飞鸿先生以其扎实的产业功底与前瞻视野,为我们系统解构了锂电的技术演进图谱、产业真相与投资密码。随后的跨界讨论,更将视角延伸至市场预期、竞争格局与全球博弈。
本文旨在全景式还原这场思想盛宴,为读者提供一份兼具深度与广度的锂电产业分析指南。
Part1:主旨分享——锂电发展的材料革命、固态电池真相与周期逻辑
主讲人:唐总
一、成长性驱动:下游需求分化下的材料创新全景图与深度解构
锂电需求的四轮驱动已清晰呈现立体化格局:
新能源汽车(动力电池):市场驱动阶段,渗透率曲线斜率放缓但基数庞大,结构性机会突出(高端化、长续航、快充),单车带电量(KWh/辆) 的提升成为核心增长因子。
储能:从“政策配储”的附属品,转向“经济性驱动”的主体能源设施。全球电网调峰、可再生能源消纳、工商业备用及户用需求爆发,使其成为未来五年年复合增长率(CAGR) 最可能超预期的赛道。
消费电子:创新瓶颈期下,体积能量密度(Wh/L) 与快充倍率(C) 成为竞争焦点,推动电池材料体系向高压、高功率方向迭代。
新兴领域:人形机器人(高功率密度、高循环次数)、低空经济/eVTOL(极高能量密度与安全性)、高端电动工具(高倍率放电)等,为锂电开辟了技术要求更高、附加值更大的“特种应用”新战场。
为满足多元化需求,材料创新围绕“能量密度-安全性-成本”这个不可能三角展开精妙平衡与极限突破。

(一)提升能量密度:一场从原子级设计到系统集成的多维战争
能量密度提升的公式可简化为:质量能量密度(Wh/kg) = 电池容量(Ah) × 平均电压(V) / 电池质量(kg)。每一项的优化都依赖材料与工艺的进步。
结构减薄与轻量化(“做减法”):
超薄集流体:传统电解铜箔正从8μm向6μm、4.5μm演进。更具颠覆性的是复合集流体,如“PET铜箔”(在4.5μm的PET基膜两侧各镀1μm铜),其重量较6μm传统铜箔减轻约50%,且能在热失控时通过金属层熔断形成“断路效应”,提升安全性。量产难点在于磁控溅射、水电镀的良率与速度,宝明科技、英联股份等正在突破。


超薄/高强度隔膜:湿法隔膜主流厚度已从16μm降至9μm、7μm,并向5μm迈进。薄化伴随安全风险,芳纶涂覆成为高端解决方案。芳纶纤维(对位芳纶)耐热温度超500℃,其涂覆层能极大提升隔膜抗穿刺强度(可超600gf)和热收缩率(150℃下<1%),代表企业泰和新材。
提高活性物质占比:降低非活性物质(导电剂、粘结剂)比例。例如,单壁碳纳米管(SWCNT)导电剂,因其长径比大、导电网络效率高,添加量可降至传统炭黑的1/10以下,从而为活性材料“腾出空间”。
化学体系与制造工艺升级(“做乘法”):
高电压平台:正极材料电压提升是能量密度提升的线性放大器。从NCM523的4.2V到NCM811的4.25V,再到高电压钴酸锂(4.48V)及磷酸锰铁锂(LMFP,~4.1V)。核心挑战在于电解液在高电压下的氧化分解,需匹配高压电解液(新型锂盐、添加剂)和正极表面钝化包覆技术。
高压实电极:压实密度(g/cm³)直接影响体积能量密度。通过“球形化+粒径级配”优化,三元正极压实密度可从3.4 g/cm³提升至3.8 g/cm³以上,铁锂正极可从2.2 g/cm³提升至2.6 g/cm³。这需要对前驱体合成工艺进行精密控制。
高克容量材料:
正极:富镍三元(NCM/NCA) 克容量随镍含量提升而增加(NCM811约200mAh/g,NCM9系约220mAh/g)。磷酸锰铁锂(LMFP) 通过引入锰,将电压平台从LFP的3.4V提升至4.1V,理论能量密度提升15-20%,且兼具低成本与安全性,是当前产业化热点。
负极:硅基负极是公认方向。硅的理论克容量高达4200mAh/g(石墨为372mAh/g)。商业化路径先从硅氧(SiO) 、硅碳(Si/C) 复合材料起步(硅含量5%-10%)。核心工艺是在多孔碳(前驱体为酚醛树脂或沥青基)中通过化学气相沉积(CVD)嵌入纳米硅。锂金属负极是终极目标,但面临枝晶生长、体积膨胀、界面副反应三大世界性难题。
干法电极工艺:摒弃传统的溶剂(NMP)制浆涂布,将活性物质、导电剂、粘结剂(PTFE)干粉混合后直接辊压成膜。可节省干燥能耗、避免溶剂回收,并允许使用更厚的电极片以提升能量密度,是特斯拉力推的降本增效路径。
电芯与系统集成设计(系统优化):
电芯大型化:动力领域,4680圆柱电池(直径46mm,高80mm)相比21700,容量提升5倍,表面积/体积比下降,导致结构件占比减少,生产效率提升。储能领域,电芯从280Ah向314Ah、560Ah迈进,单位GWh的零部件数量、焊接点减少,BMS管理复杂度下降,系统成本显著降低。
结构创新:CTC技术将电芯直接集成到车辆底盘,省去模组和部分Pack结构,使体积利用率突破70%,系统能量密度提升10-15%。
(图3,对应PPT P?:不同应用场景(动力、储能、消费、特种)对电池性能需求雷达图,标注能量密度、功率密度、循环寿命、成本、安全性等维度)
(二)增强安全可靠性:从被动防护到“本征安全”的层层设防
安全是1,其他是0。安全性提升是一个多层级、多材料协同的防御体系。
第一道防线:电解质本体安全
固态/半固态电解质:用固态离子导体(硫化物、氧化物、聚合物)全部或部分替代易燃碳酸酯类电解液,从根本上消除燃烧源。当前半固态电池电解液含量约10-20%,安全性提升显著。
阻燃电解液:添加磷系阻燃剂(如磷酸三甲酯TMP、二乙基磷酸酯DEP)、氟代溶剂(如氟代碳酸乙烯酯FEC,兼具成膜与阻燃)、离子液体等,提升电解液闪点,使其不易燃。
第二道防线:关键辅助材料升级
高安全性隔膜:“基膜+涂覆”是标配。陶瓷涂覆(勃姆石、氧化铝)提升热稳定性;芳纶涂覆则是“王者”,其“骨棒状”纤维交织成网,机械强度极高,能有效抑制热收缩和枝晶穿刺。
多功能添加剂:
成膜添加剂(VC、FEC):在负极优先还原形成致密、稳定的固体电解质界面膜(SEI膜),阻止电解液持续分解。
正极保护添加剂(DTD、LiBOB等):在正极表面形成阴极电解质界面膜(CEI膜),抑制过渡金属溶出和电解液氧化。
过充保护添加剂(联苯、环己苯):在过充时聚合产生气体,触发电流中断装置(CID)或使电解液聚合增阻,终止反应。
第三道防线:活性材料改性
正极材料包覆与掺杂:对高镍三元材料进行原子层沉积(ALD) 氧化铝包覆,或进行镁(Mg)、铝(Al)、钛(Ti) 体相掺杂,提升晶体结构稳定性,减少氧释放。
负极材料设计:将硅纳米化并嵌入碳基体,缓冲体积膨胀;对石墨进行表面修饰,改善SEI膜均匀性。
第四道防线:系统级热管理与结构防护
热管理设计:液冷板(冷板)设计从底部冷却向侧面、内部穿插冷却演进,提高换热效率。相变材料(PCM) 、气凝胶隔热材料在模组间应用,可有效延缓热蔓延。
“短刀”/“刀片”电池结构:如比亚迪刀片电池,长电芯本身成为结构件,提升Pack整体抗挤压、抗弯曲强度,同时增大散热面积。

(三)极致降低成本:储能市场的生存法则与通用趋势
在储能领域,平准化度电成本(LCOS) 是唯一真理。LCOS = (初始投资 + 运营维护成本 + 更换成本) / 总放电量。降低LCOS需从分子(成本)和分母(寿命与效率)同时入手。
材料体系回归铁锂:储能领域已彻底弃用三元,全面拥抱磷酸铁锂(LFP)。LFP的降本路径包括:1) 前驱体磷酸铁工艺优化(如铵法、铁法工艺对比);2) 使用更低成本锂源(如锂辉石、云母提锂或回收锂);3) 提升铁锂压实密度和克容量。
追求超长循环寿命:储能电池要求循环寿命>6000次(对应日历寿命15-20年)。关键技术是构建超稳定的SEI膜,因此VC(碳酸亚乙烯酯) 等成膜添加剂的添加量可能是动力电池的2-3倍。虽然增加了初始成本,但大幅延长了寿命,显著降低了LCOS。
制造效率与规模化:
工艺选择:储能电芯主流采用卷绕,而非动力电池常用的叠片,因为卷绕速度可超3m/s,效率极高。
电芯大型化:从280Ah到314Ah再到560Ah,单个集装箱的容量从约3MWh提升至5MWh以上,单位Wh的集装箱、冷却系统、BMS成本被摊薄。
标准化与集成化:推出标准化电池柜产品,实现预制化生产,缩短电站建设周期。

二、固态电池:狂热下的冷思考与产业化现实路径
市场对固态电池的期待需回归理性。以下是基于产业现实的六点核心判断:
1、渐进式创新,非颠覆性革命:
锂电发展史是持续改良史。用“全固态理论极限(>500Wh/kg)”对比“当前液态电池水平(~350Wh/kg)”,是无效比较。客户为综合性能支付溢价,而非为技术路线标签。
2、能量密度是系统工程:
能量密度公式表明,它不仅取决于电解质(固态),更取决于正负极克容量(如用硅/锂负极)和电压。液态体系通过正负极材料升级、压实提升等,能量密度天花板仍在不断上修。例如,通过硅碳负极搭配高镍三元,液态电池已可触及400Wh/kg。
3、“半固态”不等于绝对安全:
半固态电池仍含10-20%液态电解液。在极端滥用(如针刺导致内短路)时,局部高温可使残留电解液迅速汽化、分解,产生大量气体导致鼓包甚至破裂,风险依然存在。
4、成本是产业化的“头号拦路虎”:
目前硫化物固态电解质价格约100-200万元/吨,而液态六氟磷酸锂仅约10万元/吨。搭载固态电池的车型售价通常高出同款液态车型50%以上,消费者买单意愿低。降本是固态电池规模化前的首要任务。
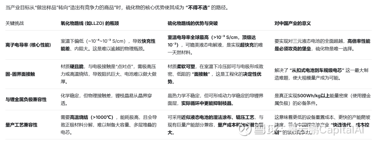
5、技术路线已高度收敛于硫化物:
产业初期(2020年前),氧化物(LLZO)、聚合物(PEO)因相对容易制备而受关注。但当目标转向量产时,硫化物电解质因其极高的室温离子电导率(10⁻³ ~ 10⁻² S/cm,接近液态)、良好的机械可加工性(冷压即可成膜) 以及与高容量锂金属负极的潜在兼容性,成为大多数头部企业(丰田、宁德时代、三星等)的必然选择。氧化物脆性大、界面阻抗高;聚合物电导率过低(10⁻⁵ S/cm)。
6、硫化物电解质降本是竞争核心,工艺路径分化:
共识是成本需降至10-20万元/吨。

各企业技术纷争:

赣锋锂业:高温固相法。锂锭与硫粉在>600℃反应,工艺简单直接,但能耗高,产品易含杂质(Li₂S₂等),需后续提纯。已建百吨级产线。
上海洗霸:液相法(湿化学法)。氢氧化锂与硫化氢在溶液反应,副产物仅为水,凭借其环保业务中成熟的H₂S处理技术,环保成本较同行低30%。产品纯度高达99.99%,已通过宁德时代等验证。
光华科技:固相法,但宣称通过独创的“湿法提纯+气相沉积”后处理工艺,可产出6N(99.9999%)级超高纯产品,且生产成本可控制在20万元/吨,极具成本冲击力。
天齐锂业:液相法,采用连续闪蒸提纯技术,反应温度仅350℃(传统固相法需800℃以上),能耗降低60%,具备后发技术优势。
恩捷股份:碳热还原法。以葡萄糖还原硫酸锂,依托其全球领先的隔膜生产经验,纵向整合至“硫化锂粉体→电解质膜”一体化生产,电解质膜厚度可薄至30μm,良率达92%。
天赐材料:液相法。依托其电解液主业强大的客户渠道,快速向下游固态电池厂商送样。目标是通过规模化与工艺优化,将成本降至50万元/吨以下。
结论:
固态电池是必须关注的长期战略方向,但中短期(5-8年)内,高性能、高安全、低成本的液态/半固态锂离子电池仍是市场绝对主力,且技术远未触顶。
投资应聚焦于在硫化物电解质量产与降本路径上有真实突破、并获得主流电池厂验证的企业。

三、周期性机遇:隐藏在化工链条中的供需密码与投资艺术
锂电材料的周期性,本质是精细化工需求与大化工供给之间错配的产物,其规律深刻且可追踪。
(一)周期性的三大深层来源
产能调节的刚性时滞(上游大宗vs 下游定制):
大化工(硫酸、烧碱、乙烯):特征:资本密集、装置连续生产、产品同质化、成本驱动。一旦停产,重启成本极高(如化工装置清洗、催化剂更换),故供给刚性极强。新增产能从规划到投产常需3-5年。
精细化工(锂电材料、添加剂):特征:技术密集、多品种小批量、需求驱动、服务附加值高。其生产计划紧密跟随下游电池厂的订单波动。
错配结果:当新能源需求激增时,下游材料厂扩产相对快(1-2年),但其所需的上游大宗原料却无法及时跟上,导致利润沿产业链向上游转移。
牛鞭效应与库存行为的放大器作用:

需求信号从终端(车企/电站)经电池厂、材料厂、化工厂传递,每经过一个环节,都可能因安全库存设定、需求预测乐观化而被放大。其放大倍数可近似为 (1 + 安全库存系数)的n次方。
库存周期四阶段:主动补库(需求↑、库存↑)→被动补库(需求↓、库存↑)→主动去库(需求↓、库存↓)→被动去库(需求↑、库存↓)。当前部分锂电环节正处于 “主动补库存” 初期,加剧了短期供需紧张。
伴生物与副产物的供给枷锁(最精妙的周期来源):
伴生矿产:钴(伴生于铜)、钒(伴生于铁)、铌(伴生于钽)。其产量(Q_byproduct) 由主矿产产量 (Q_main) 和矿石品位 (Grade) 决定:Q_byproduct = Q_main × Grade。当铜价低迷导致铜矿减产时,即使钴需求旺盛,钴供给也会被动收缩,价格飙升。
化工副产物:这是周期分析的重中之重。许多关键锂电原料是另一主产品生产中的必然化学产出:
硫酸(H₂SO₄):最大来源是冶金烟气制酸(炼铜、炼锌)和石化行业磺化/烷基化装置。其产量取决于铜冶炼开工率和炼油厂原油加工量。
石油焦:原油减压蒸馏或焦化装置的残留物。其产量和品质(生焦、熟焦)取决于原油重质组分含量和炼厂焦化装置开工率。
针状焦:煤焦油深加工的产物,产量受钢铁行业景气度(决定焦炭产量,从而决定煤焦油产量)制约。

这些产品的供给曲线几乎是垂直的——短期内无法因为自身价格上涨而大幅增加,因为它会破坏主产品的生产平衡与经济性。其价格弹性主要取决于主产品行业的景气度,与自身需求有时呈反向关系。
(二)周期性投资的选股逻辑框架
基于上述认知,周期投资的核心在于识别“供给刚性遇上需求爆发”的节点。

赛道选择:必须是在主流技术路径上的关键材料,避免技术被淘汰的风险。
弹性公式:企业利润变化ΔProfit ≈ ΔPrice × Volume × Margin_Leverage。
优选:
Volume(产能)大:价格每涨1元,利润增量绝对值大。
行业集中度高(CR3 > 70%):龙头企业拥有定价权,能充分享受涨价红利。
产能投放周期长/受限:如政策壁垒(能耗指标)、技术壁垒(专利、工艺know-how)、资源壁垒(原材料获取),确保景气周期能够持续。
产品可贸易、易储存:如大宗化学品,存在活跃的现货市场和贸易商,投机囤货行为会显著放大价格波动。
(三)具体材料周期分析案例
案例一:磷酸铁锂→ 磷化工 → 硫酸链条的传导
逻辑:铁锂需求爆发→ 拉动高纯磷酸/磷酸铁需求 → 增加对硫酸的需求。硫酸的供给却依赖炼铜(铜价)和炼油(油价)。
当全球经济下行,铜、油需求弱,硫酸产量减少,而此时新能源需求独好,硫酸价格便会逆势大涨。
投资启示:关注拥有自有硫酸配套的磷化工企业(如从硫铁矿或冶炼烟气制酸),其成本不受市场硫酸价格波动影响,在周期中能获得超额利润。
案例二:人造石墨负极→ 石油焦/针状焦链条的约束
逻辑:负极需求增长→ 拉动石油焦(油系)或针状焦(煤系)需求。石油焦产量取决于炼厂为生产汽柴油而加工原油的出焦率,并非为产焦而炼油。为多产焦而调整原油配比(多用重质油)会牺牲高价值轻质油收率,经济性约束强。
投资启示:关注在焦源上有长期协议或一体化布局的负极企业,或具有焦油深加工能力、能灵活调整产品结构的煤化工企业。
案例三:电解液溶剂EC(碳酸乙烯酯)——供给刚性的典范
逻辑:EC是电解液必备溶剂,行业呈寡头垄断(海科新源、石大胜华、奥克股份、华鲁恒升四家占据全球80%以上产能)。过去几年行业盈利一般,无大规模资本开支,新增产能极少。
需求端双击:1) 储能电解液需求高速增长(CAGR >50%);2) 储能电池为提升寿命,VC添加比例翻倍(从0.5%增至1%+),而VC由EC合成(1吨VC消耗约1.2吨EC)。
结论:EC面临 “需求高增长 + 供给零增长” 的经典格局,价格弹性极大。其价格涨幅(ΔP)可能会远远超过需求增速(ΔQ),即 (ΔP/ΔQ)>> 1。

Part2:圆桌讨论——储能增长的确定性、边界与投资落地之辩
以下是主要参与讨论投资人观点。多位参与者从不同视角切入,丰富了储能的投资叙事。
1. 致远:数据推导下的增长确信与非线性爆发可能
核心观点:储能行业正处在渗透率从10%向50%以上跨越的非线性增长“奇点”前夜,其增速可能被市场严重低估。
关键论据与数据:
历史类比:以新能源车为例,从0到10%渗透率用了十余年,但从10%到15%仅用3个月,从15%到50%仅用3年。储能作为同样具有网络效应和经济性拐点的行业,可能复制这一“加速曲线”。
顶层目标测算:根据全球可再生能源三倍增量承诺,到2030年,全球风光发电装机将达约7500GW。为保证电网稳定,当风光渗透率达20-30%时,储能配比需达0.4-0.8h(即1GW风光配0.4-0.8GWh储能);远期渗透率40-60%时,配比需达1h或更高。
需求定量推算:目前全球风光配储比例仅约0.12h。按2030年7500GW风光、保守配储0.5h计算,储能需求将达3750GWh。而2023年全球新型储能累计装机仅约400GWh。这意味着未来六年有近十倍的增长空间,对应年复合增长率远超当前市场普遍预期的30-50%。
投资启示:认为储能是堪比甚至超越当年新能源车的高成长赛道,当前存在巨大的认知和预期差。
2. 陈总(Richard):产业一线的务实洞察与格局研判
核心观点:需警惕市场过度乐观,储能增速应锚定一线厂商的实际指引;投资应聚焦具备不可复制渠道壁垒的龙头。
关键论据与逻辑:
增速锚定:基于与某头部企业等一线厂商的沟通,其对国内来年储能增速的预期在20-30%区间,这与部分券商给出的50-100%增长预测有较大差距。因其高端市场定位,数据可能偏保守,但更具产业参考价值。
壁垒在于生态,非单纯技术:明确指出,逆变器(PCS)及系统集成环节,最大的护城河是长期耕耘建立的客户关系与渠道网络。他以阳光电源为例,其能在被高度保护的美国市场跻身前列,靠的是长达十余年的本地化运营与客户信任,这种壁垒新玩家极难短期突破。
中美市场本质差异:美国市场受制于电网私有化、州政府审批复杂、劳工法律等因素,中国设备直接出口困难。美国储能增长可能更依赖本地化生产的解决方案(如燃气轮机、SOFC)。同时强调,数据中心“备电”与电网“调峰”是两种不同的商业逻辑,不宜混淆。
投资建议:在巨头林立的混战中(宁德、阳光、特斯拉等),普通投资者应聚焦于已建立全球竞争力与深厚护城河的平台型龙头(如宁德时代、阳光电源),或供给格局高度清晰的上游关键材料(如EC溶剂)。
3. Kenny:全球视野下的新叙事与价值重估
核心观点:AI数据中心供电需求为储能开辟全新高价值赛道;中国电池龙头的全球领先地位应享有稀缺性溢价。
关键论据与逻辑:
AI+储能的新增长曲线:从美国产业实践出发,指出AI数据中心对电力质量(稳定、不间断)的苛刻要求,正催生一个与电网调峰不同的、专注于“备电与稳压”的储能市场。这为储能公司打开了更高附加值的新增长曲线。
中国资产的全球稀缺性:在全球碳中和背景下,中国完备且领先的电池产业链(宁德时代、比亚迪、亿纬锂能等)是稀缺的战略资产。这种领先地位应在估值上体现为“全球稀缺性溢价” 。他观察到,国际资本(如港股对宁德时代的定价)已部分反映这一点。
美国基建短板即机遇:美国陈旧的电网基础设施与激增的AI算力需求矛盾尖锐,且短期内无法靠重建电网解决。这一结构性短板,为储能、分布式发电等灵活解决方案提供了确定性的巨大市场空间。
4.罗总:追问商业本质与落地挑战的“冷静派”
核心观点:需严格区分储能的经济性本质与稳定性需求;行业增长确定,但供给端“巨头修罗场”格局下,利润分配存疑,投资落地需精挑细选。
关键论据与逻辑:
厘清商业本质:强调储能的根本商业模式是“峰谷电价套利” ,其核心驱动力是经济性。这与保障电力“不间断”的稳定性需求(如数据中心备电)有本质区别,后者对价格敏感度低。两者市场逻辑不同。
警惕“供给端巨兽竞争”:系统集成环节已汇聚了宁德时代、比亚迪、阳光电源、特斯拉等全球顶尖玩家。行业增长(Beta)固然可观,但在如此激烈的竞争格局下,利润(Alpha)很可能被大幅摊薄。“所有巨头都翻倍”的假设不现实。
提出“需求定下限,供给定上限”法则:认为行业高景气度确保了相关公司市值下限不会太低,但个股能走多高,完全取决于其“供给端的独特壁垒”。相对而言,他更看好竞争格局稍好、技术壁垒更高的电芯和逆变器环节,而非门槛相对较低的集成环节。
投资方法论:建议通过持续、紧密地跟踪龙头公司的季度毛利率、净利率、存货周转率等高频财务指标,来实时验证行业竞争烈度的变化与企业护城河的稳固性,以此作为动态调整投资决策的依据。

Part3:小结综述
以下是笔者根据综合以上产业分析、投资人观点后的个人看法。读者可结合投资人观点,见仁见智。
锂电成长性确定,但赛道存在商业模式及竞争格局缺点,具体投资应仔细把握,产业龙头企业具备较高的护城河;
锂电2026年行业成长性确定,整体行业增速预估增长20-50%,具体增速业内有分歧,也可看做预期差;
固态电池产业化推进中,半固态电池产业化进程较快,硫化物路线是未来巨头可能选择的技术路线,生产难点还在攻克中;
锂电的部分细分,如逆变器等,技术门槛较低,在行业过去几年去产能后,25年数据重拾增长,尤其出口数据优秀,未来还是要关注提防行业产能增长过快导致的反噬;
AI+的投资机会可能更优,尤其北美因AI导致电力短缺,进而产生的电力设备投资机会;
笔者对锂电赛道投研不深,以上为个人浅显观点。
以上文章内容观点及版权,归属分享人、发言人个人所有,解释权归个人。以上观点仅为内部分享会讨论观点,不构成投资依据及建议。
本期内容到这,再次感谢上述分享人唐总,感谢全体参与成员及发表观点的资深投资人。
鹏友圈CapitalCircle 内部分享第3期,下期见!
「风险提示:本文企业投研结论系个人投资笔记,个人观点仅供参考,不构成投资建议。数据基于公开数据和行业及券商研究报告。市场有风险,决策需谨慎」
「版权声明:原创内容未经许可禁止转载,侵权必究。如需使用,请联系作者获取许可,并注明来源」
#新能源# #锂电产业# #人工智能# $宁德时代(SZ300750)$ $阳光电源(SZ300274)$ $亿纬锂能(SZ300014)$