
出品 | 子弹财经
作者 | 孟祥娜
编辑 | 胡芳洁
美编 | 邢静
审核 | 颂文
11月6日,科兴生物制药股份有限公司(以下简称“科兴制药”)正式向港交所递交招股书,拟于主板上市。这也是公司继2020年12月登陆科创板后,启动“A+H”双平台布局的关键一步。
提及科兴制药,市场常将其与“疫苗之王”科兴生物混淆——两者虽名称相近,但目前已无任何股权关联,业务领域更是截然不同。
科兴生物聚焦预防用疫苗领域,科兴制药则作为一家聚焦重组蛋白药物与微生态制剂的生物制药企业,核心业务集中于抗病毒、肿瘤等治疗领域。
但科兴制药的核心产品均已上市多年,近年来在国内集采降价与国际市场竞争加剧的双重压力下,增长动能持续减弱。
尽管公司曾尝试加大研发投入寻求突破,但受产品结构单一、增长乏力等因素影响,业绩一度陷入亏损。
今年以来,公司实控人邓学勤通过旗下科益医药减持A股股份累计套现超10亿元的操作,更引发市场关注与股价波动。
科兴制药能否顺利登陆港交所,通过“A+H”双平台布局破解发展瓶颈、打开融资新空间,仍有待市场检验。
提及科兴制药,不少人会自然联想到科兴生物。事实上,两者虽有着共同的历史源头,却早已完成彻底拆分,如今在股权、业务上无任何实质关联。
两者的同源起点可追溯至1989年——为推动“中国干扰素之父”侯云德院士研发的“干扰素 α1b”产业化,国内首个生物制药产业化平台“深圳科兴生物工程有限公司”正式成立,这是二者最初的共同母体。
同年,作为该平台核心产业化载体的深圳科兴生物制品公司成立,以干扰素生产产业基地的定位正式投入运营。
2001年起,受资本介入及股权重组影响,深圳科兴的资产与业务进入拆分阶段,最终分化为两家完全独立的企业。
其中,原深圳科兴的疫苗业务资产被单独剥离,后续逐步发展为2001年4月成立的北京科兴生物制品有限公司(即“科兴生物”)。
其业务聚焦预防用疫苗领域,核心产品包括甲肝疫苗、流感疫苗、新冠疫苗“克尔来福”等,新冠疫苗的成功使其跻身“疫苗之王”行列。
另一边,原深圳科兴旗下的治疗类生物药核心资产(包括干扰素、促红素等),通过股权重组与业务整合,注入山东科兴生物制品有限公司,这便是科兴制药的前身。
后续经多轮股权变更,包括2007年北大未名集团退出、邓学勤通过深圳正中集团接盘等,逐步发展为如今聚焦重组蛋白药物与微生态制剂,核心业务覆盖抗病毒、肿瘤等治疗领域的科兴制药。
2020年12月,科兴制药成功登陆A股科创板,成为国内重组蛋白药物领域的重要上市公司,实际控制人为邓学勤。

据公开报道,邓学勤从深圳大学毕业后进入深圳宝安建设局,从工程质量监督检验站副站长做起,逐步晋升至宝安区建设局副局长;26岁时辞去副局长职务,毅然“下海”经商,开启创业之路。
他的商业生涯始于地产领域:1998年与校友共创富通地产,凭借富通苑等标杆项目立足深圳地产圈;2003年成立正中集团,转向高端商业地产与产业园区运营,也为其跨界医药提供了重要支撑。
2005年起,正中集团开启多元化战略布局,投资并运营生物制药(科兴制药)、高分子材料(科泽新材)、高端金属材料(新美金属)、智慧冷链(禾美冷链)等多个新兴产业赛道,构建起跨领域协同发展的商业生态。
目前,邓学勤担任正中投资集团董事长兼总裁,同时兼任科兴制药董事长。2025年10月,邓学勤、文少贞夫妇以60亿身家位列《2025年胡润百富榜》榜单第1168位。

(图 / 2025年胡润百富榜)
在邓学勤的带领下,科兴制药来到了港交所的大门前,借助香港资本市场的国际化属性,拓宽海外融资渠道,加速海外市场布局,但公司面临的多重挑战仍不容忽视。
目前,科兴制药正处于传统核心产品增长遇瓶颈、盈利质量待提升、财务端承压的关键转型期,短期靠海外拓展与降本增效实现业绩修复,但长期发展仍面临多重挑战。
2020年-2023年,公司营收在12-13亿元区间徘徊,2022年至2023年,公司甚至出现了亏损,尤其是2023年,公司净亏损达1.9亿元。
2024年以后,公司营收逐步回升,2024年同比增长11.7%至14亿元,2025前三季度同比增长10.54%至11.48亿元。净利润也扭亏为盈,2024年、2025年前三季度,归母净利润分别为0.31亿元、1.11亿元。

(图 / Wind)
不过,这一轮业绩修复虽得益于海外市场增长与降本增效举措,但核心产品陷增长瓶颈、盈利质量欠佳等长期问题,尚未得到根本解决。
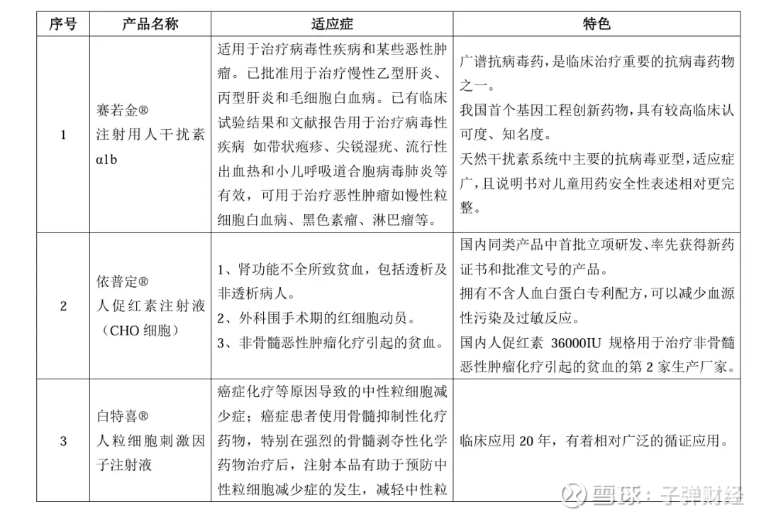
长期以来,公司90%左右的营收来自依普定(人促红素注射液)、赛若金(人干扰素α1b注射液)、白特喜(人粒细胞集落刺激因子注射液)和常乐康(酪酸梭菌二联活菌散/胶囊)这四款自主研发产品。2024年,这四款产品合计给公司贡献89%的收入。


(图 / 公司2024年财报)
但四大核心产品均为上市超过15年的“老药”,虽曾在各自领域创造辉煌,但如今面临增长见顶、集采降价与竞争加剧的多重挑战,四款产品收入已由2021年的12.77亿元减少至2024年的12.54亿元,这也正是公司近年来业绩波动的重要因素之一。
从盈利能力来看,公司的毛利率呈现逐年下滑的态势,由2022年的75.4%逐年降至2025年上半年的64.9%。
对此,科兴制药对「子弹财经」表示,公司持续推进管线建设构筑长期竞争力,并引进产品、提升产品组合的多样性,助力快速创造收益。同时,公司聚焦肿瘤、自身免疫性疾病及退行性疾病领域,以临床未被满足的需求为核心,布局创新药研发管线。
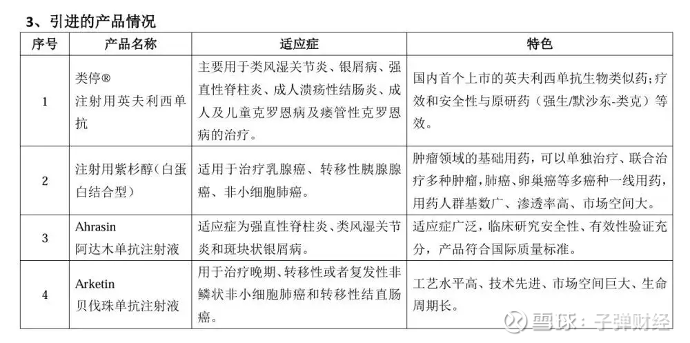
为突破业绩增长瓶颈,科兴制药引进了白蛋白紫杉醇、类停等重点产品。其中,白蛋白紫杉醇于2024年获欧盟委员会上市批准,迅速成为公司海外业务的核心增长引擎。
得益于此,2024年公司海外市场营收达2.24亿元,同比大幅增长62%,海外拓展成效初显。
引进产品虽增长强劲,但规模较小,白蛋白紫杉醇、类停营收占比仅为9.9%,尚未成为营收主力。

(图 / 公司公告)
另一方面,公司自2023年起持续压缩费用,到了2024年,研发费用同比大幅缩减51%至1.68亿元;销售费用5.97亿元,同比缩减13.4%。
公司的员工人数也由2022年末的1407人,减少至2025年6月末的971人,两年半时间减少了436人。

(图 / 公司招股书)
这种“收缩式”降本是否会影响公司的长期研发创新能力?对此,科兴制药对「子弹财经」表示,公司在全业务链条降本增效的同时,全面推动数字化建设,通过高智能手段、优化业务场景等方式,提高公司创新能力和竞争力。
综合来看,科兴制药2024年后虽凭借海外市场放量与降本增效实现营收回升、扭亏为盈,但四大传统产品的增长瓶颈问题,引进产品的规模局限,仍制约着公司长期发展。
除此以外,公司财务端的压力同样存在,流动性收紧、负债扩张等问题凸显。
截至2025年6月末,公司的资产负债率达49%,较2022年末的43%增加了6个百分点。这其中,银行借款从2022年末的9.93亿元增至2025年6月末的13.39亿元,现金及现金等价物从7.8亿元逐年降至4.46亿元。
受负债规模扩张及利率因素影响,公司财务成本持续攀升,利息费用由2022年的2631万元增长至2024年的4357万元,两年间增长66%。
随着负债扩张和财务成本上升,公司短期偿债能力也在下降。公司的流动比率(流动资产/流动负债)从2022年的2.6,降至2025年上半年的1.6。虽仍处于安全区间,但整体呈下滑趋势,短期偿债的“安全边际”在收窄。

(图 / 公司招股书)
对此,科兴制药对「子弹财经」表示,公司向港交所递交H股上市申请,主要系为深化「创新+国际化」战略,优化资本结构,通过国际资本市场实现融资渠道多元化等。
虽然公司面临多重压力,但赴港上市前夕,实控人邓学勤却进行了系列减持操作,引发市场关注。
2025年6月至11月,公司股东科益医药先后以集中竞价、大宗交易及询价转让的方式累计减持科兴制药3215.25万股,总套现金额约10.55亿元。

天眼查显示,科益医药由邓学勤夫妇100%持股,其中,邓学勤持股99.9901%,通过多次减持,邓学勤套现10.549亿元。

(图 / 天眼查)
通过多次减持后,科益医药的持股比例已由66.01%降至49.5%。截至11月末,邓学勤仍通过直接持股0.88%与间接控制49.50%股份的方式,合计掌握公司50.38%的表决权,仍为公司实控人。
目前,市场对此次减持存在“信心不足”与“战略安排”两种解读,此次减持的核心目的是否如部分观点所述,还是为了优化股权结构、为H股发行提供流通股份?
对此,科兴制药对「子弹财经」表示,股东减持主要是基于自身经营发展需要。控股股东、管理层及核心团队对公司未来发展充满信心。
实际上,科兴制药登陆科创板之际,公司高管及骨干员工便通过专项计划参与股票配售,后续通过合规减持获得了可观回报。
2020年,32名核心人员(含高管及骨干)通过长江财富设立“长江计划”,获配公司股票496.7530万股(占公开发行总量10%),认购金额1.1亿元、产生佣金55.46万元。
该部分股份于2021年12月14日解除限售,随后启动减持操作并于2022年全部完成;据2021年中报数据,彼时持股对应市值已达约1.84亿元,较初始成本实现明显增值。
综合来看,科兴制药的港股征程,注定是一场信心与实力的双重博弈。实控人的减持疑云与核心产品的增长困境,是其必须跨越的关口。此次赴港,既是寻求资金活水,更是对其战略转型成色的一次关键检验。
*文中题图及未署名配图来自:摄图网,基于VRF协议。