
出品 | 子弹财经
作者 | 李薇
编辑 | 蛋总
美编 | 倩倩
审核 | 颂文
2026年伊始,借助于资本市场的牛市行情,公募基金行业开启新一轮“开门红”。在此之前,多家基金公司于2025年末陆续宣布高管变动情况。
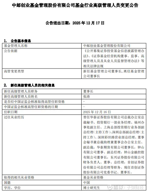
其中,中邮创业基金管理股份有限公司(以下简称“中邮基金”)在2025年12月下旬发布公告称,公司董事长毕劲松因年满退休,于当年12月16日正式离任;同日,首创证券党委书记、董事长张涛正式接任中邮基金董事长一职。
中邮基金由原中邮创业基金管理有限公司变更而来,成立于2006年5月,目前注册资本为3.04亿元,是一家成立超19年的公募基金公司。
2015年8月,中邮基金完成股份制改造,同年11月成为首家登陆新三板的公募基金公司,被外界称作“公募第一股”。不过,中邮基金的管理规模尚不足800亿元,远不及易方达基金、华夏基金等“万亿俱乐部”头部机构。
在业绩表现上,中邮基金2025年上半年的归母净利润为2703.96万元,同比增长116.34%。然而,中邮基金此前盈利规模从2020年的1.28亿元,直线滑落到2024年的598.74万元,尤其是2024年,盈利同比下滑91.6%。
客观来看,中邮基金目前面临三个发展挑战:规模增长与盈利下滑的矛盾、明星基金经理流失后的投研能力需提升以及创新产品有待加强。
新董事长张涛接棒之后,能否应对转型压力?如何带领中邮基金追赶上头部基金公司的发展步伐?
中邮基金在2025年末宣布迎来新任董事长,来自于大股东首创证券。核心高管变动之后,未来中邮基金将如何加强与股东方的战略协同,成为外界关注点。
「子弹财经」发现,中邮基金在宣布高管变动的前夕,其大股东首创证券已经完成人事变更。
2025年11月下旬,首创证券同时披露了董事长和总经理变更公告。其中,毕劲松因到龄退休,辞去公司所有职务。
同日,首创证券宣布,张涛当选为首创证券第二届董事会董事长,同时因工作安排调整,辞去公司总经理职务,新任命蒋青峰为公司总经理。
此后在2025年12月中旬,中邮基金发布的公告显示,原董事长毕劲松年满退休,张涛接任董事长一职。同日,中邮基金还发布关于取消监事会暨监事离任的公告。

(图 / 中邮基金变更董事长的公告(来源:中邮基金))
公开资料显示,新任董事长张涛出生于1972年,现年53岁,拥有博士研究生学历、正高级经济师职称。
张涛是一位深耕金融业20多年的资深老将,职业生涯横跨了证券、期货及综合金融等领域,却并不具备基金公司管理经验。
张涛曾任华泰证券总裁办公室总裁秘书、华泰期货董事长、钟山金控董事长、东兴证券总经理、首创证券总经理等职务,现任首创证券和中邮基金的董事长职务。
值得一提的是,中邮基金总经理张志名自2021年5月起任职,和张涛同样出自首创证券体系。
成立近20年的中邮基金,作为首创证券大资管板块的重要组成部分,本次“换帅”后的战略变革引发外界关注。张涛能否带领中邮基金提升规模增幅,需观察后续的业务扩张布局。
在发展定位上,中邮基金通常被业界称为券商系公募基金公司,源于其股权结构偏重于券商股东。
天眼查显示,中邮基金前三大股东分别是首创证券(持股46.37%)、中邮证券(持股28.61%)以及三井住友银行股份有限公司(持股23.68%)。

(图 / 中邮证券的核心股东持股情况(来源:天眼查))
中邮证券在2024年4月完成股权变更,原股东中国邮政集团将其持有的该公司28.61%股权转让给中邮证券,至此中邮证券成为中邮基金第二大股东。
此次调整后,中邮基金形成了双券商股东格局,对其提升渠道、投研等能力起到利好作用。
历经超过19年的成长历程,中邮基金当前的公募规模排名如何?产品布局上面临哪些挑战?
Wind数据显示,截至2025年12月末,中邮基金的公募管理规模为759.2亿元,同比增长22.64%,在公募基金公司之中排在第72位。
对比来看,行业前三名的基金公司管理规模分别是易方达基金25587.68亿元、华夏基金22642.88亿元和广发基金16231.59亿元。
相比这些“万亿俱乐部”的头部基金公司,中邮基金不足800亿元的规模体量,仍处于中小公募行列。

(图 / 中邮基金近十年管理规模(来源:Wind))
回顾中邮基金近十年的管理规模,最鼎盛时期是2016年3月,彼时管理规模达到729.81亿元。此后自2021年9月至2025年3月期间,中邮基金一直处于600亿元上下,直至2025年6月重返700亿元以上,回归十年前的巅峰水平。
从产品结构来看,中邮基金呈现出明显的重“固收+”特征,主要依赖于传统基金品类。
Wind显示,截至2025年末,中邮基金的债券型基金、混合型基金和股票型基金规模,分别是578.07亿元、139.94亿元和1.3亿元。其中,债券型基金的管理规模占比为76.14%。
对于多数基金投资者而言,最关心的问题是收益率。中邮基金管理规模最大的债券型基金,是否给出预期的投资回报?
「子弹财经」查询支付宝上的中邮基金热门产品,截至2026年1月14日,收益率排名靠前的均是混合型基金。
比如,中邮健康文娱灵活配置混合A的年化收益率为83.1%,中邮核心优势灵活配置混合A的年化收益率为74.29%。

(图 / 中邮基金的热门基金产品收益率(来源:支付宝App))
同时,中邮基金的债券类产品收益率偏低,支付宝展现其中低风险的短债产品收益率不到2%。更高收益的是混合型债券,比如中邮纯债恒利债券C,年化收益率达到10.30%。
整体来看,债券型基金在中邮基金的规模比重较大,但整体收益缺乏一定吸引力。
同时,从蚂蚁理财版块的社区发帖来看,尽管低风险的债券型产品收益率不如混合型产品,但投资者对其持续产生回报也保持乐观心态,能够吸引偏保守的投资人群。
「子弹财经」注意到,近两年,在基金行业持续火爆的ETF产品,成为兵家必争之地。据Choice测算,截至2025年12月底,ETF总规模达6.02万亿元,但中邮基金至今尚未有ETF产品,战略定位仍聚焦于“固收+”。
究其原因,或与监管规定的设立ETF准入门槛有关,包括资产管理规模、基金管理人被动指数投资经验、技术系统与合规人员等硬指标。
未来,中邮基金若有意向择机布局细分领域ETF,或需进一步提升投研能力、扩张权益类产品规模、改善资金状况等,以期达到设立ETF基金的准入要求。
下一步,中邮基金的“固收+”策略能否提升整体收益?今后有无设立ETF规划?权益类产品管理规模如何提升?「子弹财经」试图向中邮基金进一步了解,但截至发稿未获回复。
基金公司的品牌影响力和盈利表现,通常与其拥有的明星基金经理号召力密切关联。
近两年,公募基金行业的人才流失问题日渐突出,而中邮基金此前也出现类似情况,进而影响到业绩表现。
彼时在2013年至2015年期间,公司拥有多位明星基金经理,其中任泽松、邓立新与许进财这三人被称为“中邮三剑客”。在这三年,中邮基金的管理规模从200多亿元增至789亿元。
借助其早期的明星基金经理以及公司管理层面的发力,中邮基金成为“公募第一股”,于2025年11月成功在新三板上市。
不过,早期的基金经理投资风格偏激进,在实现管理规模快速增长的同时,也为后续业绩下滑埋下了隐患。
回顾中邮基金的发展史,据上海证券报此前报道,其基金经理任泽松在2012年担任中邮战略新兴产业基金的基金经理,2013年以80.38%的收益率获得偏股型基金年度冠军,任泽松因此被称为“80后公募一哥”。
然而,任泽松管理的中邮战略新兴产业基金,此后因重仓押注乐视网、尔康制药、宣亚国际等导致“踩雷”,造成巨额亏损后在2018年离开了中邮基金。
伴随着创造业绩巅峰的多位“老将”接连离任,中邮基金的现任基金经理大多是中生代和新生代。
从Wind披露情况来看,中邮基金目前共有24位基金经理。其中,任职基金经理年限超过10年的有3位,年限不足5年的有15位。此外,3位基金经理在2025年9月后刚任职。

(图 / 中邮基金截至2025年末的基金经理情况(来源:Wind))
在现有的基金经理之中,曹思的任职时间最长,达到11.62年。她管理的基金产品中,截至2025年1月14日,“中邮核心科技创新”的年化回报最高,达到5.31%。而“中邮专精特新一年持有C”的年化回报最低,仅为1.41%。

(图 / 任职最长基金经理曹思的在管基金(来源:Wind))
客观来看,曹思管理的基金产品规模合计不超过10亿元,而当年任泽松管理的单只产品规模就超百亿,可见彼此间的差距之大。
在整体盈利表现方面,中邮基金也并非持续上涨,呈现出规模与盈利之间反向变动的特征。
2025年上半年,中邮基金实现营收1.69亿元,同比微降0.53%;归母净利润达到2703.96万元,同比增长116.34%。不过,扣非归母净利润仅为1177.2万元,同比下降7.7%。
回顾2020年至2024年,中邮基金的营收分别为5.18亿元、5.24亿元、5.14亿元、4.69亿元和3.49亿元,同比增速分别为5.7%、1.25%、-2.01%、-8.66%和-25.72%。
中邮基金在2020年的归母净利润为1.28亿元,成为过去五年盈利规模最高的一年。但此后四年的归母净利润持续下滑,分别为0.98亿元、0.63亿元、0.71亿元和598.74万元。
尤其是2024年的归母净利润仅为598.74万元,同比暴跌91.6%。2024年报解释称,一方面由于产品费率下降,另一方面是其子公司首誉光控净利润亏损5368万元,进而对母公司的利润造成冲击。

鉴于此,今后能否提升盈利规模、新生代基金经理如何获得投资者信任、如何缩减与头部基金公司之间的差距?「子弹财经」尝试向中邮基金进一步了解,但截至发稿暂未有回应。
成立近20年的中邮基金,目前面临盈利增长压力、创新产品需加强以及新生代基金经理投研能力有待提升等三大挑战。这些是新任董事长张涛亟待解决的问题,他上任后能否交出让投资者满意的经营答卷,「子弹财经」将持续关注。
*文中题图来自:摄图网,基于VRF协议。