$横店东磁(SZ002056)$ 以下截图为8.23号的投资者管理信息和10.28号的投资者管理信息。 大家可以看下公司的用词:
8月23号:上半年实现收入 23.71 亿元,同比略有增长,磁材出货10.73 万吨,出货结构更优化。在新能源汽车、AI 服务器等市场拓展成效明显。

10月28日:3季度,磁材器件实现收入约 37 亿,同比实现两位数增长,出货超16万吨,出货结构持续优化。在新能源汽车的车载充电机 OBC、充电桩充电模块、热管理系统,AI 服务器用PSU电源、二次模块电源等领域出货高速增长,器件板块芯片电感和纳米晶电感等出货也实现了高速增长。

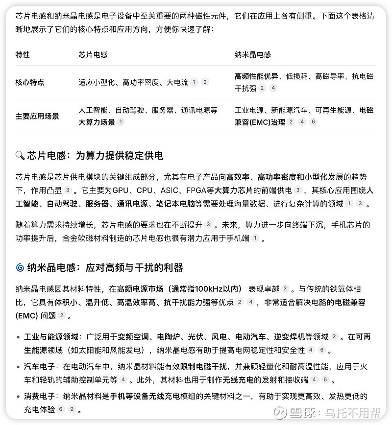
先看用词;前3季度对比半年报,磁材器件出货持续优化。在新能源汽车和AI服务器市场中非常明确的列举出了对应的应用场景;而且特别指出芯片电感和纳米晶电感实现了高速增长。这是在半年报没有提及的。大家可以看下这两样的应用场景。

根据这两次的记录表,可以大致推算出,半年报对应每吨销售价约2.2W(23.71亿/10.73万吨); 第3季度磁材器件销售额:37亿-23.71亿=13.29亿; 出货:16万吨-10.73万吨=5.27万吨;每吨约:13.29亿/5.27万吨=2.5万/吨; 每吨价值明显提高(2.5万-2.2万)=0.3万。
半年报中提及公司具备年产 29 万吨磁性材料生产能力,未来随时下游需求的不断提高,以及每吨毛利的提升,公司又是全市场唯一的龙头,叠加光伏反转,锂电出货增加,按现价,今年的股息率就已达到4% ;结合良好的现金流,感觉是一只未被市场认可的好公司。
随时新能源汽车和ai服务器用源、芯片电感和纳米晶电感的高速增长,将为公司带来想象力。