西门_King
2026-03-31 19:36
· 江苏
$阿特斯(SH688472)$
阿特斯
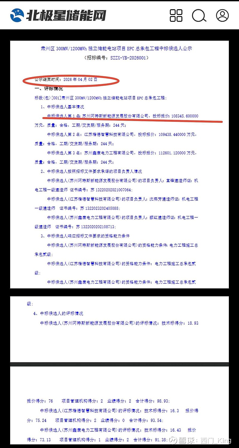
中标10.83亿储能项目,第一候选方,4月2号公示结束,这么大项目,看公司会不会公告