原文链接:网页链接
作者:多空记
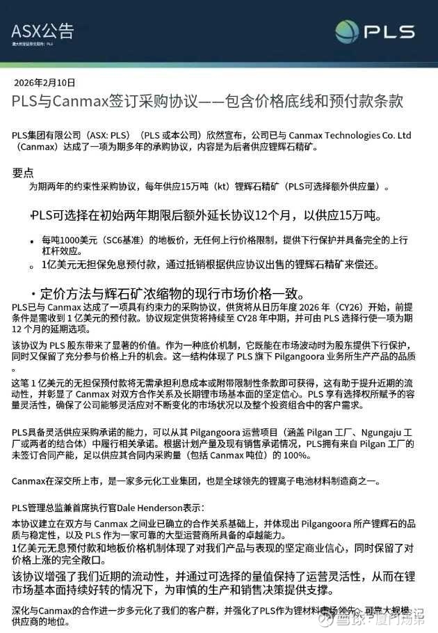
今日,皮尔巴拉公布了与天华科技签订了战略合作协议!

从整个供应协议来看,几个关键点我们罗列出来分析:
1)合作期限2年,后面可以延续12个月
2)价格有底限1000美金,而没有上限!
3)提前预付1亿美金,而且无需担保!
从整个协议来看,天华是担心的供给,所以签订的是缴纳保证金的保供合同。而且这个时间是2年,也就是2年内,他们偏向供应偏紧!
其次,价格底限1000美金,而皮尔巴拉的矿出来基本上是5.5%的精矿!核算成本8.8万元/吨!
也就是,锁定了低价,而上限是没有的,跟随市场价格!
从这些信号来看,天华的担忧是市场的供应不稳定,而不是价格的问题!同时,他们给了2年的保价!那么他们给这个报价的底气是什么呢??
我们看到:
宁德时代在2025年10月宣布斥资超26亿元入股天华新能,交易完成后将持有公司13.54%的股份,成为第二大股东,并承诺18个月内不减持;同时,宁德时代还持