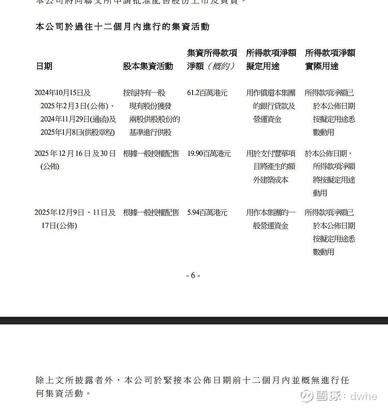
$高山企业(00616)$ 重去年12月至今短短不夠2個月公司再一次配股集資 上周五的配股竟然以溢價向承配人配售 意味著承配人對公司的未來發展信心十足
今次集資額達到3600多萬 配售股票高達一億 本月同時也通過公司改名為 (“財富鏈”) 相信交易完成后將會有更清晰的公告及公司未來發展的路向.
12月公司更自願性公告與富途/FUTU籌組合營公司 (MOU) 雖然未見公司有正式合同簽約公告 相信作為富途/FUTU一間納斯達克上市的千億市值公司也不會兒戲, 本人認為是不同地區交易所的法律有所不同 導致公告延誤.

