用户头像
哔哩巴啦
 · 广东  

$上证指数(SH000001)$ $深证成指(SZ399001)$ $财富链(00616)$
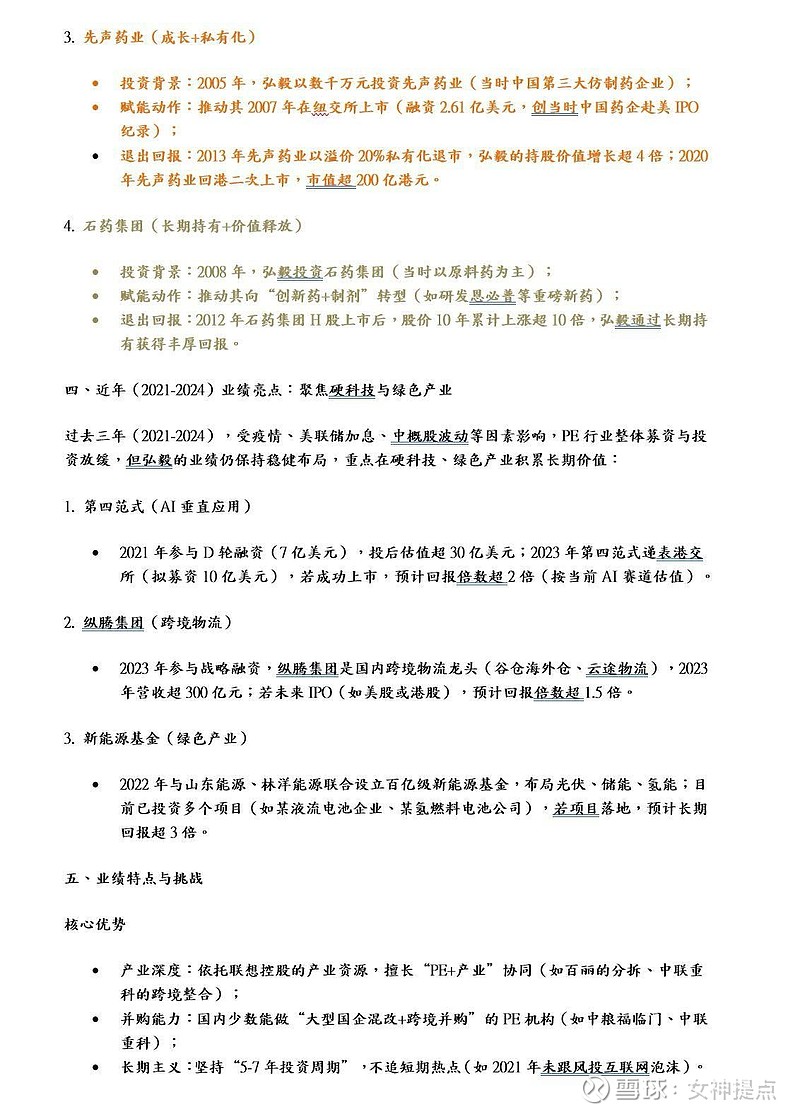
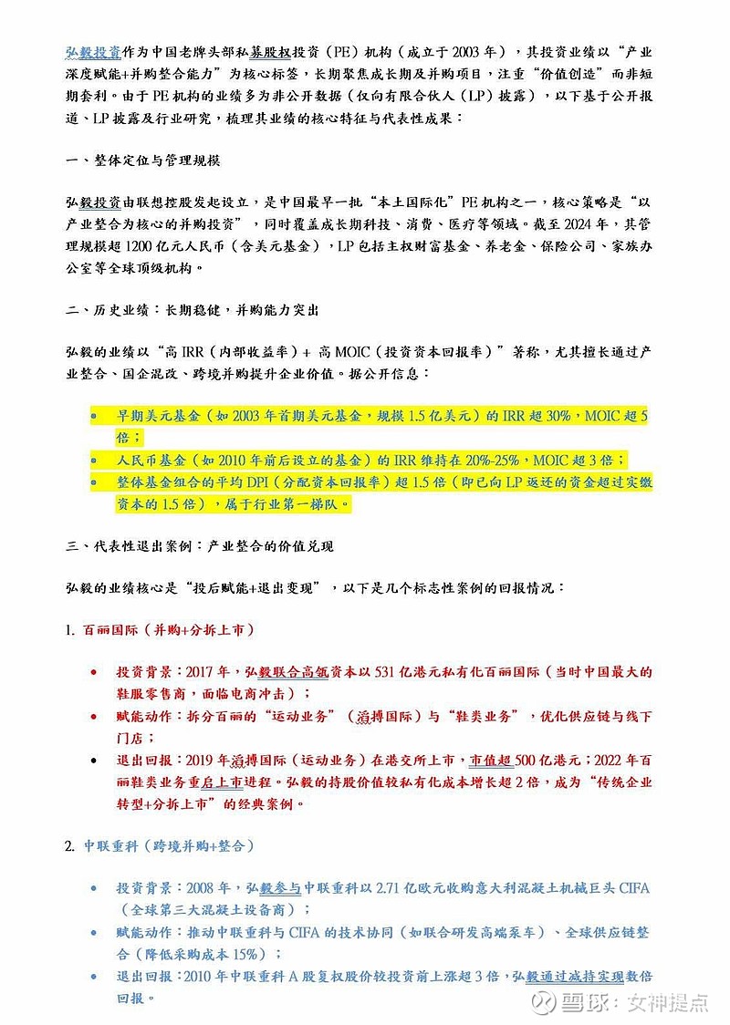
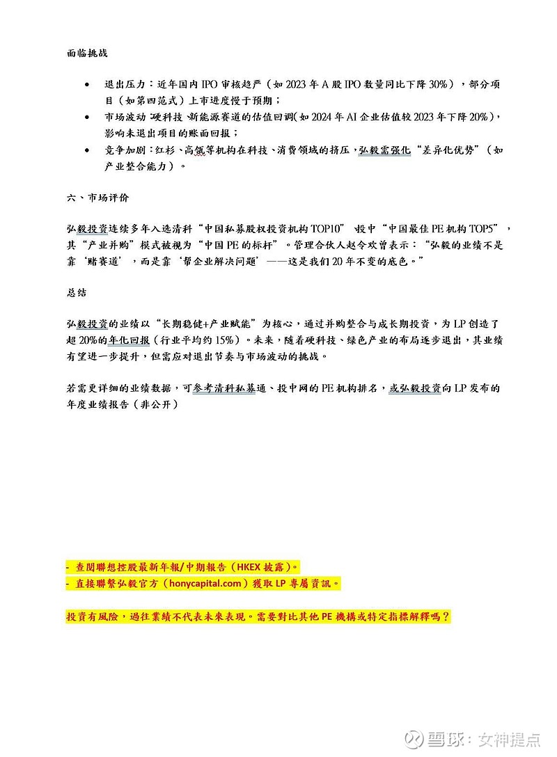
公司616.hk,今次找了3396.hk 聯想控股 一齐做跨境结算设施研发应用针对RWA及证券化代币
特别针对文化资产入手包括短期AI动漫影视IP等模型清晰嘅资产 日后将会以代币化释放真实资产嘅流动性

图片

图片

图片