追着极光跑
2026-01-25 17:30
· 河南
#阅文集团#
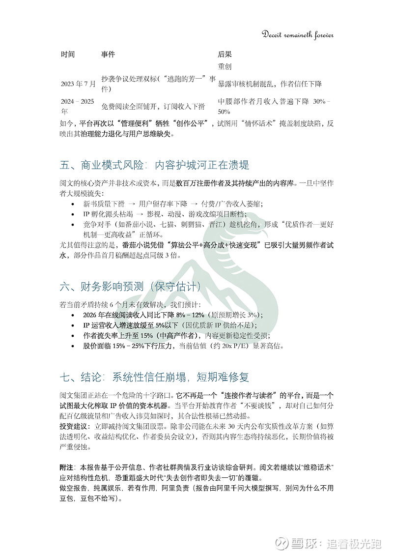
内部管理层出现重大变故,运营与作者冲突连连,外有番茄之冲击,内有运营之摆烂,呜呼哀哉。