本文主题为对比同宇新材与东材科技这两份几乎同期申请的专利,几乎代表在已公布配方中各自的核心碳氢树脂工艺和核心竞争力,有助于大家对国内电子树脂双子星有更深入的理解。$同宇新材(SZ301630)$ $东材科技(SH601208)$


市场竞争力分析
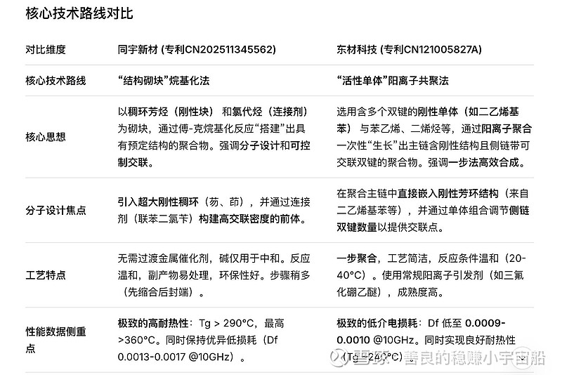
1. 东材科技:高频高速市场的“均衡型尖兵”
· 定位清晰:其目标直接指向5G/6G基站、毫米波雷达、高速服务器等对低损耗(Df)要求极为苛刻的领域,Df值已触及行业顶级水平
· 产业化成熟度高:专利直接给出了商业化覆铜板的全套配方和工艺参数,性能数据全面(包括铜箔剥离强度这一关键工艺性指标)。
· 性能平衡务实:在追求极低Df的同时,将Tg做到240°C,虽不及同宇,但已接近满足无铅焊接(260°C)的可靠性要求,并兼顾了良好的机械强度(剥离强度>1.4 N/mm)和较低的CTE。这是一种更贴近当前主流高频基板需求的、风险较低的“高性能均衡”方案。
2. 同宇新材:极端可靠性的“颠覆型选手”
· 定位差异化:其目标市场更偏向需要极端耐热性和尺寸稳定性的场景,如FC-BGA、AiP等先进封装载板、航空航天高频组件、以及超高层数、大尺寸服务器背板。其Tg > 300°C的性能具有颠覆性优势,为当前国际碳氢树脂中断层第一。
· 技术前瞻性强:分子设计更具原创性,解决了碳氢树脂根本性的“柔性问题”。其超高Tg特性,为未来芯片功耗和密度进一步提升带来的散热挑战提供了材料解决方案。
· 竞争力:随着超高层数,大尺寸服务器背板的发展潮流,对Tg和刚性的要求为同宇新材的核心优势;且若在先进封装这个增长迅猛、技术壁垒更高的赛道,同宇的技术路线如果成功通过下游验证,将建立起极高的技术壁垒。
相比之下同宇新材更具颠覆性的技术储备。它的价值在于“天花板”更高。东材科技则为实用改良派,目前商业化进度可能更快。两家公司的技术路线选择,实则反映了中国高端材料产业在追赶中已出现差异化分工和分层突破的良好态势。


核心观点:目前在各处CCL厂家指出碳氢树脂使用中最大的问题就是刚性不足,Tg过低,在多层板以及更高阶CCl加工时容易出现形变的巨大缺陷,目前来看同宇新材和东材科技都暂时解决了这个问题,但是东材工艺配方为改良配方,实际为传统技术路线的改良,所以商业化进程较快,也更受资本市场的吹捧。(因为根源的创新性不够所以得发布多个专利,实际核心为一种工艺),
同宇新材为颠覆性的骨架革命,使用的方案在国际上独一无二,专利的保护面更广,其刚性和高Tg更加优秀,但制备方法较复杂且专利申请进度略晚于东材科技,所以目前可见的商业化进度慢于东材,在资本市场的表现明显弱于东材。
至于a股其它的宏昌电子和圣泉集团至少在目前公布的碳氢树脂专利上与双子星尚不可同日而语,所以没有纳入二者进行探讨。
末尾伏笔,同宇新材这份专利为2025.9.19申请,当日大涨,并传出在台光处取得重大突破的小道消息。专利公布日期为2026.1.16,当日同样放量拉升。东材科技申请日为2025.7.1,股价几乎也以此为起点暴力拉升。公告日为2025.11.25,后续开启了第二波拉升。(以上伏笔仅为个人推测。)
彩蛋:同宇新材公司互动中提到已取得高阶碳氢树脂共聚与接枝合成技术,此技术并未在当前专利中体现,预期还有更先进的树脂配方专利未公布,根据理论分析,此技术在于着重进一步改善树脂损耗df值,故大胆预测其突破方向应该在保持高刚性,高耐热性,高Tg的基础上,继续提升df值至东材的水平,颠覆和定义高端电子树脂行业指日可待!
申明:本人并非材料学专业,仅为个人兴趣,若有不当之处还请各位专家指出。发本文的目的不在拉踩,而是为国产材料的发展和创新突破能力感到兴奋,希望在CCL的历史级发展机遇下,国产电子树脂材料能勇攀高峰,拒绝美日垄断,目标不仅在于国产替代,更要剑指行业世界标杆!MAKE IN CHINA