$国力电子(SH688103)$ 最近国力随市场调整不小,总有人认为其下游缺乏爆款应用,诟病其成长速度较慢。诚然,过去几年,国力经历了发展的阵痛,利润大幅下滑,但是在2025年公司已经迎来了发展的转折点,营收利润重回高速增长,更重要的是,公司过去几年在研发上的敢于亮剑,和多年的技术积淀,练就了公司必将笑傲江湖的“独孤九剑”—速调管。去年CEPC落空后,很多人认为速调管长期有想象力,短期看不到爆发的空间而失望离开。从发展的角度看,竞争格局和护城河决定了产品的生命周期和企业成长的确定性,那毫无疑问,目前国力的速调管效率全球最高,技术壁垒极高,竞争格局极好,对于公司下游的众多应用行业,往往都是非标配套研发,一旦定型量产,这个先发优势往往不会轻易更改,具有极强的粘性。
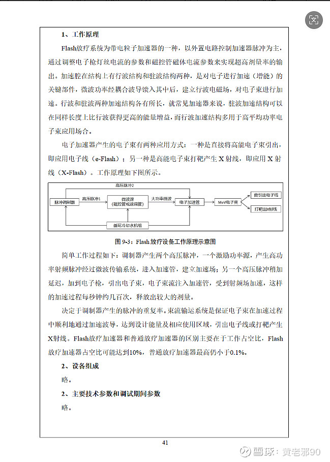
核聚变市场空间巨大,但仍需时间,很多人认为其还在概念阶段,但未来想象空间巨大。其实还有一个民品领域也即将放量,想象空间就不小,就是中玖闪光的闪疗设备,跨时代的医疗器械产品。
中玖闪光的产品进展:
2025年3月,e-Flash在四川大学华西医院、四川省肿瘤医院等多家医疗机构启动多中心临床试验。
2025年9月,完成5例临床预试验,患者随访反馈良好(未出现三级以上不良反应),预试验圆满结束。
2026年3月,预试验随访期已达5个月,技术团队正按计划筹备正式临床试验(扩大病例数)。
注册与上市规划:
企业(中玖闪光)明确表示,e-Flash有望在2026年底完成产品注册(基于预试验结果及后续正式试验数据)。
结合医疗器械注册流程(技术审评约3-6个月、行政审批约20个工作日),若正式试验顺利,2027年可完成注册并进入临床应用。
更加重磅的产品:
X-Flash是高能X射线FLASH放疗设备,针对深层肿瘤(如肺癌、肝癌)设计,技术难度更高。其产业化进程晚于e-Flash,具体时间节点如下:
型式检验与临床试验准备:
2026年农历春节前,X-Flash完成医疗器械型式检验(证明设计定型与关键技术指标符合国家要求),取得进入临床试验的法定资格。
企业计划2027年启动X-Flash的多中心临床试验(需完成病例招募、数据收集与分析)。
注册与上市预期:
临床试验需持续1-2年(取决于病例数及数据质量),若进展顺利,2028-2029年可完成注册并量产上市。
根据中玖闪光此前给生态环境厅的环境影响报告,二期项目将建设100台的产能,年需要100根速调管。因为闪疗需要的是高功率速调管,价格应该在300万一根以上,营收在3个亿以上,如果以后扩产,需求量会更大,毕竟闪疗技术将是对传统的直线电子加速器是一次降维打击。

