昨夜最新消息汇总,昨夜市场又是暴雷不断,共有2家公司被立案,1家公司确定退市,1家公司被ST,以下是详情大家注意避雷。
昨夜被立案的2家公司分别是:
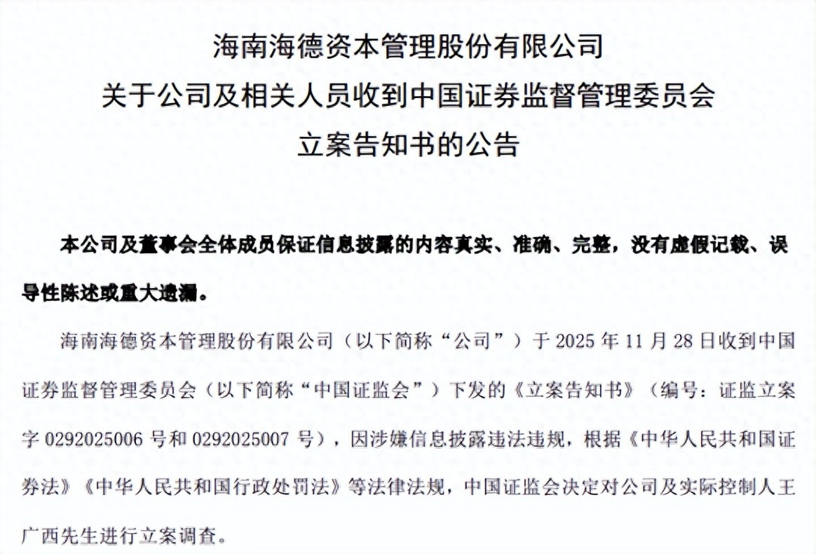
1、海德股份
因涉嫌信息披露违法违规公司被立案调查,同时实控人王广西也被立案调查。海德股份是一家海南的民营企业,所属行业为多元金融,公司的主营业务是科技清收个贷不良服务业务、机构困境资管业务、优质资产管理业务。据公司披露本次被立案可能与其非经营性资金占用有关,但具体情况还要等待调查结果。
值得注意的是,海德股份的实控人和永泰能源的实控人都是王广西,海德资本管理股份有限公司是海伦哲的第一大股东,因此海德股份的实控人被立案这两家公司都发布了相关公告。

2、天风证券
因为涉嫌信息披露违法违规、违法提供融资被立案调查。天风证券是一家湖北的国资企业,实控人为湖北省财政厅。本次被立案或与2022年年报中披露的原大股东当代集团资金占用事项有所关联。

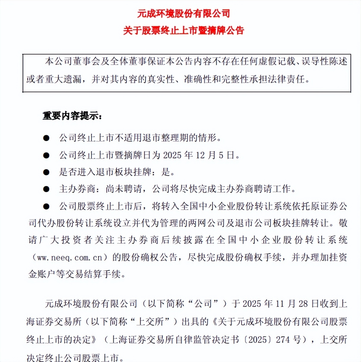
昨夜公告退市的1家公司是*ST元成。
*ST元成,原名元成环境,所属行业为基础建设,公司是一家位于浙江的民营企业。其被退市的主要原因为财务造假触犯重大违法退市。其 2020 - 2022 年在实控人指使下,通过虚增项目成本和产值等方式,累计虚增营收超 2 亿元、利润总额超 5000 万元,还在 2022 在非公开发行股票时引用虚假财务数据,构成欺诈发行。

昨夜被ST的公司是远大智能。
远大智能是一家位于辽宁的民营企业,所属行业为专用设备,主营业务是客梯、自动扶梯、自动人行道及配套件的产品研发、生产、销售及整机产品的安装和维保业务。
它早在2024年4月就被立案调查了,原因是涉嫌信息披露违法违规,本次被ST就是这次调查的结果。调查结果显示公司2019年到2021年连续三年存在财务造假。
