中商情报网讯:技术革命正以海洋经济为关键引擎,重塑产业发展范式。在此进程中,海洋生物医药等前沿领域的创新成果,正将经济增长的根本动力从依赖传统资源要素,彻底转变为依靠科技创新。
一、产业链
海洋生物医药产业链上游为原材料,主要包括海洋生物、海洋生物毒素;中游为海洋生物医药制造,主要包括海洋药物制造、海洋功能性食品制造、海洋生物制品制造、其他生物制品制造;下游为销售渠道,主要包括药店、医疗机构、科研机构、第三方实验室、电商平台。

资料来源:中商产业研究院整理
二、上游分析
1.海洋渔业
2024年实现增加值4880亿元,比上年增长4.0%。海洋渔业现代化建设加快推进,养捕结构进一步优化,水产种业振兴和深远海养殖促进水产品消费升级,“互联网+设施渔业”助力海水养殖不断向绿色化、智能化转型,海洋水产品稳产保供能力持续提高。中商产业研究院分析师预测,2025年我国海洋渔业将达5070亿元。

数据来源:自然资源部、中商产业研究院整理
2.海洋捕捞
中国捕捞渔业产量连续多年全球第一,并大力建设“海洋牧场”,中国海洋捕捞产量也稳定增长。中商产业研究院发布的《2025-2030年中国海洋渔业深度分析及产业发展风险研究预测报告》显示,2024年中国海洋捕捞产量达962.32万吨,同比增长0.5%。中商产业研究院分析师预测,2025年中国海洋捕捞产量将达964万吨。

数据来源:农业农村部、中商产业研究院整理
3.海水养殖
中商产业研究院发布的《2025-2030年中国海洋渔业深度分析及产业发展风险研究预测报告》显示,2024年中国海水养殖面积2240.06千公顷,同比增长1.14%。中商产业研究院分析师预测,2025年中国海水养殖面积将达2313千公顷。

数据来源:农业农村部、中商产业研究院整理
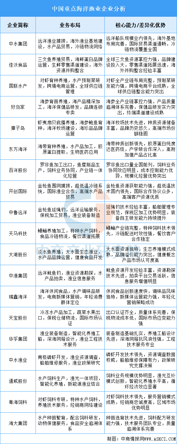
4.海洋渔业企业布局
行业正经历从近海捕捞向远洋渔业、生态养殖和精深加工转型,技术竞争聚焦海洋牧场、智能化养殖和冷链物流建设,产业链从传统捕捞向育苗、加工、销售一体化延伸。中水集团以远洋渔业布局主导市场;好当家借海参全产业链巩固地位;国联水产依托对虾业务实现全球化经营。

资料来源:中商产业研究院整理
三、中游分析
1.市场规模
随着深海科技突破和生物技术发展,中国海洋生物医药市场规模逐渐扩大。中商产业研究院发布的《2025-2030年中国海洋生物医药产业深度研究及发展前景投资预测分析报告》显示,中国海洋生物医药市场规模从2020年的185亿元增至2024年的331亿元,年均复合增长率达15.65%。中商产业研究院分析师预测,2025年中国海洋生物医药市场规模将达到397亿元。

数据来源:中商产业研究院整理
2.增加值
我国海洋药物研发和生物制品开发持续推进,海洋药物和生物制品业保持平稳发展。中商产业研究院发布的《2025-2030年中国海洋生物医药产业深度研究及发展前景投资预测分析报告》显示,2024年,中国海洋药物和生物制品业全年实现增加值781亿元,比上年增长1.9%。中商产业研究院分析师预测,2025年中国海洋药物和生物制品业增加值将达到797亿元。

数据来源:自然资源部、中商产业研究院整理
3.区域分布情况
中国海洋生物医药产业呈现区域化、差异化发展格局:环渤海地区依托科研机构与政策支持,聚焦研发与中试;长三角依托国际化集群实现高效产业化;珠三角以创新驱动基因工程与高端生物技术;海峡西岸发挥资源优势深耕特色提取物与保健品。各区域协同推动海洋资源向医药、健康产品转化,形成从基础研究到产业化的完整链条。

资料来源:中商产业研究院整理
4.企业潜力排行
2025年中国海洋生物医药行业最具发展潜力企业TOP10覆盖山东、广东、浙江、福建、辽宁、海南和上海等沿海省市,涵盖抗肿瘤药物、基因工程疫苗、氨糖、胶原蛋白、医用材料及神经退行性疾病药物等多个领域。青岛海尔生物医疗和华大海洋凭借集团资源和技术优势领跑,浙江诚意药业和迪沙药业在细分市场占据高份额,深圳海王生物和厦门蓝湾科技依托资本与专利技术快速成长,烟台绿叶制药和大连医诺生物聚焦国际化研发与成本控制,澳海生物和上海绿谷制药则分别受益于海南自贸港政策及国家新药专项支持。整体来看,政策红利、技术突破(如基因编辑、多糖提取)和区域产业集群(如粤港澳大湾区、山东蓝色经济区)是行业发展的核心驱动力,未来海洋创新药和高端医用材料将成为竞争焦点。

资料来源:中商产业研究院整理
5.相关上市企业分析
目前,中国海洋生物医药相关A股上市企业数量较少。其中,山东省共3家,数量最多。广东省和浙江省均为2家,并列第二。

资料来源:中商产业研究院整理
四、下游分析
1.医疗卫生机构
截至2024年末,全国共有医疗卫生机构109.2万个,其中医院3.9万个,在医院中有公立医院1.2万个,民营医院2.7万个;基层医疗卫生机构104.0万个,其中乡镇卫生院3.3万个,社区卫生服务中心(站)3.7万个,门诊部(所)39.8万个,村卫生室57.1万个;专业公共卫生机构9217个(不含卫生监督所、中心),其中疾病预防控制中心3429个。

数据来源:中商产业研究院整理
2.互联网医疗
海洋生物医药与互联网医疗的协同发展,正为现代医疗健康产业开辟新的路径。截至2025年6月,我国互联网医疗用户规模达3.93亿人,占网民整体的35.0%。

数据来源:CNNIC、中商产业研究院整理