Southsky
2026-03-13 23:16
· 上海
$高争民爆(SZ002827)$
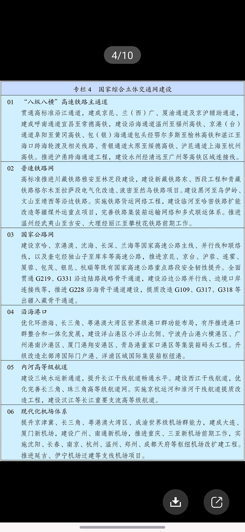
雅下水电站+川藏铁路+新藏铁路+滇藏铁路+潜在建设的拉林铁路复线,这几个超级工程就足以保证
高争民爆
未来5年业绩保持高增长。