
浙江曲速这个名字,其实并不是第一次出现在资本市场面前,它的运作轨迹,像极了一场有预谋的接力。
曲速的第一棒出现在 2021年:据媒体报道,$好利科技(SZ002729)$ 曾在2021年8月谋划收购曲速不低于51%股权,重点开发数据中心领域的GPU芯片和智能驾驶领域的ADAS芯片,意图通过资本并购快速整合并推进其类GPU(VPU)和加速卡业务的商业化落地。
不过,对赌约定两年内完成GPU芯片和ADAS芯片等新型产品量产时间将近过半的背景下,好利科技2023年3月以降低投资风险为由宣布将其持有的合肥曲速股权由50.05%降为18.23%。与之相对应的,是好利科技期间显著的股价涨幅。
第二棒,便是这次$旋极信息(SZ300324)$ 的入股。旋极以“1亿元增资+2亿元购股”共计3亿元的代价,换取了市场估值水平的明显增长。
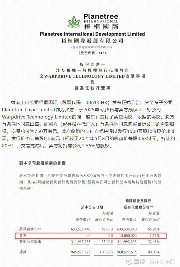
第三棒,2025年5月8日,就在旋极发布对赌达成公告的前夕,港股小盘公司梧桐国际通过其全资子公司Planetree Lavie Limited,从戴斌手上买走了曲速业务配套公司(Warpdrive Technologyv Limited)的全部股份,并以此将自己包装成进入 AI 芯片产业链的桥头堡。梧桐国际通过发行1500万股代价股的方式完成交易,也点燃自己“港股小盘+AI”故事的想象空间。


如果把这三段资本动作放在一起看,倒是可以看出曲速逢迎资本运作的三层逻辑:一是一鱼多吃,先引产业资本入局,再通过对赌条款博一次机构资本,最后还能跟小盘港股搞搞暧昧,讲点商业故事。
二是以资本故事推动技术展示,当企业能在对赌期内推出样机或产品,资本便把“交卷”包装成证明,从而在短期内带动市场与舆论;
三是链上协同与配套嫁接——梧桐收购的并非曲速主业本身,而是配套服务与供应链公司,产业链上下游的资本化操作也是资本玩家的常见手法。