老牛放牧
2025-11-18 15:44
· 广东
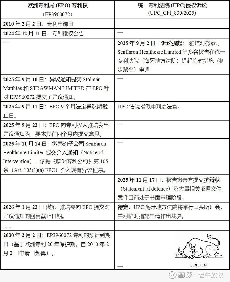
$微泰医疗-B(02235)$
与
雅培
的关于072专利的诉讼,微泰方昨晚在UPC提交抗辩了,专利异议也及时提交了,接下来就是双手合十、等待结果了🙏