
来源丨LiveReport大数据
招股书丨点击文末“阅读原文”
2025年9月16日,暖哇科技首次向港交所递交招股书,拟在香港主板上市,联席保荐人为摩根大通、汇丰银行。公司是中国保险业最大的独立AI科技公司,2024年收入9.44亿元,净亏损1.55亿元,毛利率49.84%。
LiveReport获悉,暖哇洞察科技有限公司NOVA INSIGHT TECHNOLOGY LIMITED(简称“暖哇科技”)于2025年9月16日在港交所递交上市申请,拟在香港主板上市。这是该公司第1次递表。
公司是中国保险行业首屈一指的具备全栈风险分析能力的AI科技公司,提供AI技术为保险交易全生命周期赋能,并特别专注于两个关键分部-承保流程及理赔管理流程。
根据弗若斯特沙利文报告,以2024年处理的保险案件数量计,公司是中国保险业最大的独立AI科技公司,以2024年收入计,公司为中国健康险行业具备全栈风险分析能力的最大的AI科技公司。

公司于保险交易全生命周期提供AI解决方案,同时专注于两个关键业务板块,提供两款聚焦保险的解决方案,即AI承保解决方案及AI理赔解决方案。通过将AI智能体整合至产品中,公司为保险公司提供端到端的业务赋能,涵盖用户运营、承保风险评估到理赔管理、用户服务及其他方面。

得益于公司行业领先的大语言模型,公司的多智能体系统阿拉莫斯及罗布泊提供同行最佳的AI承保及AI理赔解决方案,赋能保险公司以更高的经营效率推出创新的健康险产品、与客户更有效的互动并提供增值健康管理服务。

截至2024年12月31日,公司的解决方案已累计被90家保险公司采用,其中包括按2024年保费收入计算中国前十大保险公司中的八家。截至2025年6月30日,公司已累计执行204.3百万例承保审查及理赔调查案件,并服务超过41.0百万名保险公司的承保及理赔客户。自成立以来截至2025年6月30日,公司亦累计促成缴纳首年保费累计人民币107亿元。
财务业绩
截至2024年12月31日止3个年度、2024年及2025年前6个月:
收入分别约为人民币3.45亿、6.55亿、9.44亿、4.27亿、4.31亿,2025年前6月同比+1.01%;
毛利分别约为人民币1.99亿、3.82亿、4.70亿、2.24亿、2.20亿,2025年前6月同比-1.83%;
研发分别约为人民币-0.68亿、-0.69亿、-0.94亿、-0.44亿、-0.34亿,2025年前6月同比-23.05%;
净利分别约为人民币-2.23亿、-2.40亿、-1.55亿、-1.45亿、-1.00亿,2025年前6月同比-30.91%;
毛利率分别约为57.69%、58.29%、49.84%、52.47%、50.99%;
研发费用率分别约为19.74%、10.58%、9.96%、10.35%、7.88%;
净利率分别约为-64.67%、-36.64%、-16.45%、-33.87%、-23.17%。

行业情况
根据弗若斯特沙利文(Frost & Sullivan)的报告,于2024年,中国保险AI科技的总可触及市场规模(涵盖于AI承保解决方案与AI理赔解决方案应用AI科技产生的收入机会)达人民币7,468亿元,预计于2029年将达人民币13,538亿元,2024至2029年复合年增长率为12.6%。

根据弗若斯特沙利文报告,公司是中国保险业中最大的独立AI科技公司,也是中国健康险行业中具备全栈风险分析能力的最大的AI科技公司。


可比公司

董事高管
董事会将由七名董事组成,包括两名执行董事、两名非执行董事及三名独立非执行董事。

主要股东
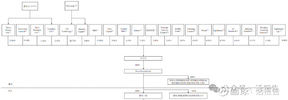
IPO前,公司的股东架构中:
卢先生通过Nova Flower Ltd.、Nova Seed Limited、Nova Mountain Ltd、LongHao Ltd.分别持股13.80%、10.10%、2.43%、2.43%,并在ZA Technology拥有权益,合计持股31.65%;
众安在线(6060.HK)通过ZA Technology、Absolute Capital合计持股31.65%;
沈南鹏控制的红杉中国持股15.90%;
益联投资持股5.01%;
其他股东还包括Central Pin、Liberty、梁溪科创、联想集团(0992.HK)旗下Ultimate Lenovo Limited、韩国友利金融(WF.US/316140.KS)旗下KTBN Fund以及Woori、Glenunga Limited、Lighthouse、Z1 Insurtech、Shixiang Founders、Fountain Insurtech Limited、Lighthouse cap等。

公司上市前经历了多轮融资,累计融资约合5.6亿元人民币。在2024年9月的B轮最新融资中,每股成本为2.18美元,对应公司的上市前估值约为4.87亿美元(38亿港元)。

中介团队
据LiveReport大数据统计,暖哇科技中介团队共计10家,其中保荐人2家,近10家保荐项目数据表现一般;公司律师共计3家,综合项目数据表现一般。整体而言中介团队历史数据表现较好。

(本文首发于活报告公众号,ID:livereport)