
来源丨LiveReport大数据
招股书丨点击文末“阅读原文”
2025年11月14日,量化派通过港交所聆讯,拟在香港主板上市,联席保荐人是中金公司和中信证券。
公司是一家专注于中国消费领域的在线市场营运商,2025年前五个月收入4.14亿元,净利润1.26亿元,毛利率高达96.67%。
LiveReport获悉,量化派控股有限公司Quantgroup Holding Limited(简称“量化派”)于2025年11月14日通过港交所聆讯,拟香港主板上市,联席保荐人为中金和中信。此前该公司5次递表港交所。
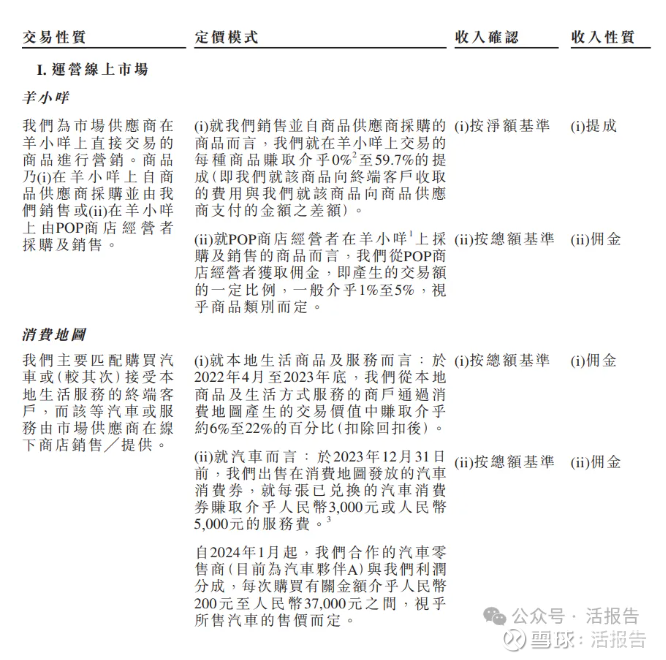
公司是一家中国线上市场营运商。公司的消费电商平台羊小咩自2020年11月起涵盖各式零售商品,如第三方市场供应商提供的消费电子产品、食品及饮料、家电、化妆品、珠宝、服装及个人日常护理用品,并透过在线购买将该等消费品与公司的羊小咩用户进行匹配。
公司亦自2022年4月经营汽车零售O2O平台消费地图,该平台目前主要与汽车零售商合作吸引在线流量,使其能够在当地实体店线下购车;及在较小程度上,消费地图亦可让消费者在在线购车。
公司将(i)羊小咩上的市场供应商(包括商品供应商及POP商店经营者)及(ii)消费地图上的市场供应商(包括汽车零售商,且于往绩记录期间,包括汽车零售商及本地生活商品及服务商户)视为公司的业务伙伴。在极小范围内,公司为商业伙伴提供广告服务。

财务业绩
截至2024年12月31日止3个年度及2025年前5个月:
收入分别约为人民币4.75亿元、5.3亿元、9.93亿元、3亿元及4.14亿元,年复合增长率为44.55%;
毛利分别约为人民币3.13亿元、3.68亿元、9.62亿元、2.89亿元及4亿元,年复合增长率为75.37%;
净利润分别约为人民币-0.003亿元、0.04亿元、1.47亿元、0.35亿元及1.26亿元;
毛利率分别约为65.80%、69.41%、96.86%、96.30%及96.67%;
净利率分别约为-0.06%、0.69%、14.82%、11.57%及30.34%。

行业前景
根据弗若斯特沙利文(Frost & Sullivan)的数据,按交易总额计,中国线上消费商店的市场规模由2020年的人民币13.9万亿元增加至2024年的人民币25.7万亿元,期内复合年增长率为16.5%。预计该市场规模将由2025年的人民币29.1万亿元进一步增加至2029年的人民币41.2万亿元,复合年增长率为9.1%。

于2024年,公司的交易总额占中国消费领域在线商店市场总交易总额约0.03%。

可比公司

董事高管
董事会由九名董事组成,包括四名执行董事、两名非执行董事及三名独立非执行董事。

主要股东
公司在香港上市前的股东架构中:
创始人周灏博士通过Mars Legend持股31.54%,孙女士(周博士配偶)通过Mercury Valley持股2.37%;执行董事李岩先生通过Saturn Storm持股4.12%。员工持股平台Jupiter Rock、Venus Energy分别持股7.17%、4.12%。
阳光保险(6963.HK)持股15.42%,为第一大机构股东;复星国际通过East Asia Star Investment (BVI),持股9.93%;高榕资本通过Gaorong QTG Holding持股5.76%等。

中介团队
据LiveReport大数据统计,量化派中介团队共计10家,其中保荐人2家,近10家保荐项目数据表现良好;公司律师共计3家,综合项目数据表现平平。整体而言中介团队历史数据表现尚可。

(本文首发于活报告公众号,ID:livereport)