


10月1日,滨化集团股份有限公司发布公告(公告原文见附件)称:
为构建多元化、智慧化的能源供给消纳体系,打造“新能源+化工”耦合发展样板,公司拟通过全资控股的山东滨化新能源有限公司,投资建设滨化集团北海滨华新材料源网荷储一体化项目,总投资约14.21亿元。
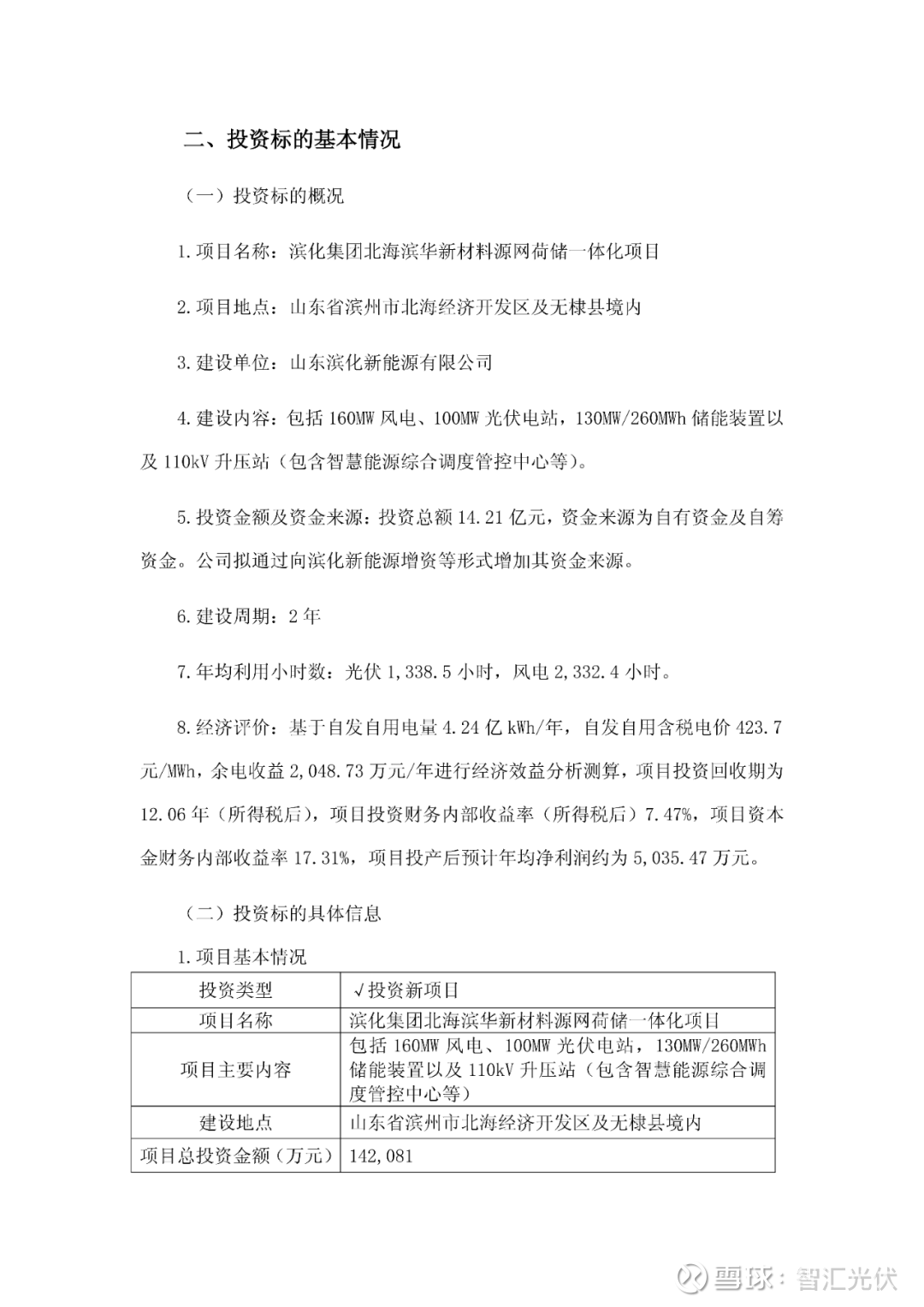
“源网荷储”项目基本情况
项目包括160MW风电、100MW光伏电站,130MW/260MWh储能装置以及110kV升压站(包含智慧能源综合调度管控中心等),项目拟于2025年11月30日开工,建设周期为2年。如下表所示。

项目建成后,所发电力主要在滨化股份子公司山东滨华新材料有限公司、滨州蓝润环境资源有限公司负荷端消纳。
按照山东省发改委、省能源局《关于印发源网荷储一体化试点实施细则的通知》,就地就近消纳模式的源网荷储一体化项目应建设源网荷储一体化管控平台,并可以作为整体参与电力市场交易。
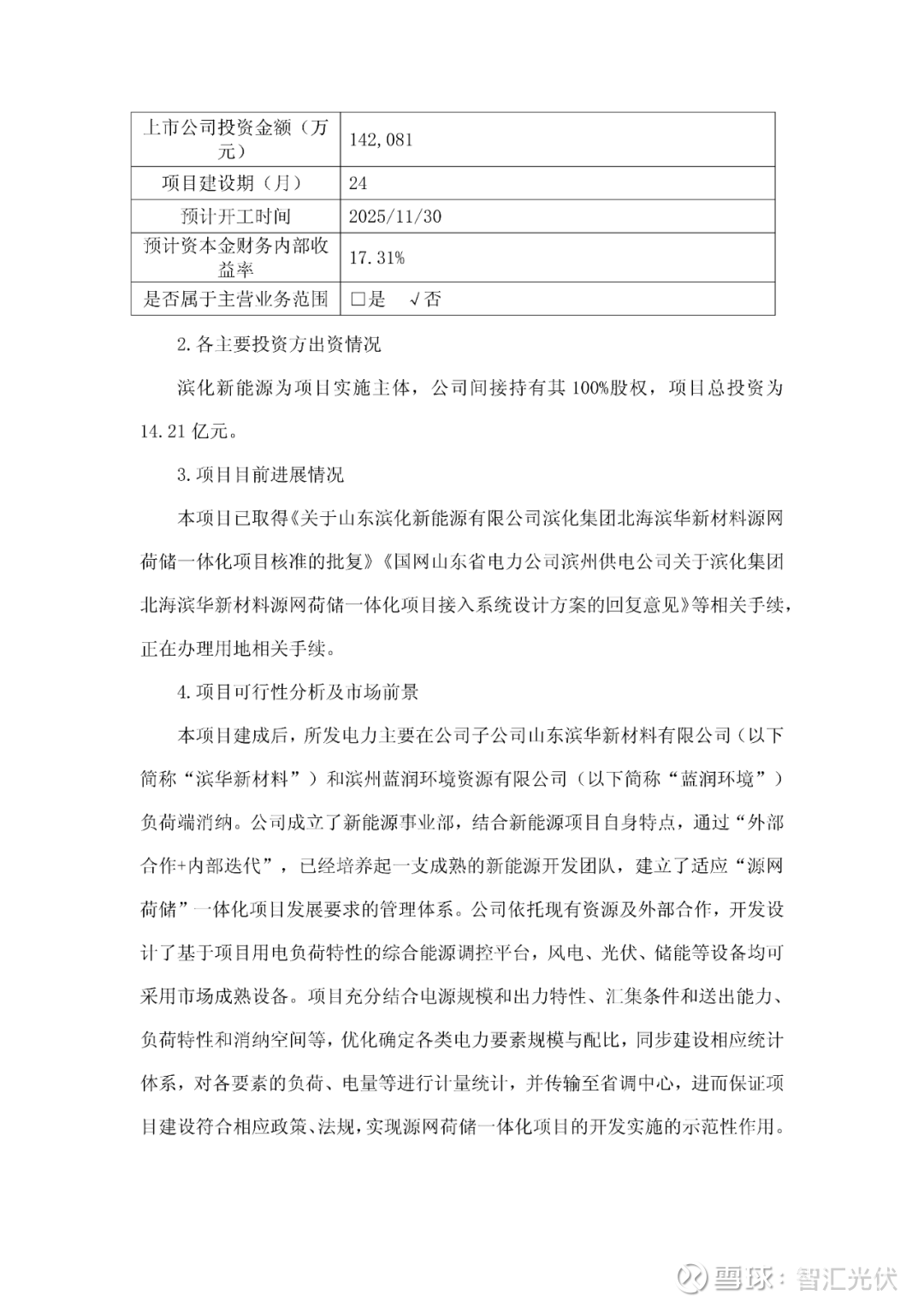
项目财务指标测算
项目通过“自发自用+余电上网”的模式保障项目收益。
年均利用小时数:光伏 1,338.5 小时,风电 2,332.4 小时。
基于自发自用电量 4.24 亿 kWh/年,新能源电量在总用电量占比(负荷用电量)63%左右,新能源发电的余电参与电力市场交易。
自发自用含税电价 423.7元/MWh,余电收益 2,048.73 万元/年进行经济效益分析测算,
项目投资回收期为:12.06 年(所得税后),
项目投资财务内部收益率(所得税后):7.47%,
项目资本金财务内部收益率: 17.31%,
项目投产后预计年均净利润约为: 5,035.47 万元。
滨化集团简介
滨化集团始建于1968年,现已成为主业突出、产业链完整的综合型化工企业集团,拥有氯碱、石化、新能源、新材料和特种化学品五大发展板块。滨化股份(601678.SH)于2010年2月在上交所成功挂牌上市,目前拟发行境外上市股份(H股)并申请在香港联交所主板挂牌上市。







