

11月14日,国家能源集团下属的上市公司龙源电力发布公告(原文附后)称:
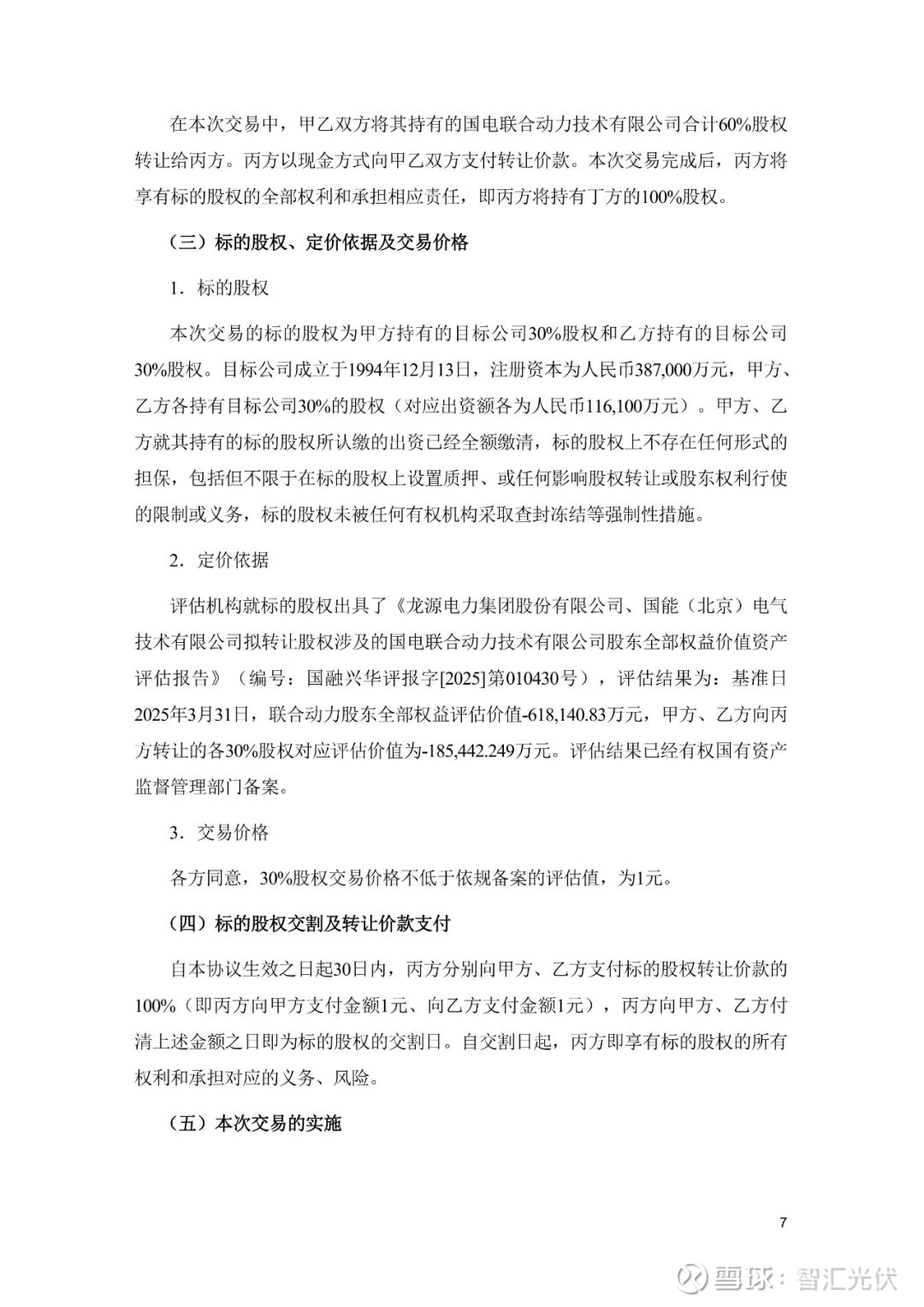
公司和国能电气同意将各自分别持有的联合动力30%股权转让给国能新能源(即国能新能源合共收购联合动力60%股权),代价均为人民币1元。
转让事项完成后,本公司将不再持有联合动力任何股权,联合动力将不再为本公司的联营企业。交易完成后国能新能源将全资控股联合动力。
根据企查查,联合动力的股东如下图所示。

国电联合动力技术有限公司简介
公司于2007年6月成立,注册资本金3.13亿元,拥有五个全资子公司、五个控股公司。公司总部位于北京,设有保定、连云港、赤峰、长春四个生产基地,包头齿轮箱厂、宜兴电机厂、长江公司,潍坊公司,酒泉公司,思达运维公司等子公司,集风电机组设计、生产制造、研究开发、销售服务为一体。
主要风力发电产品----与德国 Aerodyn公司联合设计的1.5MW风力发电机组,具有通用性强、功率曲线先进、结构成熟、运行可靠等优点,同时在发电机、齿轮箱、轴承等关键部件上采用了最新设计,单机容量最适合中国环境及安装使用条件。公司现有机型涵盖1.5MW--6MW各类机型,其中6MW为国内最大机型。
国电联合动力技术有限公司财务状况
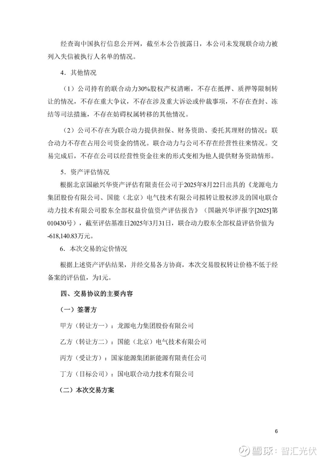
据悉,联合动力长期处于亏损状态,2025年9月末净资产为-71.37亿元,2025年1-9月净利润-5.74亿元;龙源电力已于2023年对该笔投资的全部损失进行减记,目前长期股权投资账面价值为0。
2025年前三季度,龙源电力实现收入222.21亿元,归母净利润43.93亿元。

公告如下:










